(JOUE n° L 2023/2463 du 10 novembre 2023)
Vus
La Commission européenne,
Vu le traité sur le fonctionnement de l’Union européenne,
Vu le règlement (CE) n° 1221/2009 du Parlement européen et du Conseil du 25 novembre 2009 concernant la participation volontaire des organisations à un système communautaire de management environnemental et d’audit (EMAS), abrogeant le règlement (CE) n° 761/2001 et les décisions de la Commission 2001/681/CE et 2006/193/CE (1), et notamment son article 46, paragraphe 5,
(1) JO L 342 du 22.12.2009, p. 1.
Considérants
Considérant ce qui suit:
(1) Le guide de l’utilisateur a été adopté par la décision 2013/131/UE de la Commission (2) et a ensuite été modifié par la décision (UE) 2017/2285 (3) de la Commission et par la décision (UE) 2020/1802 de la Commission (4). À l’occasion de nouvelles modifications, il convient, dans un souci de clarté, de remplacer la décision 2013/131/UE de la Commission.
(2) Le système de management environnemental et d’audit (EMAS) de l’Union a pour objectif de promouvoir l’amélioration permanente des performances environnementales des organisations par la création et la mise en œuvre d’un système de management environnemental, par l’évaluation de la performance de ce système, par la fourniture d’informations sur les performances environnementales et par la concertation avec le public et les autres parties intéressées, ainsi que par la participation active des employés de ces organisations.
(3) Il convient que les organisations intéressées reçoivent des informations et des conseils supplémentaires en ce qui concerne les étapes nécessaires pour participer à l’EMAS. Ces informations et conseils sont mis à jour sur la base de l’expérience acquise dans le cadre du fonctionnement de l’EMAS et pour répondre aux besoins supplémentaires recensés en matière de conseils.
(4) Le règlement (CE) n° 1221/2009 a récemment été modifié en ce qui concerne la valeur de référence des indicateurs de base et l’analyse contextuelle structurée de l’organisation. Il convient que ces modifications soient prises en compte dans le guide de l’utilisateur. En outre, les orientations sur la méthode d’échantillonnage pour la vérification des organisations multisites devraient être simplifiées et la structure du guide de l’utilisateur améliorée. Enfin, des exemples supplémentaires devraient être fournis afin de rendre le guide de l’utilisateur plus convivial et d’augmenter potentiellement le nombre d’enregistrements EMAS,
(2) Décision 2013/131/UE de la Commission du 4 mars 2013 établissant le guide de l’utilisateur présentant les étapes nécessaires pour participer à l’EMAS conformément au règlement (CE) n° 1221/2009 du Parlement européen et du Conseil concernant la participation volontaire des organisations à un système communautaire de management environnemental et d’audit (EMAS) [notifiée sous le numéro C(2013) 1114] (JO L 76 du 19.3.2013, p. 1).
(3) Décision (UE) 2017/2285 de la Commission du 6 décembre 2017 modifiant le guide de l’utilisateur présentant les étapes nécessaires pour participer à l’EMAS conformément au règlement (CE) n° 1221/2009 du Parlement européen et du Conseil concernant la participation volontaire des organisations à un système communautaire de management environnemental et d’audit (EMAS) [notifiée sous le numéro C(2017) 8072] (JO L 328 du 12.12.2017, p. 38).
(4) Décision (UE) 2020/1802 de la Commission du 27 novembre 2020 modifiant le guide de l’utilisateur présentant les étapes nécessaires pour participer à l’EMAS conformément au règlement (CE) n° 1221/2009 du Parlement européen et du Conseil concernant la participation volontaire des organisations à un système communautaire de management environnemental et d’audit (EMAS) [notifiée sous le numéro C(2020) 8151] (JO L 402 du 1.12.2020, p. 51).
A adopté la présente décision:
Article 1er de la décision du 3 novembre 2023
Le guide de l’utilisateur présentant les étapes nécessaires pour participer au système de management environnemental et d’audit de l’Union, tel qu’il figure en annexe, est publié.
Article 2 de la décision du 3 novembre 2023
La décision 2013/131/UE est abrogée.
Article 3 de la décision du 3 novembre 2023
Les États membres sont destinataires de la présente décision.
Fait à Bruxelles, le 3 novembre 2023.
Par la Commission
Virginijus SINKEVIČIUS
Membre de la Commission
Annexe : Guide de l’utilisateur de l’EMAS
Introduction
Les organisations qui souhaitent contribuer à des modèles de production et de consommation plus durables au sein de notre société sont confrontées au défi de rendre les produits et services qu’elles fournissent plus durables tout au long de la chaîne d’approvisionnement, en utilisant plus efficacement les ressources et en réduisant leurs incidences sur l’environnement et le climat.
L’objectif des systèmes de management environnemental comme EMAS (1) est d’aider les organisations à améliorer leurs performances environnementales tout en réduisant les coûts. Lorsque l’Union a mis en place l’EMAS en 1993, l’objectif était de fournir aux organisations un outil de gestion qu’elles pouvaient utiliser pour évaluer leurs performances environnementales, les améliorer et communiquer des informations à ce sujet. L’EMAS soutient le respect du droit de l’environnement, par exemple en se conformant aux exigences en matière de communication d’informations pour les actes juridiques tels que la directive relative aux émissions industrielles (2) ou la directive sur la publication d’informations en matière de durabilité par les entreprises (3), ou en aidant les entreprises à exercer leur devoir de vigilance en matière d’environnement au titre de la future directive sur le devoir de vigilance des entreprises en matière de durabilité (4).
Le présent guide décrit les principales caractéristiques du système et explique ce que les organisations doivent faire pour y participer. L’objectif est de faciliter l’adhésion des organisations au système et d’en accroître l’utilisation. Plus généralement, le règlement EMAS vise également à harmoniser la mise en œuvre dans tous les États membres et à créer un cadre législatif commun. Le présent guide de l’utilisateur EMAS (5) satisfait aux exigences énoncées à l’article 46, paragraphe 5, du règlement EMAS.
(1) Règlement (CE) n° 1221/2009 du Parlement européen et du Conseil du 25 novembre 2009 concernant la participation volontaire des organisations à un système communautaire de management environnemental et d’audit (EMAS), abrogeant le règlement (CE) n° 761/2001 et les décisions de la Commission 2001/681/CE et 2006/193/CE, https://eur-lex.europa.eu/legal-content/FR/TXT/?uri=CELEX%3A32009R1221.
(2) Proposition de la Commission de révision de la directive relative aux émissions industrielles, https://environment.ec.europa.eu/publications/proposal-revision-industr… Proposition de DIRECTIVE DU PARLEMENT EUROPÉEN ET DU CONSEIL modifiant la directive 2010/75/UE du Parlement européen et du Conseil du 24 novembre 2010 relative aux émissions industrielles (prévention et réduction intégrées de la pollution) et la directive 1999/31/CE du Conseil du 26 avril 1999 concernant la mise en décharge des déchets, https://eur-lex.europa.eu/legal-content/FR/TXT/?uri=CELEX%3A52022PC0156….
(3) Proposition de DIRECTIVE DU PARLEMENT EUROPÉEN ET DU CONSEIL modifiant les directives 2013/34/UE, 2004/109/CE et 2006/43/CE ainsi que le règlement (UE) n° 537/2014 en ce qui concerne la publication d’informations en matière de durabilité par les entreprises, https://eur-lex.europa.eu/legal-content/FR/TXT/?uri=CELEX%3A52021PC0189.
(4) Proposition de DIRECTIVE DU PARLEMENT EUROPÉEN ET DU CONSEIL sur le devoir de vigilance des entreprises en matière de durabilité et modifiant la directive (UE) 2019/1937, https://eur-lex.europa.eu/legal-content/FR/TXT/?uri=CELEX%3A52022PC0071.
(5) Le contenu du présent guide de l’utilisateur, notamment les exemples donnés, reflète la position de la Commission européenne et n’est, en tant que tel, pas juridiquement contraignant. L’interprétation contraignante de la législation de l’Union relève de la compétence exclusive de la Cour de justice de l’Union européenne.
1. Qu’est-ce que l’EMAS?
L’EMAS est un instrument à la disposition de toute organisation active dans un secteur économique, dans l’Union ou en dehors de celle-ci, qui souhaite:
✓ assumer la responsabilité de son incidence environnementale et économique;
✓ améliorer ses performances environnementales;
✓ informer le public et les parties intéressées de ces performances.
L’EMAS permet aux organisations de recenser et d’enregistrer systématiquement leurs incidences environnementales. Sur cette base, elles peuvent élaborer une stratégie visant à améliorer leur durabilité environnementale. Avec l’aide de l’EMAS, une entreprise peut répondre aux trois questions suivantes:
1. quelle est notre incidence environnementale aujourd’hui?
2. comment pouvons-nous améliorer nos performances environnementales?
3. comment allons-nous atteindre cet objectif?
2. Coûts et avantages de l’EMAS
La mise en œuvre de l’EMAS engendre des coûts internes et externes liés notamment à la fourniture de conseils, aux ressources humaines nécessaires à la mise en œuvre et au suivi des mesures, aux inspections, aux droits d’enregistrement, etc. Les coûts et avantages varient considérablement, en fonction de facteurs tels que la taille de l’organisation, le type d’activités, les pratiques actuelles de management environnemental et le pays concerné. L’enregistrement EMAS est un investissement, car il permet généralement de réaliser d’importantes économies et de gagner en réputation, étant donné que le grand public est de plus en plus demandeur en durabilité, ce qui entraîne des profits supplémentaires. Des études montrent que les organisations augmentent leurs recettes et récupèrent ainsi rapidement les coûts de mise en œuvre, généralement dans un délai d’un ou deux ans.
En règle générale, les systèmes de management environnemental tels que l’EMAS aident les organisations à améliorer l’utilisation des ressources, à réduire les risques et à montrer l’exemple par la publication d’une déclaration de bonnes pratiques.
Les économies réalisées l’emportent sur le coût de la mise en œuvre d’un système.
✓ Performance environnementale améliorée
Les indicateurs devraient montrer une amélioration manifeste, et donc une réduction de l’incidence environnementale au fil du temps.
✓ Gains accrus en matière d’efficacité
Augmentation des économies annuelles pour les organisations de toutes tailles qui dépassent les coûts annuels de la mise en œuvre de l’EMAS.
✓ Garantie du respect de la législation environnementale et amélioration des processus de contrôle interne
La diminution des infractions à la législation environnementale se traduit par une amélioration des relations avec les autorités de réglementation.
✓ Meilleures relations avec les parties intéressées
Renforcement de la confiance des parties prenantes, en particulier envers les administrations publiques et les sociétés de services.
✓ Plus de débouchés
Une meilleure responsabilisation vis-à-vis des clients existants et des chances accrues d’acquérir de nouveaux marchés. L’EMAS peut également permettre aux sociétés enregistrées de montrer qu’elles disposent des compétences techniques nécessaires pour satisfaire aux exigences contractuelles en matière de management environnemental dans le cadre de marchés publics. Les organisations peuvent encourager leurs fournisseurs à adopter un système de management environnemental dans le cadre de leur propre politique environnementale. Le fait d’être enregistré EMAS peut simplifier les procédures entre entreprises pour les deux parties.
✓ Allégement de la réglementation
✓ Bénéficier d’un allégement de la réglementation (6). Plusieurs États membres offrent aux organisations enregistrées EMAS des avantages en ce qui concerne les dispositions législatives et réglementaires environnementales nationales et régionales. Il peut notamment s’agir d’une simplification des obligations en matière de rapports, d’un nombre moins important d’inspections, de redevances moins élevées sur les déchets et d’un espacement des délais de renouvellement des autorisations.
|
Allégement de la réglementation - quelques exemples
|
-
|
En 2022, l’ Espagne a introduit une nouvelle loi sur les déchets qui prévoit un allégement de la réglementation pour les organisations enregistrées EMAS. Celles-ci ne sont pas tenues de soumettre un plan de réduction des déchets dangereux si elles ont déjà des objectifs de réduction des déchets dangereux, et que ces informations sont reprises dans la déclaration environnementale validée.
|
|
-
|
En Bulgarie , le ministère de l’environnement et de l’eau réduit les frais d’utilisation de l’eau de 30 % pour les organisations enregistrées EMAS. Cet allégement de la réglementation, introduit en 2017, incite fortement les sociétés de gestion de l’eau et les entreprises consommant de grandes quantités d’eau à s’enregistrer en tant qu’utilisateurs EMAS. À ce jour, deux des 24 entreprises bulgares de distribution d’eau ont mis en œuvre l’EMAS.
|
|
-
|
Au Portugal , dans le cadre du régime général de gestion des déchets, des entités spécifiques de gestion des flux et des systèmes individuels enregistrés EMAS sont exemptés du contrôle de la partie technique du bilan des activités
|
Incitations financières - quelques exemples
|
-
|
En Belgique , le service public de Wallonie accorde des subventions plus élevées aux investissements dans les entreprises enregistrées EMAS.
|
|
-
|
La Croatie investit dans des mesures de transition écologique dans le secteur du tourisme au titre de plans nationaux pour la reprise et la résilience. Parmi les activités admissibles figure la mise aux normes d’hôtels au niveau du label écologique de l’UE et de l’EMAS. L’EMAS est également considéré comme une preuve de respect du principe consistant à «ne pas causer de préjudice important» (une incitation valable de 2022 à 2023).
|
|
-
|
Au Pays basque , les organisations enregistrées EMAS dans le secteur de la construction sont dispensées de verser un acompte exigé par le cadre juridique de 2012 pour la production et la gestion des déchets de construction et de démolition. En conséquence, 10 % des enregistrements EMAS basques sont effectués dans le secteur de la construction et les numéros d’ enregistrement ne cessent d’augmenter.
|
|
-
|
Au Portugal , les organisations enregistrées EMAS bénéficient d’une réduction de 5% de la taxe sur les rejets d’effluents
|
Mesures de soutien stratégiques - quelques exemples
|
-
|
Dans son plan d’action national de 2011 pour des marchés publics écologiques, la Bulgarie a établi que les organismes du secteur public qui gèrent les procédures de passation de marchés doivent inclure des critères environnementaux, notamment l’EMAS, dans les appels d’offres à certains niveaux. Les autorités municipales bulgares qui lancent des appels d’offres dans le secteur de la gestion des déchets ont désormais besoin de l’EMAS ou d’un système de management équivalent. Actuellement, le secteur de la gestion des déchets représente la plupart des enregistrements.
|
|
-
|
L’ordonnance de la Suède sur les systèmes de management environnemental dans les organismes gouvernementaux (2009:907), qui couvre près de 200 organismes de ce type, les encourage à mettre en œuvre l’EMAS. Trois organismes publics concernés sont enregistrés auprès de l’EMAS depuis 2009.
|
|
Des études confirment l’effet positif de ces incitations (7). Dans certains États membres, l’État subventionne les efforts visant à mettre en place l’EMAS. Des informations sur ces mesures de soutien peuvent être obtenues auprès de l’organisme compétent de chaque pays. Un recueil de promotion et de soutien aux politiques de l’EMAS dans les États membres de l’Union est disponible en ligne (8). La Commission fournit également des informations générales sur la mise en place et la mise en pratique de l’EMAS. Par exemple, son service d’assistance EMAS fournit des informations et des outils visant à soutenir la mise en œuvre.
|
Les micro, petites et moyennes entreprises (PME), définies dans la recommandation 2003/361 de l’UE, sont qualifiées de «petites organisations». Une entreprise est une PME si elle ne compte pas plus de 249 employés et ne génère pas de chiffre d’affaires annuel supérieur à 50 millions d’EUR ou si le total du bilan n’excède pas 43 millions d’EUR.
Le terme «petites organisations» englobe également les collectivités locales de moins de 10 000 habitants ou les autres autorités employant moins de 250 personnes dont le budget annuel n’excède pas 50 millions d’EUR ou dont le total du bilan annuel ne dépasse pas 43 millions d’EUR.
|
(6) Pour une liste plus complète des cas d’allégement de la réglementation qui est régulièrement mise à jour, voir le site EMAS https://green-business.ec.europa.eu/publications/annex-ii-compendium-re…
(7) Study on the Costs and Benefits of EMAS to Registered Organisations, https://green-business.ec.europa.eu/system/files/2022-12/EMAS%20-%20Stu….
(8) Compendium of EMAS Promotion and Policy support in EU Member States https://green-business.ec.europa.eu/system/files/2022-12/EMAS%20-%20pro….
3. Soutien de l’EMAS aux PME
Les petites organisations (PME) bénéficient également:
✓ d’un accès aisé à l’information et aux programmes de soutien adaptés à leurs besoins (9);
✓ de droits d’enregistrement (10) destinés à encourager la participation;
✓ et de mesures d’aide techniques.
4. Méthode «EMAS Easy»
Bien que le règlement n’en fasse pas mention, la méthode EMAS Easy (11) doit être considérée comme un instrument à la disposition des petites organisations. Cette méthode peut les aider à mettre en œuvre l’ensemble des exigences EMAS rapidement, à un moindre coût et sans difficulté.
La boîte à outils EMAS Easy (12), qui fournit des modèles normalisés, est utile pour les projets de pôles. Elle permet aux organisations participantes de «partager» un consultant qualifié EMAS ou de mandater un vérificateur environnemental commun pour la procédure de certification finale si nécessaire.
Les approches de management environnemental à seuil bas et d’autres systèmes de management environnemental se chevauchent souvent et couvrent en partie les exigences EMAS. Ils peuvent donc être utilisés dans le cadre d’une transition progressive vers l’EMAS, afin de réduire les efforts requis et de faciliter l’enregistrement EMAS.
5. Synergies avec d’autres instruments législatifs et volontaires
L’EMAS complète les normes et certificats existants. Si une organisation utilise déjà des systèmes de management tels que ISO 14001 ou ISO 9001 pour la qualité, ISO 50001 pour l’énergie ou ISO 45001 pour les systèmes de gestion de la santé et de la sécurité au travail, cela réduit le travail nécessaire, car l’EMAS peut s’appuyer sur les processus de management existants. En effet, l’EMAS fonctionne selon le même principe «planifier-faire-vérifier-agir» et inclut des processus similaires.
Figure 1: Interaction intégrée de différents systèmes de management normalisés (source: Umweltbundesamt, UBA)

L’EMAS va plus loin que de nombreux systèmes de management environnemental existants en ce qui concerne les exigences environnementales. Comme le montrent les principales caractéristiques suivantes, il est plus exigeant que d’autres systèmes de management environnemental tels que la norme ISO 14001:
✓ amélioration continue des performances environnementales;
✓ désignation d’un représentant de la direction;
✓ nécessité d’une analyse environnementale;
✓ démonstration systématique du respect de la législation;
✓ fixation d’objectifs environnementaux en ce qui concerne les aspects directs et indirects quantifiés dans les six indicateurs de base obligatoires;
✓ participation du personnel;
✓ communication, transparence et établissement de rapports au moyen de la déclaration environnementale.
Figure 2: Avantages de l’EMAS par rapport à la norme EN ISO 14001 (source: Umweltbundesamt)

L’EMAS offre également des avantages stratégiques tels que l’efficacité des matériaux, la réduction des incidences sur l’environnement, le soutien à la réduction de l’empreinte climatique sur la voie de la neutralité climatique (13), et le soutien à l’évaluation de la chaîne d’approvisionnement. Il peut également inclure des éléments obligatoires de publication d’informations par les entreprises en matière de durabilité et de promotion des marchés publics écologiques.
Figure 3: Autres avantages de l’EMAS

|
En vertu de la directive relative aux émissions industrielles, un système de management environnemental est considéré comme la meilleure technique disponible pour les installations industrielles. Les organisations qui exploitent des installations industrielles peuvent donc bénéficier de l’EMAS de deux manières. L’EMAS encourage l’amélioration continue de la performance environnementale de ces installations ou contribue à maintenir des niveaux de performance élevés. Il soutient également le respect de la législation.
|
Il existe diverses synergies entre l’EMAS et la législation environnementale existante. À titre d’exemple, la directive relative aux émissions industrielles (14) classe l’EMAS comme la meilleure technique disponible (15) et accorde un allégement de la réglementation aux organisations participant à l’EMAS. D’autres domaines dans lesquels l’EMAS complète la législation existante sont la gestion des déchets, l’écoconception de produits et de services, l’efficacité énergétique et l’échange de quotas d’émission.
La déclaration environnementale EMAS et les informations générées dans le cadre d’un système de management environnemental peuvent également servir de base à l’établissement de rapports sur la durabilité. L’EMAS peut être utilisé pour satisfaire aux normes d’information volontaire, telles que celles de la «Global Reporting Initiative» (16) ou les exigences légales, telles que celles de la directive européenne sur la publication d’informations en matière de durabilité par les entreprises (17). En outre, l’approche du management de l’EMAS est proche des instruments volontaires et de la législation à venir visant à éviter et à réduire les incidences négatives dans les chaînes de valeur mondiales, connus sous le nom de devoir de vigilance (18). L’EMAS fournit un cadre approprié pour la mise en œuvre du devoir de vigilance en matière d’environnement et peut servir de base à une gestion plus large de la durabilité dans la chaîne de valeur.
(9) Conformément à l’article 7 du règlement EMAS, les PME bénéficient d’une fréquence réduite de vérifications et d’un accès simplifié par la méthode EMAS Easy.
(10) Une liste des coûts d’enregistrement EMAS est disponible et régulièrement mise à jour sur le site EMAS, https://green-business.ec.europa.eu/system/files/2023-07/EMAS%20registr…
(11) EMAS ‘easy’ toolkit for small and medium-sized enterprises, https://green-business.ec.europa.eu/publications/emas-easy_en
(12) Idem
(13) La «neutralité climatique» des entités non étatiques (notamment les organisations et les entreprises) n’est pas une notion définie sans ambiguïté. Des travaux sur des règles plus précises pour les allégations liées à l’action climatique, par exemple en ce qui concerne le rôle des compensations à l’intérieur et à l’extérieur de la chaîne de valeur propre par rapport aux réductions nécessaires des gaz à effet de serre dans la chaîne de valeur propre des entités, sont actuellement en cours dans différents actes législatifs de l’Union. Tant qu’une définition claire n’aura pas été établie, il pourrait être souhaitable de faire preuve de prudence en ce qui concerne les allégations affirmant la «neutralité climatique», car elles pourraient devoir être révisées à l’avenir.
(14) Directive 2010/75/UE du Parlement européen et du Conseil du 24 novembre 2010 relative aux émissions industrielles, https://eur-lex.europa.eu/legal-content/FR/TXT/?uri=CELEX%3A02010L0075-…
(15) Modèle pour les meilleures techniques disponibles, page 16 https://eippcb.jrc.ec.europa.eu/sites/default/files/inline-files/Standa…
(16) La «Global Reporting Initiative» (GRI) est une organisation internationale indépendante de normalisation qui aide les entreprises, les gouvernements et d’autres organisations à comprendre et à communiquer leurs incidences sur des questions telles que le changement climatique, les droits de l’homme et la corruption https://www.globalreporting.org/.
(17) Directive (UE) 2022/2464 du Parlement européen et du Conseil du 14 décembre 2022 modifiant le règlement (UE) n° 537/2014 et les directives 2004/109/CE, 2006/43/CE et 2013/34/UE en ce qui concerne la publication d’informations en matière de durabilité par les entreprises, https://eur-lex.europa.eu/legal-content/FR/TXT/?uri=CELEX%3A32022L2464
(18) Proposition de DIRECTIVE DU PARLEMENT EUROPÉEN ET DU CONSEIL sur le devoir de vigilance des entreprises en matière de durabilité et modifiant la directive (UE) 2019/1937, https://eur-lex.europa.eu/legal-content/FR/TXT/?uri=CELEX%3A52022PC0071.
6. Reconnaissance d’autres systèmes et approches de management de l’EMAS - article 45 du règlement EMAS
En vertu du règlement EMAS, la Commission européenne peut reconnaître les systèmes de management environnemental existants ou des parties de ceux-ci comme équivalents aux exigences pertinentes du règlement EMAS. La reconnaissance officielle de certaines parties ou de la totalité de ces systèmes peut faciliter la transition d’une organisation vers l’EMAS.
La procédure est décrite ci-dessous.
a) Les États membres envoient à la Commission une demande écrite de reconnaissance d’un système de management environnemental ou de parties de celui-ci.
b) Les parties concernées de ce système et les éléments correspondants à l’EMAS doivent être analysés et précisés dans la demande. La preuve de l’équivalence avec l’EMAS doit être apportée.
c) La Commission présente la proposition au comité EMAS (établi en vertu de l’article 49 du règlement).
d) Une fois que le Comité les a approuvées, les références du système de management environnemental reconnu ou de parties de celui-ci sont publiées au Journal officiel de l’Union européenne.
Il n’est pas nécessaire que les organisations qui ont mis en œuvre un système de management environnemental reconnu ou certaines parties de celui-ci soient revalidées lors de leur passage à l’EMAS. Les organisations qui sont en cours de mise en œuvre de l’EMAS peuvent consulter publiquement la décision de reconnaissance pertinente de la Commission ou contacter leur organisme compétent pour savoir si une approche ou un système de management environnemental qu’elles appliquent déjà est un système reconnu (19).
Jusqu’à présent, la Commission a adopté deux décisions reconnaissant que certaines parties d’autres systèmes de management environnemental sont équivalentes à l’EMAS: Eco-Lighthouse, Norvège (20) et Eco-profit, Autriche (21).
(19) Aperçu des organes compétents de tous les États membres de l’UE: https://green-business.ec.europa.eu/eco-management-and-audit-scheme-ema….
(20) Décision d’exécution (UE) 2017/2286 de la Commission du 6 décembre 2017 concernant la reconnaissance des exigences du système de management environnemental Eco-Lighthouse comme satisfaisant aux exigences correspondantes du système de management environnemental et d’audit (EMAS), conformément à l’article 45 du règlement (CE) n° 1221/2009 du Parlement européen et du Conseil concernant la participation volontaire des organisations à un système communautaire de management environnemental et d’audit, https://eur-lex.europa.eu/legal-content/FR/TXT/?uri=CELEX:32017D2286.
(21) Décision d’exécution (UE) 2023/1533 de la Commission du 24 juillet 2023 concernant la reconnaissance des exigences du système de management environnemental Ecoprofit comme satisfaisant aux exigences correspondantes du système de management environnemental et d’audit (EMAS), conformément à l’article 45 du règlement (CE) n° 1221/2009 du Parlement européen et du Conseil, https://eur-lex.europa.eu/legal-content/FR/TXT/ uri=OJ%3AJOL_2023_186_R_0005&qid=1690264664508
7. Les huit étapes pour adhérer à l’EMAS
Les chapitres qui suivent décrivent les préparatifs qu’une organisation doit effectuer avant de mettre en place l’EMAS, de la planification à l’enregistrement (voir figure 4 ci-dessous), et expliquent plus en détail la procédure.
Figure 4: Les huit étapes vers l’enregistrement EMAS

Avant de mettre en place l’EMAS, une organisation doit garder à l’esprit le besoin de temps, de connaissances, d’experts et de ressources financières. Ses procédures de gestion peuvent être testées, modifiées ou remplacées au cours du processus. Les employés devront être formés, des audits préparés et des déclarations environnementales rédigées. L’organisation devra également faire l’objet d’un audit par un vérificateur environnemental externe.
Des ressources supplémentaires seront nécessaires, notamment pour les activités suivantes:
✓ services de conseil externes pour contribuer à la mise en place d’un système de management environnemental conforme à l’EMAS (si l’organisation ne dispose pas des compétences et des ressources nécessaires);
✓ personnel interne;
✓ formation des employés;
✓ vérification environnementale (audit externe) par un vérificateur environnemental;
✓ transmission des informations nécessaires à l’organisme compétent pour l’inscription dans le registre EMAS;
✓ droits d’enregistrement, le cas échéant;
✓ investissements possibles, notamment dans des technologies, des produits, des services et des marchés publics respectueux de l’environnement.
Afin de réduire les efforts et les coûts, les organisations devraient vérifier, avant de commencer, si:
✓ un allégement de réglementation est applicable (22);
✓ tous les modèles, outils (23) ou lignes directrices gratuits sont disponibles;
✓ il existe des possibilités de financement au niveau des États membres ou de l’Union;
✓ il est possible de simplifier la procédure d’évaluation et/ou d’enregistrement (24) (par exemple, en recourant à l’enregistrement en groupe ou à l’enregistrement de plusieurs sites dans les conditions énoncées au chapitre 7.2).
En moyenne, il faut environ un an à compter du début du processus pour que l’organisme compétent ajoute l’organisation au registre EMAS. Le processus peut être plus court pour les petites organisations, mais il peut être long pour les grandes entreprises, compte tenu de la complexité des étapes de coordination. Le plan de projet (figure 5) donne des exemples de délais généralement requis pour que les différentes étapes puissent être validées/enregistrées de la manière la plus efficace et la plus fiable possible.
Figure 5: Calendrier de la procédure d’enregistrement

Avant de commencer à planifier la mise en place de l’EMAS, les organisations doivent d’abord évaluer les exigences, les offres et les possibilités qui s’appliquent et qui correspondent à leur situation particulière.
Des études de cas pour différents secteurs sont disponibles sur le site d’assistance EMAS de l’Union (25). Certains gouvernements et organisations régionaux ont également mis au point leurs propres outils de mise en œuvre EMAS. Par exemple, le club EMAS de Catalogne (26) et le ministère bavarois de l’environnement (Allemagne) (27) ont mis au point des ensembles d’outils. Pour en savoir plus, il pourrait être utile de contacter les instances compétentes des pays où sont établies les organisations concernées.
(22) Recueil d’allégements de réglementation accordés à des organisations enregistrées EMAS disponible et mis à jour sur le site de l’EMAS https://green-business.ec.europa.eu/publications/annex-ii-compendium-re…
(23) Tous les outils EMAS, modèles et lignes directrices sont disponibles sur le site EMAS: https://green-business.ec.europa.eu/eco-management-and-audit-scheme-ema…
(24) Les coordonnées de tous les organismes compétents de chaque État membre sont disponibles sur le site EMAS, https://green-business.ec.europa.eu/eco-management-and-audit-scheme-ema…
(25) https://green-business.ec.europa.eu/eco-management-and-audit-scheme-ema…
(26) https://clubemas.cat/forms/peticio_eines_viver_emas
(27) Bayerische EMAS-Kompass, https://www.umweltpakt.bayern.de/emaskompass/
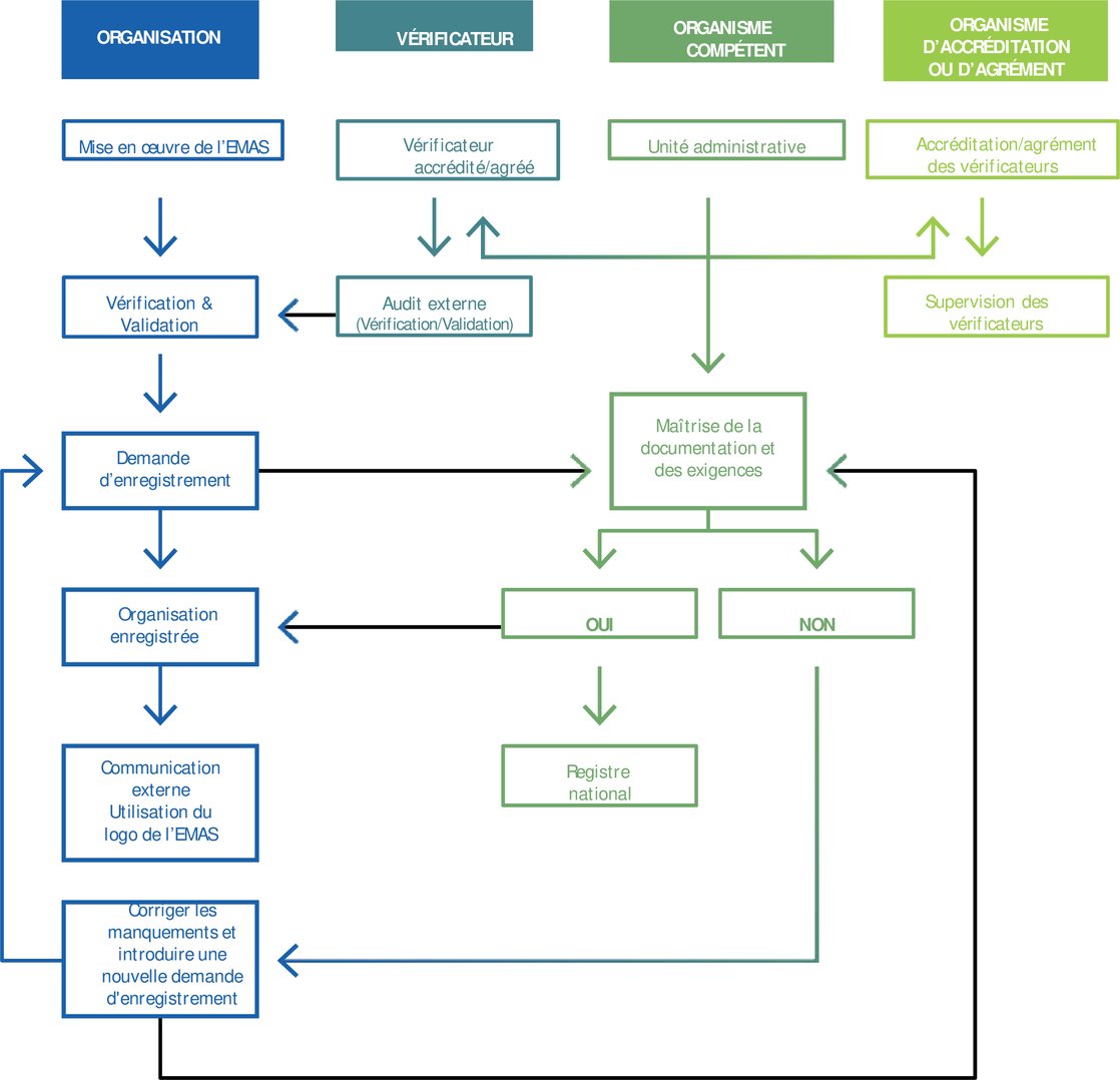
8. Acteurs et institutions participant à la mise en œuvre et au maintien de l’EMAS
- Vérificateur environnemental (28)
- Le vérificateur environnemental visé à l’article 2, paragraphe 20, du règlement EMAS est:
- un organisme d’évaluation de la conformité tel que défini par le règlement (CE) n° 765/2008, ou toute association ou tout regroupement de tels organismes, ayant obtenu une accréditation conformément au présent règlement; ou
- une personne physique ou morale ou toute association ou tout regroupement de telles personnes ayant obtenu une accréditation par les États membres conformément à leurs procédures et aux institutions concernées, conformément au règlement EMAS.
Les vérificateurs environnementaux vérifient la conformité de l’analyse environnementale, de la politique environnementale, du système de management environnemental et des procédures d’audit des organisations, ainsi que de leur mise en œuvre, avec les exigences du règlement EMAS. Ils attestent également que les informations et données figurant dans la déclaration environnementale et toute mise à jour de cette déclaration sont fiables, crédibles et exactes. Les vérificateurs environnementaux sont soumis au contrôle des organismes d’accréditation ou d’agrément.
Des informations sur les vérificateurs environnementaux accrédités/agréés peuvent être obtenues auprès des organismes compétents EMAS ou de l’organisme d’accréditation ou d’agrément EMAS dans le pays de l’Union où l’organisation est établie. Des informations sur les vérificateurs environnementaux appropriés provenant d’États membres autres que ceux de l’organisation sont disponibles dans le registre EMAS de l’Union (29).
- Organismes compétents (30)
Les organismes compétents sont désignés par les États membres. En tant qu’organismes indépendants et neutres, ils sont généralement responsables de l’enregistrement des organisations établies dans leur État membre au sein de l’Union, mais peuvent également être responsables de l’enregistrement des organisations établies en dehors de l’Union. Ils suivent également l’enregistrement et le renouvellement de l’enregistrement, notamment la suspension ou la suppression des enregistrements. Le lieu où se trouve le siège ou le centre de gestion de l’organisation détermine généralement l’organisme compétent qui doit être contacté pour l’enregistrement (pour plus de détails, voir le chapitre 7.1, «Vérification par un tiers»).
- Autorité chargée de l’application
Les autorités chargées de l’application sont des organismes désignés par les États membres pour contrôler le respect de la législation environnementale applicable et, le cas échéant, pour prendre des mesures afin de faire respecter cette législation. Les responsabilités de ces autorités sont fondées sur les réglementations nationales du pays concerné pour la mise en œuvre de la législation environnementale.
(28) Liste des vérificateurs environnementaux EMAS, https://green-business.ec.europa.eu/eco-management-and-audit-scheme-ema…
(29) Registre EMAS, https://green-business.ec.europa.eu/eco-management-and-audit-scheme-ema…
(30) Liste des organismes compétents EMAS, https://green-business.ec.europa.eu/eco-management-and-audit-scheme-ema…
Un guide étape par étape de l’enregistrement EMAS
Étape 1: Planification et préparation
1.1. Définition du champ d’application de l’enregistrement EMAS à l’intérieur et à l’extérieur de l’Union - Annexe II, partie A, point 4.3 du règlement EMAS
Chaque organisme définit et documente le domaine d’application de son système de management environnemental. En ce qui concerne la portée de l’enregistrement, l’organisation doit prendre en considération:
✓ les questions internes et externes;
✓ les obligations de conformité;
✓ ses unités organisationnelles, fonctions et limites physiques;
✓ ses activités, produits et services;
✓ son autorité et sa capacité de maîtrise et d’influence.
L’ensemble des activités, produits et services associés au site à enregistrer (ou aux sites pour l’enregistrement de plusieurs sites) doivent être inclus dans le champ d’application du système de management environnemental.
L’EMAS est applicable à l’intérieur et à l’extérieur de l’Union («EMAS au niveau international») aux sites de différents pays de l’Union et de pays tiers qui peuvent être inclus dans le champ d’application de l’enregistrement. Les organisations situées en dehors de l’Union, dont les sites se trouvent exclusivement en dehors de l’Union, peuvent également s’enregistrer dans le système EMAS.
Une organisation disposant d’un certain nombre de sites dans un ou plusieurs États membres ou dans des pays tiers peut demander l’enregistrement de tous ces sites ou de certains d’entre eux (article 3, paragraphe 2, du règlement EMAS). Dans ce cas, l’organisation doit contacter le ou les vérificateurs environnementaux et l’organisme compétent concerné à un stade précoce afin de clarifier toute question linguistique liée à la documentation requise pour l’enregistrement.
En ce qui concerne les questions relatives à l’EMAS au niveau international, veuillez consulter la décision 2011/832/UE de la Commission du 7 décembre 2011 relative à un guide sur l’enregistrement groupé dans l’Union européenne, l’enregistrement dans les pays tiers et l’enregistrement au niveau international conformément au règlement (CE) n° 1221/2009 (31).
(31) DÉCISION DE LA COMMISSION du 7 décembre 2011 relative à un guide sur l’enregistrement groupé dans l’Union européenne, l’enregistrement dans les pays tiers et l’enregistrement au niveau international conformément au règlement (CE) n° 1221/2009 du Parlement européen et du Conseil concernant la participation volontaire des organisations à un système communautaire de management environnemental et d’audit (EMAS), https://eur-lex.europa.eu/LexUriServ/LexUriServ.do?uri=OJ:L:2011:330:00….
|
Questions d’orientation pour la préparation et la planification de l’enregistrement EMAS
|
✓
|
L’organisation est-elle une petite organisation telle que définie dans l’introduction du présent guide de l’utilisateur?
|
|
✓
|
Combien de sites appartiennent à l’organisation où l’EMAS doit être mis en place?
|
|
✓
|
À quel secteur économique appartient l’organisation?
|
|
✓
|
Existe-t-il des programmes de soutien ou d’autres formes de soutien dans l’État membre ou la région concernés, voire au niveau local?
|
|
✓
|
Existe-t-il un document de référence spécifique pour le secteur auquel appartient l’organisation? (Voir le chapitre 1.4.5 pour de plus amples informations.)
|
|
✓
|
Quels autres systèmes de management ou approches de management environnemental sont déjà mis en œuvre au sein de l’organisation?
|
|
✓
|
Ces approches ou systèmes de management environnemental sont-ils déjà reconnus comme une sous-étape pour adhérer à l’EMAS?
|
|
✓
|
Existe-t-il d’autres exigences en matière de rapports auxquelles l’organisation se conforme volontairement ou qu’elle souhaite respecter, ou auxquelles elle est soumise en vertu d’exigences légales qui pourraient être combinées avec les rapports EMAS?
|
|
✓
|
L’organisation dispose-t-elle de nombreux sites comparables où l’EMAS doit être mis en œuvre?
|
|
✓
|
Si l’organisation possède différents sites dans un ou plusieurs États membres ou dans des pays tiers, souhaite-t-elle mettre en œuvre l’EMAS sur ces sites et les enregistrer sous un numéro d’enregistrement unique?
|
|
✓
|
Quel vérificateur environnemental est autorisé à évaluer son activité?
|
|
✓
|
Quel organisme compétent est responsable de l’organisation?
|
|
✓
|
Existe-t-il un pôle de mise en œuvre EMAS dans l’environnement local ou régional de l’organisation auquel elle pourrait adhérer?
|
|
✓
|
Qui, au sein de la haute direction de l’organisation, devrait être responsable de la mise en œuvre de l’EMAS?
|
|
✓
|
Si l’organisation est une petite organisation, l’application de la méthode «EMAS Easy» est-elle une solution envisageable?
|
|
✓
|
Quel membre du personnel devrait être associé en tant que représentant du management environnemental? Existe-t-il d’autres représentants dans des domaines spécifiques (déchets, contrôle des émissions, sécurité, etc.) au sein de l’organisation à qui cette tâche pourrait être confiée?
|
|
✓
|
Une équipe environnementale devrait-elle être mise en place pour soutenir le représentant du management environnemental? Dans l’affirmative, quels membres du personnel devraient faire partie de l’équipe? D’autres structures existantes au sein de l’organisation peuvent-elles être utilisées à cette fin?
|
|
✓
|
Quelles ressources (financières, techniques) sont disponibles ou doivent être mises à disposition pour mettre en œuvre et tenir à jour l’EMAS avec succès?
|
|
1.2. Entité à enregistrer dans l’EMAS - Article 2, paragraphes 21 et 22 du règlement EMAS
|
Conformément au règlement EMAS, on entend par:
«organisation», une compagnie, une société, une firme, une entreprise, une autorité ou une institution établie dans l’Union ou en dehors de celle-ci, ou une partie ou une combinaison des entités précitées, ayant ou non la personnalité juridique, de droit public ou privé, qui a ses propres fonctions et sa propre administration;
«site», un lieu géographique donné, placé sous le contrôle de gestion d’une organisation s’appliquant aux activités, produits et services, y compris à l’ensemble des infrastructures, équipements et matériaux; le site est la plus petite entité qui puisse être prise en considération pour un enregistrement;
«enregistrement groupé», un enregistrement unique de l’ensemble des sites d’une organisation ou de certains d’entre eux, situés dans un ou plusieurs États membres ou pays tiers.
|
Les organisations doivent définir correctement l’entité à enregistrer, qui mettra en œuvre l’EMAS. Il est essentiel qu’elle renforce les relations avec les parties prenantes en améliorant la transparence et la responsabilité. Contrairement à d’autres systèmes de management environnemental, l’EMAS ne peut s’appliquer qu’à des sites entiers, et non à des parties d’un site. Un seul site est donc la plus petite entité qu’une organisation puisse enregistrer dans le système EMAS.
Dès le départ, les participants à l’EMAS doivent garder à l’esprit que les vérificateurs environnementaux et, le cas échéant, les organismes compétents ont leur mot à dire sur les entités qui doivent être enregistrées [voir article 25, paragraphe 2, du règlement (CE) n° 1221/2009]. Ensuite, tous les participants doivent fournir une déclaration environnementale qui doit inclure une description claire et non équivoque de l’organisation enregistrée ou du site enregistré dans le cadre de l’EMAS, une présentation synthétique de ses activités, de ses produits et de ses services, et l’indication de ses liens avec d’éventuelles organisations parentes [voir annexe IV, point B a), du règlement (CE) n° 1221/2009].
Ces exigences garantissent que les organisations ont une bonne compréhension des facteurs environnementaux qui ont des incidences environnementales notables sur chacun de leurs sites. Il est donc conseillé aux participants de disposer de justifications claires et motivées pour chaque site qu’ils ont choisi d’enregistrer. Cela les préparera également aux exigences de la déclaration environnementale et à toute question, notamment de la part des vérificateurs et des organismes compétents, mais aussi d’autres parties intéressées. L’organisme compétent peut refuser l’enregistrement si l’entité choisie pour l’enregistrement ne correspond pas aux définitions figurant à l’article 2, paragraphe 22, du règlement (CE) n° 1221/2009. Les organisations devraient donc consulter les organismes compétents dès le début du processus de mise en œuvre de l’EMAS.
Si une organisation envisage de n’enregistrer qu’un ou plusieurs sites séparément, sa décision devrait être fondée sur les principes suivants. Tout d’abord, il convient d’examiner attentivement l’enregistrement séparé. Une organisation doit être en mesure de prouver sa capacité à surveiller et à contrôler les aspects environnementaux significatifs du site et à prouver que l’entité qu’elle entend enregistrer n’a pas été délibérément séparée d’autres sites peu performants. Ensuite, la communication avec le monde extérieur est un élément essentiel du système EMAS. À titre de bonne pratique, une organisation doit informer le public de manière claire et compréhensible, dans sa déclaration environnementale, des raisons pour lesquelles elle a choisi de séparer certains sites de l’enregistrement.
1.2.1. Organisations opérant sur un seul site ou en un seul lieu
Le cas le plus simple pour l’enregistrement EMAS consiste à ce que les opérations de l’organisation se déroulent sur un seul site. Un seul site fait généralement référence à une situation dans laquelle un certain nombre de bâtiments et de zones appartenant à l’organisation évaluée et enregistrée pourraient être entourés d’une clôture.
Figure 6: Trois exemples d’opérations concentrées sur un seul site

Dans la plupart des cas, il est simple de déterminer ce qui constitue un site et où se trouvent ses limites. Par exemple:
- une usine disposant de toutes les installations nécessaires à l’exercice de ses activités (entreposage, bureaux, zones de stockage adjacentes pour les matières premières et les déchets, station d’épuration, aire de stationnement, etc.) situées au même endroit (figure 6, exemple 1); et
- un complexe touristique comprenant un hôtel, des jardins, des zones de piscines, un restaurant, des locaux techniques, etc.
Une organisation opérant sur un seul site est le cas le plus simple parce que le management et la localisation géographique concordent. Il importe peu de savoir si les différents bâtiments ont des adresses postales différentes parce qu’un site pourrait avoir deux entrées, par exemple, l’une pour accéder aux bureaux et l’autre pour permettre aux camions d’entrer à partir d’une autre rue (figure 6, exemple 2). Parfois, les voies de circulation publique passent entre les bâtiments et les zones ou d’autres bâtiments appartenant à d’autres organisations situés entre eux. Cela signifierait que le site ne pourrait pas être entouré d’une seule clôture, mais pas qu’une organisation ne peut pas être considérée comme un site. Une organisation ayant des activités de production et un bâtiment de stockage situé à proximité d’une zone non contiguë sont également considérés comme formant un seul site (figure 6, exemple 3).
1.2.2. Organisation opérant sur différents sites/en différents lieux
Conformément au règlement EMAS, les participants qui exercent des activités sur plusieurs sites peuvent choisir d’enregistrer individuellement des sites ou de s’enregistrer en tant qu’«organisation» (définie à l’article 2, paragraphes 21 et 22). Quoi qu’il en soit, l’organisation ou le site sera tenu(e) de démontrer une amélioration continue de ses performances en ce qui concerne les aspects et incidences significatifs, conformément à la déclaration environnementale, au programme et aux objectifs de l’organisation. L’organisation devra également clarifier et justifier son choix d’un site ou d’une combinaison de sites. À titre de bonne pratique, les organisations sollicitant un enregistrement dans le cadre de l’EMAS, tant du secteur privé que du secteur public, doivent également être prêtes à éclairer et à justifier auprès de leurs parties intéressées leurs intentions en ce qui concerne les sites non encore enregistrés.
|
Exemples de secteurs:
|
-
|
les agences de voyages;
|
|
-
|
les chaînes de vente au détail;
|
|
a. Produits ou services identiques ou similaires
Les organisations opèrent souvent sur plusieurs sites/emplacements géographiques, mais avec des produits ou services identiques ou similaires et des procédures de gestion communes. Les banques, les agences de voyages, les chaînes de vente au détail et les consultants en sont des exemples. Dans de tels cas, les activités déployées sur les différents sites présentent des incidences et aspects environnementaux similaires, sont soumises à un système de management environnemental similaire et sont exercées dans le cadre des mêmes structures. À titre d’exemple, on peut citer les succursales, les bureaux et les ateliers.
L’organisation peut souhaiter que ces sites soient validés ensemble, soit au moyen d’un enregistrement groupé, soit sous la forme d’un site unique. Pour faire l’objet d’un enregistrement groupé, une organisation doit être en mesure de montrer au vérificateur que ses procédures et politiques de management environnemental sont appliquées de façon constante sur l’ensemble des sites. Ces organisations utilisent souvent les mêmes procédures de gestion, telles qu’un manuel de management environnemental partagé, sur tous les sites/emplacements géographiques. Si une organisation peut démontrer qu’elle a la maîtrise totale de la gestion sur l’ensemble des sites qu’elle souhaite enregistrer et qu’ils respectent les mêmes procédures, la vérification peut être allégée et ne pas devoir être effectuée sur tous les sites. C’est ce que l’on appelle la «technique d’échantillonnage», et de plus amples informations sont disponibles à l’étape 7.2. Méthode d’échantillonnage.
b. Produits ou services différents
Si une organisation opère sur plusieurs sites, avec des systèmes de gestion et de contrôle différents, ainsi que des incidences et aspects environnementaux différents, la technique d’échantillonnage ne peut pas être appliquée à des fins de vérification, étant donné que chaque site a des procédures d’exploitation et des incidences différentes. L’organisation choisit d’enregistrer chaque site séparément ou tous ensemble sous un seul numéro d’enregistrement commun.
En tout état de cause, tous les sites doivent être vérifiés individuellement et les données environnementales recueillies doivent être mentionnées de façon distincte dans la déclaration environnementale. Une organisation peut commencer par enregistrer certains sites pour ensuite les regrouper sous un seul numéro d’enregistrement comme une seule organisation
1.2.3. Organisations pour lesquelles un site spécifique ne peut pas être défini convenablement
Certaines organisations, telles que celles du secteur de la distribution de services, des services de livraison, des télécommunications, des transports et de la collecte des déchets, pourraient éprouver des difficultés à définir un site ou un emplacement précis pour leurs activités. En effet, ces types d’activités peuvent avoir ou non des bureaux et des entrepôts, et leurs infrastructures peuvent être dispersées. Cela s’applique aux entreprises de distribution de chauffage, d’eau, de gaz, d’électricité ou de télécommunication, ou aux moyens (véhicules, conteneurs à déchets, antennes, distributeurs de billets, etc.), comme dans le cas du transport, des télécommunications ou de la collecte des déchets.
|
Exemples de secteurs:
|
-
|
service de distribution (chauffage, eau, gaz, électricité, etc.)
|
|
Pour les organisations pour lesquelles il n’est pas facile de définir un site, il est particulièrement important, en cas de doute, que l’organisation et les vérificateurs consultent l’organisme compétent pour savoir si l’entité choisie peut être enregistrée conformément aux principes de l’EMAS. Ces organisations doivent définir clairement leurs activités et leurs infrastructures, les intégrer entièrement dans leur système de management et les décrire avec précision dans leur déclaration environnementale. Dans de telles organisations, il importe que les responsabilités relatives aux aspects environnementaux importants soient clairement définies et que le vérificateur ait la preuve que l’organisation a mis en place une procédure particulière pour vérifier ces aspects.
1.2.4. Organisations gérant différents sites dispersés
Il peut arriver qu’une organisation ne puisse pas faire fonctionner séparément chaque site qu’elle contrôle dans une zone déterminée et que les incidences environnementales des différents sites soient liées. Par exemple, une organisation produisant de l’électricité au moyen d’éoliennes situées dans la même zone (quelle que soit la taille de cette zone). Une organisation produisant de l’électricité à partir de panneaux solaires sera confrontée à une situation similaire (figure 7).
Une autre combinaison possible pourrait être que la même organisation produise de l’électricité à la fois par des éoliennes et des panneaux solaires situés dans différents lieux (activités et sites de production différents). Enfin, les panneaux solaires et les éoliennes pourraient être situés ensemble dans la même zone.
De même, une centrale hydroélectrique qui dispose de plusieurs structures et infrastructures situées le long d’un fleuve, mais qui sont néanmoins fonctionnelles pour l’objectif principal, pourrait être considérée dans son ensemble.
Dans ce cas, les installations distinctes pourraient être considérées comme une organisation unique pour l’enregistrement dans le cadre de l’EMAS ou être enregistrées ensemble dans le cadre d’un enregistrement groupé.
Figure 7: Exemples d’organisations contrôlant différents sites dispersés

1.2.5. Organisations contrôlant des espaces partagés temporaires
Il existe de nouveaux modes d’utilisation des espaces et il est désormais courant que plusieurs organisations partagent un espace de travail en commun ou une cuisine «fantôme», par exemple. Dans ces cas, il convient de déterminer clairement si l’EMAS sera mis en œuvre au niveau du lieu de travail conjoint (l’ensemble du site), de sorte que l’espace sera enregistré, ou si seules certaines des activités hébergées dans ces espaces mettront en œuvre l’EMAS.
Figure 8: Exemples d’espaces partagés

Les cuisines fantômes sont des espaces de cuisine loués pour plusieurs activités de restauration, que ce soit simultanément ou à des moments différents. Dans ce cas, le site est la cuisine, quels que soient les utilisateurs qui peuvent venir.
Si les organisations exercent leurs activités pour une durée déterminée sur des sites qui ne leur appartiennent pas, le vérificateur devra contrôler le système de management et les performances environnementales de l’organisation sur un échantillon de sites représentatif de ce que l’organisation est capable de faire sur le plan du management environnemental.
Le vérificateur applique des techniques d’échantillonnage d’audit conformes aux bonnes pratiques lorsqu’il vérifie l’efficacité des procédures dans une installation choisie. L’organisation doit démontrer qu’elle a adopté des procédures et des technologies adaptées à la spécificité des sites dans lesquels elle exerce temporairement ses activités.
|
Exemples de secteurs:
|
-
|
entreprises de construction
|
|
-
|
entreprises de nettoyage
|
|
-
|
prestataires de services
|
|
Les sites temporaires sont donc contrôlés sur place dans le cadre du processus de vérification. Leurs activités sont enregistrées, pas seulement leur lieu d’implantation.
1.2.6. Différentes organisations en un seul lieu
Une organisation, ou une partie d’une organisation, peut occuper une partie d’un bâtiment ou d’une installation, comme indiqué dans la figure 9. Dans ce cas, le site est l’étage ou la surface que l’organisation occupe, bien qu’elle puisse également partager des espaces avec d’autres organisations, comme les parkings. Cela peut s’appliquer tant à des activités non liées situées dans le même bâtiment qu’à des activités susceptibles d’avoir des liens entre elles.
Dans ce cas, chaque organisation, avec son système de management et de contrôle, doit être enregistrée séparément.
Figure 9: Exemple d’organisation située sur un site partagé

1.2.7. Concept de pôle - Article 37 du règlement EMAS
|
Un «pôle» est une manière de mettre en place l’EMAS en tant que groupe, ce qui peut être utile pour les organisations appartenant au même secteur d’activité ou qui sont situées dans la même région géographique. Les organisations de différents secteurs (entreprises, administration, etc.) peuvent également former des pôles. Ces organisations peuvent ensuite collaborer au processus de mise en œuvre et s’enregistrer individuellement.
|
Afin de réduire les barrières à l’entrée pour les petites organisations souhaitant mettre en place l’EMAS, les administrations locales ou régionales de certains États membres peuvent organiser des services de conseil et de soutien dans des «pôles». Elles peuvent le faire seules ou en coopération avec des chambres d’industrie et de commerce, des associations professionnelles et d’autres organismes.
La formation de pôles est une approche rentable axée sur l’apprentissage partagé. Les participants apprennent les concepts de base de l’EMAS lors d’ateliers, qui couvrent chacun des thèmes spécifiques de l’EMAS, avec des exemples pratiques. Les participants bénéficient également du partage de leurs bonnes pratiques et de leurs expériences et se motivent mutuellement. Des intervenants sur des sujets spéciaux organisent des ateliers sous forme de plateforme de connaissances.
Chaque organisation du pôle est enregistrée séparément.
|
Exemple de pôle: Le ministère bavarois de l’environnement subventionne la mise en place initiale de systèmes de management environnemental, tels que l’EMAS, notamment la validation, la certification et l’audit externe. Cette subvention n’est accessible qu’aux organisations qui participent à un groupe de projet (5 à 15 participants), organisé par un promoteur de projet. Les utilisateurs économisent donc des coûts de conseil et bénéficient de la mise en réseau et du soutien d’autres participants.
|
1.3. Engagement de la direction en faveur du système de management environnemental - Annexe II, partie A, points 5.1, 5.3, et partie B, point 2 (32)
En s’enregistrant dans le système EMAS, la direction à son plus haut niveau s’engage à jouer un rôle de chef de file et à rendre des comptes en matière de management environnemental, ainsi qu’à promouvoir une amélioration continue des performances environnementales. Comment la direction à son plus haut niveau peut-elle le mieux y parvenir? Elle doit examiner des questions stratégiques fondamentales, telles que:
✓ quel est le lien entre le modèle économique et les questions de protection de l’environnement?
✓ comment intégrer utilement les considérations de management environnemental dans les opérations commerciales et comment créer des synergies?
✓ quels domaines de mise en œuvre du management environnemental doivent se faire au niveau de la direction?
✓ où la délégation est-elle nécessaire et utile?
|
Le règlement EMAS utilise le terme de «direction au plus haut niveau» pour désigner l’organe de direction le plus élevé au sein des organisations, chargé de définir les objectifs de l’entreprise et de prendre les décisions nécessaires.
|
Il est important de définir clairement qui est responsable de chaque tâche.
La direction à son plus haut niveau doit nommer un ou plusieurs représentant(s) spécifique(s) de la direction, qui, indépendamment de leurs autres responsabilités, doit (doivent) avoir des rôles, responsabilités et autorités bien définis. Il s’agit de veiller à ce que le système de management environnemental qui doit être introduit ou mis en œuvre réponde pleinement aux exigences du règlement EMAS et fonctionne à tout moment. Le représentant du management environnemental peut également être membre de la direction elle-même et, éventuellement, avoir une certaine expérience dans le domaine du management environnemental.
Dans les organisations dotées d’un système de management environnemental uniforme et contrôlé au niveau central et sans différences significatives entre les sites, une seule personne doit être désignée pour l’ensemble des sites.
Dans les organisations où les sites diffèrent considérablement, opèrent de manière indépendante dans une large mesure ou sont situés dans différents pays, il convient de désigner plus d’une personne.
Il s’agit simplement de lignes directrices à l’intention des organisations, étant donné que chaque cas doit être examiné en fonction de ses mérites propres. En cas de doute, il est recommandé de désigner des personnes supplémentaires et de définir clairement leurs différentes responsabilités.
La direction et le personnel doivent être informés du rôle, des responsabilités et des compétences de ce représentant de la direction à son plus haut niveau. Le représentant de la direction aura des rôles, responsabilités et autorités bien définis, de façon:
✓ à s’assurer qu’un système de management environnemental est établi, mis en œuvre et tenu à jour, conformément aux exigences du règlement EMAS;
✓ à rendre compte à la direction de la performance du système de management environnemental, en l’informant de ses forces et faiblesses et de toute amélioration nécessaire;
✓ à veiller à ce que le respect d’autres exigences, telles que la législation en matière de déchets, au sujet desquelles ils peuvent ne pas disposer des connaissances nécessaires, soit vérifié par d’autres personnes internes ou externes;
Les petites organisations, en particulier, combinent généralement ces rôles. Pour qu’un management environnemental fonctionne efficacement, les représentants de la direction doivent disposer d’une autorité suffisante. Idéalement, ils doivent faire partie de la direction de l’entreprise (ou au moins travailler en étroite collaboration avec celle-ci), être indépendants et avoir la confiance des dirigeants et du personnel. Ils coordonnent le processus de management environnemental et servent de point de contact pour les questions tant de la main-d’œuvre que de la direction, ainsi que de tiers. Ils peuvent être soutenus par une «équipe EMAS». Si possible, les membres de cette équipe proviennent de tous les domaines pertinents de l’organisation, tels que la production, la gestion des installations, les ventes ou les achats, et disposent de l’expertise la plus large possible en matière d’environnement (par exemple, responsable du contrôle des émissions ou de la gestion des déchets).
Il est également intéressant de recourir aux structures existantes. Par exemple, le comité de sécurité au travail ou le système de gestion de la qualité de l’entreprise peuvent être élargis pour inclure ou intégrer des thèmes de l’EMAS. L’équipe EMAS pourrait réaliser l’audit environnemental de l’organisation, mais aussi contribuer aux connaissances, à l’expérience et aux propositions de conception et d’amélioration qui en résultent à toutes les étapes ultérieures.
|
Le règlement EMAS définit une «analyse environnementale» comme une «analyse préalable approfondie des aspects environnementaux, de l’incidence et des résultats en matière d’environnement liés aux activités, produits et services d’une organisation».
|
(32) Règlement (CE) n° 1221/2009 du Parlement européen et du Conseil du 25 novembre 2009 concernant la participation volontaire des organisations à un système communautaire de management environnemental et d’audit (EMAS), abrogeant le règlement (CE) n° 761/2001 et les décisions de la Commission 2001/681/CE et 2006/193/CE (https://eur-lex.europa.eu/legal-content/FR/TXT/?uri=CELEX%3A02009R1221-…)
1.4. Réalisation d’une analyse environnementale - Article 4, paragraphe 1 bis, Annexe I, Annexe II, partie B, point 3, du règlement EMAS (33)
Afin de mettre en œuvre l’EMAS, la première étape consiste à réaliser une évaluation approfondie de la structure interne de l’organisation et des activités qu’elle mène. L’objectif est de déterminer les aspects environnementaux (définis comme «un élément des activités, produits ou services d’une organisation qui a ou qui est susceptible d’avoir une incidence sur l’environnement») (34) associés à l’incidence environnementale de l’organisation. Cette évaluation servira de point de départ à la mise en place d’un système formel de management environnemental.
L’analyse environnementale couvre les domaines suivants, décrits en détail ci-dessous:
a) détermination du contexte de l’organisation;
b) détermination des parties intéressées ainsi que de leurs besoins et attentes;
c) recensement des exigences légales applicables ayant trait à l’environnement;
d) recensement de tous les aspects environnementaux directs et indirects;
e) évaluation du caractère significatif des aspects environnementaux;
f) évaluation d’incidents antérieurs;
g) détermination des possibilités et des risques;
h) examen de tous les processus, pratiques et procédures existants.
L’organisation ne doit pas oublier que les aspects environnementaux qu’elle aura recensés, ainsi que les résultats de l’évaluation, devront être portés à la connaissance des parties intéressées externes, et cet exercice constitue son premier inventaire systématique et documenté de ces éléments.
L’analyse environnementale initiale décrite à l’annexe I ne doit pas être confondue avec la revue de direction décrite à l’annexe II n° 9.3 ou avec l’audit interne décrit à l’annexe II n° 9.2, en liaison avec l’annexe III. Les annexes II et III concernent les mesures à mettre en œuvre régulièrement une fois le système de management environnemental mis en place.
L’analyse environnementale constitue un élément important de la mise en œuvre d’un système de management environnemental, et les organisations doivent établir des procédures pour veiller à ce que les aspects environnementaux recensés dans l’analyse environnementale initiale fassent l’objet d’un suivi approprié. Les aspects environnementaux et les pressions environnementales qui y sont liées peuvent changer, de même que les activités de l’organisation elle-même. Si des modifications substantielles ont été apportées à l’organisation, l’analyse environnementale devra être mise à jour ou complétée conformément à l’article 8 (35), au plus tard au cours des audits internes. Une organisation doit également suivre les développements nouveaux, pratiques ou résultats de recherche susceptibles de contribuer à réévaluer l’importance des aspects environnementaux et la nécessité d’une nouvelle évaluation environnementale en cas de modification significative de ses activités.
L’analyse environnementale initiale décrite à l’annexe I ne doit pas être confondue avec la revue de direction décrite à l’annexe II n° 9.3 ou avec l’audit interne décrit à l’annexe II n° 9.2, en liaison avec l’annexe III. Les annexes II et III concernent les mesures à mettre en œuvre régulièrement une fois le système de management environnemental mis en place.
(33) Règlement (CE) n° 1221/2009 du Parlement européen et du Conseil du 25 novembre 2009 concernant la participation volontaire des organisations à un système communautaire de management environnemental et d’audit (EMAS), abrogeant le règlement (CE) n° 761/2001 et les décisions de la Commission 2001/681/CE et 2006/193/CE (https://eur-lex.europa.eu/legal-content/FR/TXT/?uri=CELEX%3A02009R1221-…)
(34) Règlement (CE) n° 1221/2009 du Parlement européen et du Conseil du 25 novembre 2009 concernant la participation volontaire des organisations à un système communautaire de management environnemental et d’audit (EMAS), abrogeant le règlement (CE) n° 761/2001 et les décisions de la Commission 2001/681/CE et 2006/193/CE (https://eur-lex.europa.eu/legal-content/FR/TXT/?uri=CELEX%3A02009R1221-…)
(35) Règlement (CE) n° 1221/2009 du Parlement européen et du Conseil du 25 novembre 2009 concernant la participation volontaire des organisations à un système communautaire de management environnemental et d’audit (EMAS), abrogeant le règlement (CE) n° 761/2001 et les décisions de la Commission 2001/681/CE et 2006/193/CE (https://eur-lex.europa.eu/legal-content/FR/TXT/?uri=CELEX%3A02009R1221-…)
1.4.1. Détermination du contexte organisationnel - Annexe I point 1, Annexe II, partie A, point 4.1 du règlement EMAS
L’organisation doit déterminer les facteurs internes et externes susceptibles d’avoir une incidence positive ou négative sur l’introduction du système de management environnemental.
Questions clés
✓ Quels éléments revêtent une importance stratégique et comment ont-ils une incidence sur la mise en place et le succès du management environnemental? Quelle est l’importance des facteurs externes et internes, notamment en ce qui concerne leurs incidences positives ou négatives?
✓ Quels facteurs, en particulier les conditions environnementales, pourraient influencer l’organisation ou être influencés par celle-ci?
La détermination du contexte d’une organisation fournit le point de départ lié au contenu pour le management environnemental et son intégration dans la planification stratégique des activités. Elle peut également se révéler utile pour des thèmes liés à la durabilité au-delà de l’environnement. Les conditions environnementales pertinentes doivent être prises en considération, telles que le climat, la qualité de l’air ou de l’eau, l’utilisation des ressources et la biodiversité. D’autres conditions extérieures (culturelles, sociales, politiques, juridiques, réglementaires, financières, technologiques, concurrentielles, etc.) peuvent être envisagées. Les conditions internes, telles que les activités, les produits et services, l’orientation stratégique, la culture et la capacité, doivent également être examinées, comme le montre la figure 10 ci-dessous.
Pour déterminer le contexte, le représentant de la direction à son plus haut niveau chargé de l’environnement doit s’appuyer sur l’expertise de l’équipe EMAS, si elle existe déjà, et des autres services concernés, pour recenser ces facteurs d’influence.
Figure 10 : Exemples de facteurs internes et externes qui déterminent le contexte de l’organisation

1.4.2. Recensement des parties intéressées et détermination de leurs besoins et attentes - Annexe I, point 2, Annexe II, partie A, point 4.2 du règlement EMAS
L’annexe I du règlement EMAS indique que, dans le cadre de leur analyse environnementale initiale, les organisations doivent recenser les parties intéressées et déterminer leurs besoins et attentes. Les parties intéressées sont des parties prenantes au sein de l’organisation, telles que les employés ou les prestataires de services dans ses propres locaux, et en dehors de l’organisation, telles que les autorités publiques, clients, investisseurs, fournisseurs, voisins ou d’autres groupes qui sont ou pourraient être affectés par les activités, produits et services de l’organisation.
Cette étape est importante, car les parties intéressées peuvent avoir certaines attentes à l’égard de l’organisation, ou de ses incidences et aspects environnementaux, qui pourraient présenter des risques ou des possibilités en ce qui concerne l’organisation et son système de management environnemental.
Il pourrait être utile de poser les questions ci-dessous aux parties intéressées recensées, en vue d’analyser le contexte.
✓ Quelles sont leurs exigences ou attentes en ce qui concerne la manière dont l’organisation traite l’environnement?
✓ Cela donne-t-il lieu à des obligations de conformité? Parmi ces exigences et attentes, lesquelles doivent être respectées ou le sont volontairement?
La détermination des parties intéressées et de leurs attentes peut fournir des informations utiles sur l’incidence de certains aspects environnementaux, ainsi que sur les critères utilisés pour évaluer leur importance (figure 11). Les organisations doivent intégrer les problèmes recensés dans leur management environnemental.
Surtout, lorsqu’une organisation décide de répondre volontairement à des besoins ou à des attentes qui ne sont pas soumis à des obligations légales et les inclut dans sa déclaration environnementale, ceux-ci deviennent partie intégrante de ses engagements contraignants. Ces engagements volontaires font généralement partie de déclarations de mission, de plans ou de stratégies organisationnels, ou de protocoles d’accord (lettre d’intention), et sont également pris en compte dans les accords contractuels.
Figure 11 : Exemples de parties intéressées et d’attentes éventuelles (source: Umweltbundesamt).

1.4.3. Recensement des exigences légales applicables et des autres obligations de conformité ayant trait à l’environnement - Annexe I, point 3, Annexe II, partie A, point 6.1.3 et partie B, point 4 du règlement EMAS
L’évaluation environnementale comprend le recensement des exigences légales applicables en matière d’environnement. Il est également utile de dresser un inventaire systématique et complet de ce registre juridique environnemental et de procéder à une comparaison avec les autorisations applicables, notamment les valeurs limites et autres exigences ou dispositions, ainsi qu’avec d’autres constatations officielles, telles que des actes administratifs.
L’enregistrement des exigences légales en matière d’environnement applicables à l’organisation aide l’organisation à déterminer les exigences qui ne sont pas encore respectées et à suivre l’évolution de la législation pertinente. Avant la vérification et la validation, ces lacunes dans le respect de la législation applicable doivent être comblées en prenant des mesures correctives.
Lors de l’enregistrement de la législation environnementale pertinente pour l’organisation, il convient de noter que cette législation peut s’appliquer à l’échelle de l’Union, au niveau des États membres, ou uniquement au niveau régional ou local.
Si des organisations situées en dehors de l’Union souhaitent mettre en œuvre l’EMAS, elles doivent, lors de l’enregistrement des obligations légales dans le domaine de l’environnement, tenir compte à la fois des réglementations qui leur sont applicables dans leur propre pays et de celles qui concernent des organisations similaires dans les États membres où elles souhaitent demander l’enregistrement (36).
Il pourrait être utile de prendre note des règlements qui précisent la manière dont les autorités doivent mener leurs activités dans le respect de la réglementation relative aux aspects environnementaux, ce qui a un effet indirect sur les organisations. Par exemple, il serait utile qu’une organisation qui prépare une demande d’autorisation examine ces règlements, même s’ils n’imposent aucune obligation directe à l’organisation elle-même, afin de l’aider à prendre en considération les dispositions accessoires attendues. Toutefois, dès lors que de telles réglementations ne s’appliquent qu’à titre conditionnel à cette organisation, elle pourrait également s’abstenir de les enregistrer.
La même considération s’applique au respect des obligations contraignantes. Étant donné qu’aucune obligation directe ne découle d’un règlement administratif, il n’est pas obligatoire de la prendre en considération. Toutefois, outre les exigences légales applicables ayant trait à l’environnement, les organisations ont toujours d’autres obligations légales dont elles doivent tenir compte, mais qui ne sont pas directement liées à l’environnement. Par exemple, les réglementations relatives à la construction de bâtiments comportent souvent des exigences en matière de protection contre l’incendie. Il est utile que ces spécifications, qui sont pertinentes pour les aspects environnementaux et la conformité, soient incluses dans l’examen juridique et fassent l’objet d’un suivi.
L’examen juridique pourrait également inclure d’autres documents non juridiques, tels que les accords contractuels et les engagements volontaires souscrits par l’organisation avec les parties intéressées (voir également le chapitre précédent, 1.4.2.).
(36) Décision de la Commission du 7 décembre 2011 relative à un guide sur l’enregistrement groupé dans l’Union européenne, l’enregistrement dans les pays tiers et l’enregistrement au niveau international conformément au règlement (CE) n° 1221/2009 du Parlement européen et du Conseil concernant la participation volontaire des organisations à un système communautaire de management environnemental et d’audit (EMAS), https://eur-lex.europa.eu/legal-content/FR/TXT/?uri=CELEX:32011D0832.
1.4.4. Recensement des aspects environnementaux directs et indirects - Annexe I, point 4, Annexe II, partie A, point 6.1.2 du règlement EMAS
Un aspect environnemental est un élément des activités, produits ou services d’une organisation qui interagit ou est susceptible d’interagir avec l’environnement et qui peut ainsi avoir une incidence, ou différents types d’incidence, sur celui-ci. L’EMAS exige des organisations qu’elles examinent les aspects environnementaux de leurs activités et leurs incidences éventuelles sur l’environnement. Les organisations doivent également examiner si elles peuvent les contrôler directement par le biais de leurs activités, produits et services, ou s’ils ne les influencent qu’indirectement. Cela est particulièrement important en ce qui concerne les aspects environnementaux de l’activité principale d’une organisation. Tous les aspects environnementaux recensés, qu’ils soient positifs ou négatifs, doivent être répertoriés dans un inventaire.
|
On entend par «aspect environnemental direct» un aspect environnemental associé aux activités, produits et services de l’organisation elle-même sur lesquels elle exerce un contrôle opérationnel direct.
On entend par «aspect environnemental indirect» un aspect environnemental qui peut résulter d’une interaction entre une organisation et des tiers et sur lequel l’organisation est susceptible d’influer dans une mesure raisonnable.
|
Les organisations doivent tenir compte des aspects environnementaux tant directs qu’indirects.
En ce qui concerne les aspects environnementaux directs, une organisation contrôle généralement des activités telles que:
✓ la conception des produits;
✓ l’utilisation des ressources (par exemple, énergie et matières premières, additifs et matières auxiliaires, et produits semi-finis, notamment l’eau, la faune et la flore);
✓ les émissions provenant des installations sur site (par exemple polluants atmosphériques nocifs pour le climat et autres polluants atmosphériques, bruit, vibrations, chaleur, lumière, odeurs, poussières, etc.);
✓ les rejets dans des masses d’eau et à partir de masses d’eau, notamment l’infiltration dans les eaux souterraines (par exemple polluants, chaleur, germes);
✓ la production, le recyclage, la réutilisation, le transport et l’élimination des déchets solides et autres, notamment des déchets dangereux;
✓ l’exploitation et la contamination des sols;
✓ les nuisances locales (bruit, vibrations, odeurs, poussière, aspect visuel, etc.).
✓ les aspects du transport des produits et articles nécessaires à la prestation de services;
✓ le transport de personnel en voyage d’affaires (cela pourrait impliquer un contrôle indirect);
✓ le risque d’accidents environnementaux;
✓ d’autres situations d’urgence;
✓ et, potentiellement, les incidents involontaires.
Les aspects environnementaux directs des activités des organisations peuvent avoir trait aux exigences de la législation pertinente, aux engagements environnementaux contraignants, et aux exigences et conditions énoncées dans les autorisations (par exemple, les seuils). Cela signifie que si des seuils ou d’autres exigences ont été fixés pour certains polluants, les émissions correspondantes doivent être considérées comme des aspects environnementaux directs.
Cela s’applique en particulier:
✓ aux installations nécessitant une autorisation officielle d’exploitation;
✓ aux installations couvertes par la directive 2010/75/UE (directive relative aux émissions industrielles);
✓ aux installations couvertes par la directive 2012/18/UE (directive Seveso III);
✓ aux installations à forte consommation d’énergie en matière d’électricité, de chauffage ou de refroidissement; et aux installations soumises à des contrôles et inspections environnementaux.
|
Exemples d’aspects environnementaux directs:
|
-
|
émissions atmosphériques;
|
|
-
|
utilisation des ressources naturelles et des matières premières;
|
|
-
|
nuisances locales (bruit, vibrations, odeurs);
|
|
-
|
émissions atmosphériques provenant des transports; et
|
|
-
|
risques d’accidents environnementaux et de situations d’urgence.
|
|
|
|
|
|
|
|
|
Exemples d’aspects indirects:
|
-
|
questions relatives au cycle de vie des produits;
|
|
-
|
investissements en capital;
|
|
-
|
gestion des événements;
|
|
-
|
décisions administratives et de planification;
|
|
-
|
performances des entrepreneurs, des sous-traitants et des fournisseurs en matière d’environnement;
|
|
-
|
choix et composition des services (par exemple, déplacements domicile-travail ou service de restauration).
|
|
|
Les aspects environnementaux directs peuvent également être liés à des questions non réglementées (par exemple, les émissions de gaz à effet de serre provenant d’installations non couvertes par le SEQE, l’utilisation des sols, le bruit, etc.).
Une organisation peut influencer des aspects environnementaux indirects dans une certaine mesure par son interaction avec des tiers, mais cette influence n’est pas garantie. Elle peut, par exemple, influencer indirectement les incidences et aspects environnementaux découlant des activités de tiers, tels que des fournisseurs, des sous-fournisseurs ou des clients, ou des employés.
1.4.5. Documents de référence sectoriels - Article 46, paragraphe 1, du règlement EMAS
La Commission fournit des documents de référence spécifiques à certains secteurs, appelés documents de référence sectoriels (DRS) (37). Ceux-ci énumèrent les bonnes pratiques de management environnemental et les indicateurs de performance environnementale sectoriels. Ils comprennent également des critères de performance et des méthodes d’évaluation des performances environnementales des organisations, qui peuvent être utiles à l’audit environnemental.
Si des DRS sont disponibles pour un secteur donné, l’organisation concernée doit les consulter lorsqu’elle détermine et évalue les incidences et aspects environnementaux connus dans ce secteur.
Les DRS ont deux objectifs: aider les organisations à déterminer les aspects environnementaux les plus importants et garantir une application uniforme du règlement EMAS. Si un DRS existe pour un secteur, une organisation doit en tenir compte lors de la mise en œuvre de l’EMAS et les vérificateurs environnementaux doivent vérifier que cela a été fait, notamment en ce qui concerne l’article 4 du règlement EMAS, qui impose aux organisations de faire référence aux DRS dans leur déclaration environnementale.
Des documents de référence ont été élaborés pour les secteurs suivants (38):
Figure 12: Secteurs pour lesquels des documents de référence sectoriels sont disponibles

Les organisations peuvent tenir compte des DRS en examinant les bonnes pratiques de management environnemental qui y sont énumérées, qui se répartissent en trois groupes:
✓ les pratiques qui ne sont pas pertinentes pour l’organisation;
✓ les pratiques déjà mises en œuvre par l’organisation; et
✓ les pratiques qui doivent être prises en considération pour les objectifs et actions futurs.
Voici un exemple de la manière dont une organisation pourrait utiliser les documents de référence sectoriels:
Figure 13: Exemple de méthode pour intégrer les DRS

L’utilisation de documents de référence sectoriels dans l’analyse environnementale initiale peut permettre de visualiser la position de l’organisation sur le plan environnemental, ce qui l’aide à fixer des priorités. L’utilisation des DRS contribue également à gagner du temps, car ils offrent un moyen rapide de s’informer sur les bonnes pratiques et les technologies pertinentes pour un secteur. Ils fournissent également des informations et des contributions utiles pour la mise en œuvre de ces pratiques et technologies, notamment leurs avantages et leurs coûts.
En outre, une organisation doit examiner les indicateurs cités dans les documents de référence sectoriels applicables qui sont déjà mesurés et, si un indice de performance est cité, la mesure dans laquelle l’organisation atteint déjà cet indice de référence. Ces informations peuvent être incluses dans l’outil utilisé par l’organisation pour mesurer et suivre ses performances environnementales (par exemple, une feuille de calcul contenant les données et indicateurs pertinents) et seront également mentionnées dans sa déclaration environnementale lorsqu’elle fournit des informations sur ses performances. En principe, les organisations doivent s’efforcer de prendre en considération l’ensemble du cycle de vie de leurs activités, produits et services lors de l’évaluation de leurs aspects environnementaux. Elles doivent examiner toutes les étapes du cycle de vie. Bien que celles-ci puissent varier en fonction de la nature des activités de l’organisation, elles comprennent généralement l’acquisition de matières premières, l’achat et l’approvisionnement, le développement et la conception, la production, le transport, la distribution, l’utilisation, le traitement en fin de vie et l’élimination définitive. Toutefois, les organisations ne sont pas tenues de procéder à une évaluation complète du cycle de vie.
Les organisations sont censées déterminer et traiter les incidences environnementales significatives non seulement dans leurs propres activités, mais aussi dans leur chaîne de valeur. Au niveau international, ces attentes sont codifiées dans les principes directeurs de l’OCDE à l’intention des entreprises multinationales et impliquent la mise en œuvre d’une procédure de diligence raisonnable. Dans l’Union, la Commission a proposé des règles obligatoires de diligence raisonnable en matière de droits de l’homme et d’environnement, couvrant les activités propres de l’entreprise, ses filiales ainsi que ses chaînes de valeur en amont et en aval (39).
Dans le cadre de l’EMAS, les organisations prennent également en considération les aspects environnementaux du cycle de vie de leurs produits et services et les incidences qui en résultent, et prennent des mesures pour y remédier. Compte tenu des nombreux parallèles entre l’approche du devoir de diligence et le management environnemental, l’EMAS peut servir de cadre à la mise en place et à la mise en œuvre de procédures de diligence raisonnable. Le tableau ci-dessous compare les étapes d’une procédure de diligence raisonnable, telles que décrites dans le guide de l’OCDE sur le devoir de diligence (40) pour une conduite responsable des entreprises, et les éléments correspondants d’un système de management environnemental tel que l’EMAS.
Tableau 1: Guide de l’OCDE sur le devoir de diligence environnementale pour les chaînes d’approvisionnement en minerais et en métaux
|
Étape pertinente du cadre de l’OCDE sur le devoir de diligence
|
Éléments généraux de l’EMAS
|
|
Fait partie des étapes 1 et 2 de la procédure de diligence raisonnable pour une conduite responsable des entreprises de l’OCDE
|
Comprendre le contexte dans lequel une entreprise exerce ses activités, notamment les besoins et attentes de ses parties intéressées et ses exigences légales
|
|
Étape 1: Intégrer la conduite responsable des entreprises dans les politiques et les systèmes de management
|
Assurer le leadership et l’engagement de la direction d’une entreprise, en définissant une politique environnementale, des structures organisationnelles et des processus de management environnemental
Garantir les ressources et compétences nécessaires ainsi qu’une communication interne adéquate
|
|
Étape 2: Recenser et évaluer les incidences négatives sur les opérations, les chaînes d’approvisionnement et les relations commerciales
|
Recenser, évaluer et communiquer en interne les incidences et aspects environnementaux ainsi que les risques et possibilités associés
|
|
Étape 3: Faire cesser, prévenir ou atténuer les incidences négatives
|
Fixer des objectifs environnementaux
Planifier et prendre des mesures
|
|
Étape 4: Suivre la mise en œuvre et les résultats
|
Suivre la mise en œuvre en évaluant la performance environnementale et la conformité
S’inscrire dans une dynamique d’amélioration continue
|
|
Étape 5: Communiquer sur la manière dont les incidences sont traitées
|
Assurer une communication externe adéquate sur le système de management environnemental et ses résultats
|
|
Étape 6: Prévoir des mesures de réparation ou coopérer à cette fin, le cas échéant, et étape 3: Faire cesser, prévenir ou atténuer les incidences négatives
|
Remédier à la non-conformité et prendre des mesures correctives
|
Tous les aspects environnementaux doivent être quantifiés, dans la mesure du possible, à l’aide d’indicateurs choisis librement. Sinon, ils doivent au moins faire l’objet d’une classification qualitative. Étant donné que les aspects environnementaux significatifs doivent être publiés dans la déclaration environnementale en tant qu’indicateurs de base EMAS, il est recommandé d’inclure ces indicateurs de base en tant que paramètres lors de la détermination des aspects environnementaux (explications plus détaillées et aperçu des indicateurs de base à l’étape 6 de la déclaration environnementale).
Figure 14: Aspects environnementaux courants à prendre en considération dans le cycle de vie d’un produit (source: «EMAS Environmental Management System Guideline for operational practice», Chambre d’industrie et de commerce de Bavière)

L’organisation peut élaborer une procédure permettant de recenser tous les aspects environnementaux. Pour ce faire, elle peut:
✓ examiner toutes les sources d’information pouvant fournir des renseignements sur les éléments d’entrée ou de sortie (factures d’achat, compteurs, données relatives aux équipements, etc.);
✓ vérifier les matières premières, fournitures, produits semi-finis ou autres produits et marchandises qui sont utilisés ou les produits, déchets, effluents, émissions, etc. qui sont rejetés (les services d’achat et de vente sont souvent des points de départ utiles);
✓ déterminer des aspects environnementaux à prendre en considération en vertu de la législation environnementale applicable ou de permis d’environnement, licences et documents similaires ayant une incidence sur le ou les sites;
✓ visiter un ou des sites pour vérifier les moyens de production et la production sur site (prise de notes, dessins, le cas échéant);
✓ créer ou obtenir des plans de site et des esquisses de situation;
✓ recenser les personnes clés (direction et travailleurs); les travailleurs qui interviennent dans les systèmes internes devraient être invités à fournir des informations;
✓ demander des informations aux sous-traitants qui peuvent notablement influer sur les performances environnementales de l’organisation;
✓ prendre en considération les accidents passés, les résultats de la surveillance et des inspections;
✓ enregistrer des conditions au début ou à la fin des activités ou au démarrage et à l’arrêt des processus et des dangers recensés durant le processus.
L’Ecomapping dans la méthodologie EMAS Easy (41) est un bon moyen d’enregistrer clairement les aspects environnementaux, en particulier lorsqu’il s’agit de petites organisations.
Chaque aspect environnemental recensé est associé à une incidence environnementale, comme le montre le tableau 2 ci-dessous.
Tableau 2: Exemples d’aspects environnementaux et de leurs incidences sur l’environnement
|
Activité
|
Aspect environnemental
|
Incidence sur l’environnement
|
|
Trafic
|
|
-
|
huiles usagées des machines, consommation de carburant
|
|
-
|
émissions des véhicules
|
|
-
|
abrasion des pneumatiques (poussières fines)
|
|
|
-
|
pollution des sols, de l’eau et de l’air
|
|
|
Construction
|
|
-
|
consommation de matières premières (ressources)
|
|
-
|
émissions atmosphériques, nuisances sonores, vibrations, etc. provenant d’engins de chantier
|
|
|
-
|
disponibilité des matières premières
|
|
-
|
nuisances sonores, pollution des sols, de l’eau et de l’air
|
|
-
|
destruction de la couverture du sol
|
|
|
Services administratifs
|
|
-
|
consommation de matériels, par exemple papier, encre
|
|
-
|
consommation d’électricité (engendrant des émissions indirectes de CO2)
|
|
|
-
|
pollution de l’environnement provenant des déchets municipaux en mélange
|
|
|
Industrie chimique
|
|
-
|
consommation de matières premières (ressources)
|
|
-
|
émission de composés organiques volatils
|
|
-
|
émissions de substances qui appauvrissent la couche d’ozone
|
|
|
-
|
disponibilité des matières premières
|
|
-
|
appauvrissement de la couche d’ozone
|
|
(37) Les documents de référence sectoriels sont disponibles sur la page consacrée aux publications EMAS, https://green-business.ec.europa.eu/eco-management-and-audit-scheme-ema…
(38) Idem
(39) Proposition de DIRECTIVE DU PARLEMENT EUROPÉEN ET DU CONSEIL sur le devoir de vigilance des entreprises en matière de durabilité et modifiant la directive (UE) 2019/1937, https://eur-lex.europa.eu/legal-content/FR/TXT/?uri=CELEX%3A52022PC0071.
(40) Handbook on Environmental Due Diligence in Mineral Supply Chains, https://www.oecd-ilibrary.org/finance-and-investment/handbook-on-enviro… .
(41) Voir le site EMAS, page consacrée aux outils: https://green-business.ec.europa.eu/eco-management-and-audit-scheme-ema…
1.4.6. Évaluation du caractère significatif des aspects environnementaux - Annexe I, point 5, annexe II, point 6.1.2, du règlement EMAS
Une fois les aspects environnementaux et leurs incidences recensés, l’étape suivante consiste à effectuer une analyse détaillée de chacun d’entre eux afin de déterminer le caractère significatif des aspects environnementaux.
Tous les éléments environnementaux enregistrés doivent être évalués qualitativement ou quantitativement à l’aide de critères choisis librement. Les critères, qui doivent être exhaustifs, doivent tenir compte de la législation. Il doit également être possible de les vérifier de manière indépendante.
L’organisation doit recenser les aspects environnementaux de ses activités, produits et services qui ont des incidences environnementales significatives, en tenant compte du cycle de vie dans l’évaluation.
Lors de l’évaluation du caractère significatif des incidences environnementales des activités de l’organisation, il convient de tenir compte des éléments suivants:
✓ les dommages ou bénéfices potentiels pour l’environnement, y compris la biodiversité et les personnes, du fait de l’utilisation des matériaux et de l’énergie, des rejets, des déchets et des émissions, etc.;
✓ la condition dans laquelle se trouve l’environnement local, régional ou mondial et sa fragilité du fait des incidences environnementales de l’organisation;
✓ l’ampleur, le nombre, la fréquence et la réversibilité des aspects ou incidences considérés;
✓ l’existence d’une législation environnementale applicable et les exigences qu’elle prévoit;
✓ les activités de l’organisation qui présentent des coûts et des avantages environnementaux significatifs;
✓ l’importance de l’incidence environnementale de l’organisation pour ses parties intéressées et ses employés, du point de vue de leurs attentes et de leurs besoins.
L’évaluation doit permettre de vérifier la mesure dans laquelle l’organisation peut influencer ces aspects environnementaux et si elle peut réduire les incidences environnementales associées à chaque aspect. L’évaluation doit porter sur le fonctionnement normal, ainsi que sur les incidents et les urgences, pour les activités passées, actuelles et futures.
Sur la base de ces critères, l’organisation peut établir une procédure interne pour évaluer le caractère significatif des aspects environnementaux ou utiliser d’autres outils à cette fin. Les petites organisations peuvent utiliser des outils de mise en œuvre de l’EMAS (42), qui contiennent des informations et des procédures très utiles, la méthode EMAS easy (43) ou des outils fournis par les différents États membres, le cas échéant.
L’incidence environnementale de chaque aspect environnemental doit être classée en fonction:
✓ de son ampleur - niveau d’émission, consommation d’électricité et d’eau, etc.,
✓ de sa gravité - risques, toxicité, etc.,
✓ de sa fréquence/probabilité,
✓ des inquiétudes exprimées par les parties intéressées,
✓ des exigences légales.
Tableau 3: Évaluation des aspects environnementaux à l’aide de l’exemple des déchets
|
Critères d’évaluation
|
Exemple
|
|
Quelles sont les productions ou activités de l’organisation qui peuvent avoir une incidence négative sur l’environnement?
|
Déchets: déchets municipaux en mélange, déchets d’emballage, déchets dangereux
|
|
Ampleur des aspects qui peuvent avoir une incidence sur l’environnement
|
Quantité de déchets: haute, moyenne, faible
|
|
Gravité des aspects qui peuvent avoir une incidence sur l’environnement
|
Dangerosité des déchets, toxicité des matériaux: haute, moyenne, faible
|
|
Fréquence des aspects qui peuvent avoir une incidence sur l’environnement
|
Importante, moyenne, faible
|
|
Sensibilisation du public et du personnel aux aspects liés à l’organisation
|
Importante, relative, pas de plaintes
|
|
Les activités de l’organisation qui sont réglementées par la législation environnementale
|
Autorisations régies par la loi sur les déchets, obligations en matière de contrôle
|
Remarque: il est utile de quantifier les critères et le caractère significatif global des aspects particuliers.
Le système d’évaluation mis au point par l’Agence fédérale allemande de l’environnement à l’aide d’une analyse ABC (voir figure 15) est un exemple de la manière d’évaluer le caractère significatif des aspects environnementaux des activités, produits et services d’une organisation. Sur la base des activités de l’organisation et des conditions du site, les aspects environnementaux sont classés dans les catégories A à C, par ordre décroissant d’importance. Le potentiel de vérification des aspects environnementaux respectifs est également divisé en trois catégories, de I à III, par ordre décroissant de pertinence.
Figure 15: Exemple de matrice d’évaluation avec analyse ABC (source: Déclaration environnementale de l’Agence fédérale allemande de l’environnement, 2020)

Une fois que les aspects environnementaux significatifs ont été déterminés, il est recommandé, dans un deuxième temps, que l’organisation recense les installations pertinentes pour l’environnement et les processus associés correspondants. Cela permet de mieux cerner les aspects pertinents pour l’environnement et, en particulier, de faciliter la définition ultérieure d’objectifs et de mesures visant à améliorer les performances environnementales. Les aspects environnementaux recensés doivent également être liés aux rapports sur les indicateurs inclus ultérieurement dans la déclaration environnementale de l’organisation. Les résultats de l’identification des aspects environnementaux doivent être systématiquement intégrés dans le système de management environnemental. En particulier, ils doivent également être pris en compte dans les décisions stratégiques (44).
(42) Voir le site EMAS, page consacrée aux outils: https://green-business.ec.europa.eu/eco-management-and-audit-scheme-ema….
(43) Voir le site EMAS, page consacrée aux outils: https://green-business.ec.europa.eu/eco-management-and-audit-scheme-ema…
(44) D’autres orientations sur l’élaboration de critères environnementaux et climatiques figurent dans la recommandation de la Commission du 7 septembre 2001, annexe III – Orientations pour l’identification des aspects environnementaux et l’évaluation de leur importance https://op.europa.eu/en/publication-detail/-/publication/c58095f7-fc2e-….
1.4.7. Évaluation des résultats des enquêtes concernant des incidents passés - Annexe I, point 6, du règlement EMAS
Les résultats des enquêtes concernant des incidents passés sont également évalués et intégrés dans le système de management environnemental au cours de chaque cycle en tant que mesure visant à prévenir la répétition du risque (mesure préventive).
Cette évaluation peut être réalisée au moyen de recherches menées auprès des compagnies d’assurance, etc., afin de déterminer s’il y a eu des incidents par le passé. Il convient de les évaluer et de définir les mesures appropriées.
1.4.8. Recensement et documentation des risques et possibilités - Annexe I, point 7, Annexe II, partie A, point 6.1, du règlement EMAS
L’organisation détermine et documente les risques et possibilités associés à ses aspects environnementaux, à ses obligations en matière de conformité et à d’autres points et exigences énumérés ci-dessus. Les possibilités et les risques doivent être déterminés et documentés pour les thèmes suivants:
✓ contexte organisationnel (enjeux internes et externes);
✓ parties intéressées;
✓ engagements contraignants;
✓ aspects environnementaux.
Cela permet de déterminer à un stade précoce les facteurs qui ont une incidence positive (possibilités) ou négative (risques) sur les performances environnementales de l’organisation. De cette manière, les possibilités peuvent être ciblées et les risques réduits. Parmi les possibilités offertes figurent les économies réalisées grâce à l’utilisation de nouvelles technologies ou à l’amélioration de la coopération avec les parties intéressées. Les risques peuvent inclure les dommages environnementaux survenant en amont de la chaîne d’approvisionnement, les incidences potentielles du changement climatique sur le site de l’organisation, l’augmentation des attentes environnementales des parties intéressées ou les modifications de la législation que l’organisation n’a pas encore prises en compte de manière adéquate. L’organisation se concentre sur les possibilités et les risques qui l’aident à améliorer constamment ses performances environnementales et à prévenir les effets indésirables ou la survenue d’accidents.
Pour les petites et moyennes organisations souhaitant bénéficier d’exigences simplifiées au titre de l’article 7 du règlement EMAS, il importe de démontrer, dans le cadre de l’évaluation des risques, qu’il n’y a pas de risques environnementaux significatifs.
Les possibilités et risques systématiquement enregistrés et documentés sont importants dans la planification des actions ultérieures.
Les avantages de l’évaluation des possibilités/risques sont qu’elle permet:
✓ de cerner les tendances à long terme, de déterminer les marges de manœuvre et d’éviter des évolutions indésirables;
✓ de soutenir la viabilité future de l’organisation grâce à un management tourné vers l’avenir;
✓ d’accroître la réactivité et la tolérance aux événements environnementaux potentiels, à l’évolution des conditions environnementales et aux incidences négatives qui y sont associées;
✓ de renforcer la sécurité juridique.
Il existe de nombreuses méthodes pour évaluer les possibilités et les risques, par exemple l’analyse des modes de défaillance environnementale et de leurs effets, l’analyse ABC (voir figure 15) ou l’analyse SWOT.
1.4.9. Examen de tous les processus, pratiques et procédures existants - Annexe I, point 8 du règlement EMAS
Il s’agit d’examiner les processus, pratiques et procédures existants de l’organisation et de déterminer ceux qui sont pertinents pour le management environnemental. Pratiquement personne ne part de zéro. Des lignes directrices internes pour la séparation des déchets ou la conservation de l’énergie sont souvent déjà en place ou il existe des agents chargés des déchets, des matières dangereuses, des substances dangereuses, de l’énergie, de l’hygiène, etc., qui peuvent être inclus dans le système de management environnemental. Les approches de management environnemental existantes (voir la section «Reconnaissance d’autres systèmes et approches de management de l’EMAS») ou les systèmes de management tels que la gestion de la qualité peuvent également être utilisés ici.
|
On entend par «politique environnementale» l’expression formelle par la direction à son plus haut niveau de ses intentions globales et des orientations de l’organisation relatives à sa performance environnementale […]. Cette politique fournit un cadre d'action et prévoit l'établissement d'objectifs et de cibles environnementaux».
|
Étape 2: Définir la politique environnementale
2.1. Définition de la politique environnementale - Annexe II, partie A, point 5.2, du règlement EMAS
La politique environnementale doit inclure un engagement:
✓ à se conformer aux exigences légales et autres exigences relatives aux aspects environnementaux;
✓ envers la prévention de la pollution;
✓ à améliorer les performances environnementales de manière continue.
La politique environnementale fournit un cadre d’action et prévoit l’établissement d’objectifs environnementaux généraux et d’objectifs environnementaux spécifiques (voir ci-après). Cette politique doit être clairement formulée et englober les principales priorités à partir desquelles les objectifs environnementaux généraux et spécifiques pourront être définis.
Dans le cadre de la politique environnementale, la direction présente une vision de la manière dont elle envisage la protection de l’environnement. Cela doit être fait à un stade précoce du processus de mise en œuvre, mais pas avant l’achèvement de l’analyse environnementale, qui constitue la base de la politique. La direction doit veiller à ce que cette politique environnementale soit également mise en œuvre et appliquée au sein de l’organisation.
|
|
|
Les questions ci-dessous pourraient aider à formuler les thèmes à aborder dans le cadre de la politique environnementale.
|
-
|
Quelle est l’incidence des activités, produits et services de l’organisation sur l’environnement? Ce point doit être déterminé dans l’analyse environnementale initiale.
|
|
-
|
Quelle est l’importance de la protection de l’environnement pour l’organisation et les parties intéressées?
|
|
-
|
Que compte faire l’organisation pour protéger l’environnement et respecter d’autres engagements spécifiques en rapport avec le contexte dans lequel elle opère?
|
|
-
|
Comment la politique environnementale correspond-elle à la philosophie de l’organisation et aux questions éthiques plus larges?
|
|
|
|
La politique environnementale est la principale ligne directrice pour la poursuite du développement de l’EMAS et est publiée dans la déclaration environnementale. Elle constitue le cadre pour la définition des buts, cibles (objectifs individuels) et mesures liés à l’environnement et doit s’inscrire dans la culture d’entreprise.
La politique environnementale pourrait être intégrée dans les lignes directrices d’entreprise existantes ou dans la politique d’entreprise de l’organisation. En outre, elle doit être communiquée à toute personne travaillant pour ou au nom de l’organisation et mise à la disposition des parties intéressées (distribution directe, internet, intranet, tableau d’affichage, entretien d’information, etc.).
En cas de changements importants, il convient d’adapter la politique environnementale. Il importe que la déclaration environnementale complète, comprenant les mises à jour, soit pleinement accessible et mise à jour par l’organisation EMAS.
|
On entend par «programme environnemental» la description des mesures prises, des responsabilités assumées et des moyens employés ou envisagés pour atteindre des objectifs environnementaux généraux ou spécifiques, ainsi que les échéances fixées pour leur mise en œuvre.
On entend par «objectif environnemental général» un but environnemental global, découlant de
la politique environnementale, qu’une organisation se fixe et qu’elle quantifie dans la mesure du possible.
On entend par «objectif environnemental spécifique» une exigence de résultat détaillée
applicable à l’organisation ou à certaines de ses composantes, qui découle des objectifs environnementaux généraux et qui doit être définie et respectée pour que l’organisation atteigne ces objectifs généraux.
|
Étape 3: Élaborer un programme environnemental - Annexe II, partie A, point 6.2.1, partie B, point 5, du règlement EMAS
À cette étape, les objectifs généraux et spécifiques sont fixés et des mesures sont élaborées pour améliorer la performance environnementale. Ils sont désignés dans le règlement EMAS par le terme «programme environnemental». Les objectifs doivent être liés, de manière claire et non équivoque, aux aspects environnementaux significatifs, contribuer à la politique environnementale de l’organisation et conduire à une amélioration effective de la performance environnementale des aspects environnementaux directs et indirects. Le programme environnemental traduit la politique environnementale de l’organisation en pratique quotidienne et encourage l’amélioration continue. La figure 16 ci-dessous montre un exemple d’interaction entre la politique environnementale, l’analyse, les objectifs et les mesures.
Figure 16: Interaction entre l’analyse environnementale, la politique environnementale, les objectifs environnementaux généraux et spécifiques, les mesures prévues et le programme environnemental (source: «EMAS Environmental Management System Guideline for operational practice», Chambre d’industrie et de commerce de Bavière)

Si des parties pertinentes des documents de référence sectoriels visés à l’article 46 du règlement EMAS sont disponibles pour le secteur concerné, les organisations doivent en faire usage. Il y a lieu de les utiliser lors de la définition et de la révision des objectifs environnementaux généraux et spécifiques de l’organisation en fonction des aspects environnementaux pertinents mis en évidence dans l’analyse environnementale. Toutefois, le respect des repères d’excellence définis n’est pas obligatoire étant donné que l’EMAS laisse aux organisations elles-mêmes le soin d’apprécier la faisabilité des repères et de la mise en œuvre des bonnes pratiques sur le plan des coûts et des avantages.
Le programme environnemental comprend des responsabilités, un calendrier réaliste et les ressources nécessaires pour atteindre les objectifs. Il s’agit d’un instrument destiné à aider l’organisation à planifier et à mettre en œuvre des améliorations jour après jour. Le programme doit être mis à jour en permanence et être suffisamment détaillé pour donner un aperçu des progrès accomplis dans la réalisation des objectifs. Les résultats de l’analyse environnementale interne servent de base à la fixation d’objectifs généraux et spécifiques et à l’amélioration continue.
Premièrement, des objectifs environnementaux généraux tels que la «réduction des émissions nocives pour le climat» ou l’«amélioration de l’efficacité énergétique» sont fixés. Les ressources financières, techniques ou humaines nécessaires à la mise en œuvre ne sont pas elles-mêmes des objectifs environnementaux; elles servent simplement à les atteindre. Les objectifs environnementaux généraux sont ensuite précisés et assortis d’un délai cible, par exemple «Réduire de 20 % les émissions de CO2 dans la production dans un délai de 3 ans à compter de la date X» ou «Réduire la consommation de carburant du parc automobile de 10 % à la date Y». Les objectifs spécifiques doivent être précisés aussi clairement que possible.
Les objectifs cibles doivent être SMART.
✓ Spécifique - chaque objectif spécifique doit concerner un seul aspect;
✓ Mesurable - chaque objectif doit être exprimé en termes quantitatifs;
✓ Accessible - les objectifs doivent être réalisables;
✓ Réaliste - les objectifs spécifiques doivent être exigeants et favoriser une amélioration continue, mais ils ne doivent pas être excessivement ambitieux. Il est toujours possible de les réviser une fois qu’ils ont été atteints.
✓ Temporel - un délai doit être fixé pour la réalisation de chaque objectif.
Les objectifs doivent être fixés sur la base des aspects environnementaux significatifs de l’organisation et des obligations de conformité associées, en prenant en considération les risques et possibilités recensés dans l’analyse environnementale. Il convient d’accorder la priorité à ces aspects environnementaux.
L’étape suivante consiste à élaborer des mesures concrètes qui sont nécessaires pour atteindre les objectifs. Les mesures ne doivent pas être confondues avec les objectifs environnementaux spécifiques.
Tableau 4: Exemples d’interaction entre les objectifs environnementaux généraux, les objectifs spécifiques et les mesures
|
Objectif environnemental général (but global)
|
Objectif spécifique (cible individuelle)
|
Mesure
|
|
Réduction au minimum de la production de déchets dangereux
|
Réduction de 20 % de l’utilisation de solvants organiques dans le procédé dans un délai de trois ans
|
Réutilisation des solvants dans la mesure du possible
Recyclage des solvants organiques
|
|
Réduction des émissions nocives pour le climat
|
Réduction des émissions de CO2 dans la production de 20 % dans les trois ans à compter de la période de référence X
|
Conversion du préchauffage au gaz des pièces moulées pour utiliser la chaleur résiduelle provenant d’autres zones de production
|
|
Amélioration de l’efficacité énergétique
|
Réduction du carburant utilisé par le parc automobile de 10 % à l’échéance Y
|
Remplacement d’un véhicule équipé d’un moteur à combustion interne dans le parc par un véhicule électrique, et utilisation d’électricité verte
|
La personne ou l’équipe chargée de la mise en œuvre de chaque mesure ainsi que le moment et les modalités de son financement doivent être précisés, le cas échéant. Cela permet de déterminer la priorité de toutes les mesures d’amélioration potentielles en estimant les efforts (investissements, frais de personnel) par rapport aux économies. Les mesures hautement prioritaires doivent d’abord être incluses dans le programme environnemental (45).
Les tâches et responsabilités couvertes par le programme environnemental et les autorités responsables sont documentées et communiquées en interne. Tous les employés doivent être informés des mesures prévues et recevoir régulièrement des mises à jour sur les progrès accomplis.
Par la suite, le programme environnemental est intégré dans la déclaration environnementale - souvent sous forme de tableaux - et publié. Si les noms ou les coûts ne doivent pas être publiés, une version contenant moins de contenu peut être mise à disposition. Toutefois, le vérificateur environnemental verra également le programme environnemental détaillé.
Il importe d’établir un lien cohérent entre les objectifs définis et les autres éléments, tels que les indicateurs, les engagements contraignants, les possibilités/risques et les parties intéressées.
En cas de changements importants, le programme environnemental est adapté.
Étape 4: Mettre en place et mettre en œuvre un système de management environnemental - Article 4, paragraphe 1 ter, Annexe II du règlement EMAS
Le système de management environnemental (46) est la partie du système global de management qui comprend la structure organisationnelle, les activités de planification, les responsabilités, les procédures, les procédés et les moyens nécessaires pour mettre en place, mettre en œuvre, réaliser, analyser et maintenir la politique environnementale, ainsi que pour gérer les aspects environnementaux.
Au cours de l’analyse environnementale (étape 1), notamment en ce qui concerne l’analyse de l’environnement et le recensement des aspects environnementaux significatifs, une base de données et un réseau entre les employés et la direction ont déjà été créés, deux pierres angulaires d’un management environnemental efficace. Il s’agit maintenant de mettre en place un système de management opérationnel doté de structures et de processus spécifiques. L’objectif est d’intégrer le management environnemental dans les processus opérationnels concernés. Les exigences sont décrites à l’annexe II du règlement EMAS. Les organisations répondant à la norme ISO 14001 doivent déjà se conformer à l’annexe II, partie A, du règlement EMAS, qui fait également partie de la norme ISO 14001.
(45) Voir étape 11 du guide EMAS «Easy» https://green-business.ec.europa.eu/eco-management-and-audit-scheme-ema…
(46) La définition du management environnemental découle du règlement (CE) n° 1221/2009 du Parlement européen et du Conseil du 25 novembre 2009 concernant la participation volontaire des organisations à un système communautaire de management environnemental et d’audit (EMAS), abrogeant le règlement (CE) n° 761/2001 et les décisions de la Commission 2001/681/CE et 2006/193/CE, https://eur-lex.europa.eu/legal-content/FR/TXT/?uri=CELEX%3A32009R1221.
4.1. Définir les ressources, les tâches, la responsabilité et l’autorité - Annexe II, partie A, point 5.1., partie A, point 5.3, partie A, point 7.1., du règlement EMAS
Le règlement EMAS prévoit que la direction de l’organisation assure le leadership et l’engagement en ce qui concerne le système de management environnemental. Une coopération active et un soutien de la part des différents niveaux de gestion de l’organisation sont donc nécessaires. C’est le seul moyen de garantir la disponibilité des ressources financières, humaines et techniques nécessaires. Les exigences de l’EMAS doivent être intégrées dans les processus opérationnels et les objectifs environnementaux liés à la direction stratégique poursuivie par l’organisation.
Les ressources, rôles, tâches, responsabilités et autorités doivent être définis, documentés et communiqués. Toutes les tâches pertinentes effectuées par tous les acteurs du management environnemental sont décrites. Cela peut se faire au moyen d’organigrammes, de descriptions de poste ou de lieu de travail, de l’attribution de tâches spécifiques, etc.
La définition des tâches, des responsabilités et des autorités est particulièrement pertinente pour les postes suivants:
✓ gestion du personnel et gestion organisationnelle
✓ gestion d’entreprise ou de site
✓ gestion de division et de département
✓ représentants du management environnemental
✓ équipe EMAS et auditeurs internes ou vérificateurs environnementaux
✓ employés ayant une influence sur le management environnemental dans des domaines tels que la production, la gestion des installations, le développement de produits, les achats, la gestion de la qualité, la sécurité au travail, l’informatique et le suivi
✓ fournisseurs externes, prestataires de services et partenaires commerciaux.
La direction de l'organisation à son plus haut niveau doit désigner un représentant de la direction, c'est-à-dire une personne chargée en dernier ressort du système de management environnemental. Son rôle en tant que représentant de la direction consiste, d’une part, à s’assurer que toutes les exigences du système de management environnemental sont en place et que le système est opérationnel et actualisé, et, d’autre part, à tenir l’équipe de direction informée de la manière dont le système fonctionne. Le représentant doit rendre compte de ses points forts et de ses faiblesses, ainsi que des améliorations éventuellement nécessaires; il doit être qualifié et expérimenté en matière d’environnement, d’exigences légales et de gestion liées à l’environnement. Il doit être capable de coordonner et de diriger des groupes de travail. Dans la mesure du possible et en fonction de la taille de l’organisation, ces compétences doivent être disponibles «en interne».
4.2. Établir une procédure de détermination des obligations de conformité et d’évaluation de la conformité - Annexe II, partie A, point 6.1.3, partie B, point 4, et partie A, point 9.1.2., du règlement EMAS
La conformité est une exigence essentielle au titre du règlement EMAS. Le terme «obligations de conformité» peut couvrir:
les exigences environnementales applicables à une organisation sur la base de la législation de l’Union, nationale, régionale ou locale, ainsi que les autorisations spécifiques, telles que les permis d’environnement;
les exigences environnementales provenant d’autres sources, telles que les engagements volontaires et les accords commerciaux, ainsi que les besoins et attentes des parties intéressées que l’organisation a décidé de respecter.
Une organisation qui ne respecte pas ses obligations en matière de conformité ne peut pas être enregistrée dans le cadre de l’EMAS. L’EMAS dispose que les organisations doivent mettre en place des processus pour:
✓ déterminer les exigences légales et autres sur une base continue et actualisée;
✓ effectuer des contrôles de conformité et conserver la documentation pertinente.
Ces processus sont étroitement liés, étant donné que les contrôles de conformité ne peuvent être efficaces sans une bonne compréhension des obligations de conformité. Le processus de détermination des obligations de conformité doit garantir que les informations relatives aux obligations de conformité sont documentées, complètes, à jour, compréhensibles et mises à la disposition des membres du personnel concernés.
Les éléments suivants doivent être pris en considération:
✓ la définition des responsabilités et des autorités;
✓ la garantie des ressources;
✓ la détermination de la fréquence d’action et du flux d’informations.
L’évaluation de la conformité porte sur toutes les obligations de conformité déterminées, en tenant compte des conditions spécifiques de l’organisation. Un exemple est présenté dans le tableau 5 ci-dessous.
Il n’est pas toujours facile d’évaluer si les organisations respectent l’ensemble de la législation environnementale pertinente. Les bases de données juridiques librement accessibles, les services payants qui fournissent des informations sur les changements juridiques ou la coopération avec des prestataires de services extérieurs sont utiles.
Il existe des solutions informatiques spéciales qui peuvent être adaptées aux besoins de l’organisation, de sorte qu’une vue d’ensemble des évolutions pertinentes concernant les exigences juridiques puisse toujours être maintenue. Certaines de ces solutions offrent un contenu plus avancé qui peut être utilisé pour déterminer, déléguer et contrôler les tâches associées, en plus d’une gestion purement réglementaire.
Tableau 5: Exemple d’examen du respect de la législation
|
Législation applicable en matière d’environnement
|
Exigences spécifiques pour une organisation
|
État de conformité/éléments de preuve
|
Action requise
|
|
Législation relative aux déchets (droit national)
|
Autorisation de stockage des déchets requise
|
Non-conformité
L’autorisation a expiré
|
Demande d’une nouvelle autorisation
Mise en œuvre d’une procédure garantissant une demande d’autorisation en temps utile avant l’expiration
|
|
Législation relative aux déchets (droit national)
|
Le tri des déchets doit être effectué pour au moins 50 % des déchets
|
Conformité
Le tri des déchets atteint 60 % des déchets
|
Sans objet
|
|
Loi relative aux émissions atmosphériques (droit national)
|
Valeurs limites d’émissions (NOx, SOx, particules, etc.)
|
Conformité
Résultats des mesures inférieurs aux limites
|
Sans objet
|
|
Loi relative aux émissions atmosphériques (droit national)
|
Homologation de chaudière
|
Conformité
Permis valable jusqu’au 31.12.2023
|
Sans objet
|
|
Loi relative à la protection contre le bruit (droit national)
|
Limite de bruit à la frontière nord (zone habitée):
55 dB la journée
45 dB la nuit
|
Conformité
Résultats des mesures inférieurs à la limite admissible
|
Sans objet
|
|
Législation sur l’eau (droit national)
|
Permis de captage des eaux souterraines
|
Conformité
Permis d’une durée de validité de 3 ans supplémentaires
|
Sans objet
|
|
Législation relative aux émissions de gaz à effet de serre (règlement de l’Union)
|
Limites fixées pour les émissions de gaz à effet de serre
|
Conformité
Émissions annuelles inférieures à la limite
|
Possibilité: la vente de certains droits d’émission est possible
|
|
Loi sur les gaz fluorés (règlement de l’Union)
|
Prévention de l’évacuation de gaz fluorés dans l’atmosphère
|
Non-conformité
Échec à l’essai d’étanchéité
|
Calendrier des tests d’étanchéité à mettre en œuvre
|
|
Législation relative à la responsabilité des producteurs (droit national)
|
Le recyclage des déchets d’emballages en papier doit être effectué pour au moins 85 % des emballages mis sur le marché.
|
Conformité
Le recyclage des emballages en papier mis sur le marché a atteint 86 % en 2022
|
Sans objet
|
Outre les exigences légales, les organisations peuvent tenir compte d’autres exigences environnementales.
Le tableau 6 ci-dessous fournit des exemples.
Tableau 6: Exemple d’examen du respect d’autres exigences environnementales
|
Exigences applicables
|
Prescriptions spécifiques
|
État de conformité/éléments de preuve
|
Action requise
|
|
Engagement relatif à l’amélioration de la qualité de l’air en zone urbaine signé par une entreprise
|
Passage du charbon au gaz naturel d’ici à fin 2023
|
Non-conformité
Tâche non achevée, mais préparation de la documentation technique et financement assuré
|
Informer les parties intéressées du retard
Poursuivre conformément au plan
|
|
Contrat avec l’entreprise de traitement des déchets (recycleur)
|
Déchets de bois - teneur maximale admissible en éléments autres que le bois 5 kg/Mg
|
Conformité
|
-
|
Pas de réclamation de la part de l’entreprise de traitement
|
|
|
-
|
Amélioration du traitement des déchets jusqu’à un tri de 100 %
|
|
|
Papier/carton - humidité maximale de 15 %
|
Conformité
Pas de réclamation de la part de l’entreprise de traitement
|
|
|
Matières plastiques - déchets de polyuréthane séparés des autres matières plastiques
|
Conformité
|
-
|
Pas de réclamation de la part de l’entreprise de traitement
|
|
|
|
Programme environnemental défini par l’organisation en réponse aux plaintes des voisins concernant le bruit et l’incidence visuelle
|
Les transports lourds (camions) ne sont pas autorisés à circuler la nuit (de 22 h 00 à 06 h 00)
|
Non-conformité
En raison de l’augmentation temporaire de la demande sur le marché, le transport lourd a été autorisé si nécessaire.
|
|
-
|
Interroger les voisins sur leur acceptation du bruit
|
|
-
|
Contrôle des mesures de compensation
|
|
|
Plantation d’arbres pour former une barrière verte sur la bordure nord du site
|
Conformité
Plantation d’arbres achevée
|
Assurer une maintenance appropriée
|
La fréquence de l’examen de la conformité doit permettre à une organisation de mettre à jour régulièrement son examen de la conformité juridique et d’autres exigences environnementales, notamment celles qu’elle s’est engagée à respecter.
4.3 Engagement, compétence, formation et sensibilisation des employés - Annexe II, partie A, point 7.2, partie B, point 6, du règlement EMAS
La participation active des employés constitue la base d’un système de management environnemental efficace. La mise en œuvre ne fonctionnera à long terme que si le système et les mesures qui y sont associées sont conçus conjointement, compris et acceptés par les membres du personnel. Par conséquent, il est utile de mettre en place un système de participation des employés à un stade précoce et à tous les niveaux, impliquant les représentants des employés. Les progrès réalisés dans la mise en œuvre de l’EMAS doivent être mis en évidence comme des réussites communes.
Il est important de former toutes les personnes exerçant des activités ayant des incidences environnementales significatives sur l’organisation. À cette fin, les besoins en compétences et en formation doivent d’abord être recensés, puis traités en conséquence. Les mesures mises en œuvre doivent être documentées. La formation et l’apprentissage continu sont particulièrement recommandés, voire requis en cas de modification des processus internes, de suivi d’accidents ou d’incidents, de modification des exigences légales ou lors de l’embauche de nouveaux employés.
L’organisation doit élaborer, mettre en œuvre et tenir à jour une procédure permettant de recenser les besoins en formation et faire le nécessaire pour que les membres du personnel chargés du système de management environnemental disposent des connaissances requises en ce qui concerne:
✓ la politique environnementale de l’organisation;
✓ les exigences légales et autres exigences environnementales qui s’appliquent à l’organisation;
✓ les objectifs généraux et spécifiques fixés pour l’organisation dans son ensemble et pour leur domaine de travail spécifique;
✓ les incidences et aspects environnementaux, ainsi que la méthode permettant d’en assurer la surveillance;
✓ leur rôle et leurs responsabilités dans le système de management environnemental.
Les personnes travaillant au sein de l’organisation ou en leur nom doivent être conscientes de leur rôle au sein de l’EMAS et des avantages environnementaux que procure le système. Elles doivent bénéficier d’une formation concernant la sensibilisation à l’environnement et le système de management environnemental de l’organisation ou, à tout le moins, avoir accès à ce type de formation.
Figure 17: Schéma des formations au sein du système de management environnemental

|
|
|
Dans certains projets de pôle EMAS en Allemagne, la «carte d’identité environnementale» personnalisée mise à disposition dans la boîte à outils EMAS Easy a fait ses preuves dans la pratique dans de nombreuses entreprises, généralement petites. Cela permet d’atteindre un niveau élevé d’engagement et de sensibilisation de chaque employé envers l’EMAS.
|
|
|
Les employés, fournisseurs, sous-traitants, etc., de l’organisation doivent se familiariser avec les incidences et aspects environnementaux significatifs associés à leurs activités et avec la manière dont ils peuvent contribuer à les améliorer grâce à leurs performances personnelles. Pour ce faire, il est nécessaire de communiquer clairement les rôles et les responsabilités de chaque individu ainsi que les conséquences d’un écart par rapport aux processus établis.
Les membres du personnel participant activement au système jouent un rôle moteur pour l’amélioration constante et effective des performances environnementales et contribuent à ancrer l’EMAS dans l’organisation. Les employés doivent donc être incités, en particulier par la direction à son plus haut niveau, par exemple au moyen de campagnes de communication ou d’enquêtes, à participer activement et à contribuer, ou en mettant régulièrement les questions environnementales à l’ordre du jour de la direction et du personnel. Dans ce contexte, il est important que la direction et les employés se communiquent mutuellement un retour d’information continu sur leurs attentes et leurs besoins ou leurs critiques et appréciations.
La participation des employés dans le cadre de l’EMAS peut se fonder, par exemple, sur un système de suggestions des employés, des programmes d’incitation, des travaux de groupe liés au projet, des comités environnementaux ou l’équipe EMAS nommée à titre permanent. En principe, il est logique d’associer activement les travailleurs à toutes les étapes.
Par exemple, ils peuvent participer aux activités suivantes (47):
✓ recensement et évaluation des aspects environnementaux;
✓ élaboration et réexamen des procédures et/ou instructions;
✓ proposition d’objectifs environnementaux généraux et spécifiques;
✓ participation à un audit environnemental interne;
✓ établissement ou mise à jour de la déclaration environnementale EMAS.
|
|
|
|
La Commission a mis en place des ambassadeurs EMAS, issus notamment de la direction, qui communiquent de courts messages personnels aux employés afin de souligner comment ils réduisent leur propre incidence environnementale. La sensibilisation du personnel est encore renforcée grâce à un réseau de correspondants EMAS dans l’ensemble des services, qui participent à des campagnes de sensibilisation organisées au niveau central et servent de point de contact pour les informations environnementales et pour l’action volontaire au niveau du service. L’engagement du personnel est également une dimension essentielle de la communication de la Commission sur le verdissement (https://commission.europa.eu/about-european-commission/organisational-s…;) qui définit, comme objectif principal, la manière dont elle cherche à parvenir à la neutralité climatique dans son fonctionnement quotidien d’ici à 2030.
|
|
|
|
Une enquête complète auprès des employés constitue un outil très utile dans la phase initiale de mise en place de l’EMAS. Il a souvent été démontré qu’une telle enquête pouvait fournir un retour d’information utile pour réduire les incidences environnementales, ce qui peut faire partie intégrante du système de management environnemental et de l’identité de l’entreprise.
(47) Les exigences complètes en matière de participation du personnel dans le cadre de l’EMAS figurent à l’annexe II du règlement (CE) n° 1221/2009 du Parlement européen et du Conseil du 25 novembre 2009 concernant la participation volontaire des organisations à un système communautaire de management environnemental et d’audit (EMAS), abrogeant le règlement (CE) n° 761/2001 et les décisions de la Commission 2001/681/CE et 2006/193/CE.
4.4. Établir une procédure de communication interne et externe-- Annexe II, partie A, point 7.4, du règlement EMAS
L’ouverture, la transparence et la fourniture d’informations environnementales sont des caractéristiques essentielles de l’EMAS qui le différencient des autres systèmes de management environnemental existants. C’est la raison pour laquelle une procédure de communication interne et externe doit être définie, suivie et rectifiée si nécessaire. Des obligations contraignantes doivent être incluses et des canaux de communication, des intervalles de temps et des thèmes spécifiques doivent être précisés.
Une bonne communication interne et externe du personnel à la direction (ascendante) et vice versa (descendante) est essentielle. Parmi les canaux possibles figurent l’intranet, les brochures, les publications internes, les bulletins d’information, le système de suggestions de l’entreprise, les réunions et les tableaux d’affichage.
L’organisation reconnaît la nécessité et la valeur de la communication avec les parties intéressées. Les organisations EMAS se sont donc engagées à entreprendre un dialogue avec le public et à informer les parties intéressées des incidences environnementales des activités, produits et services des organisations. Cela inclut la publication et la diffusion de la déclaration environnementale EMAS. Parmi les autres exemples de possibilités de communication externe figurent l’internet, un site web, les médias sociaux, les journées de campagne, les communiqués de presse, les brochures et l’utilisation du logo EMAS lorsque cela est autorisé et possible (48). Il est important de prendre au sérieux les enquêtes et les plaintes externes et d’y répondre en créant des procédures fixes pour le traitement des plaintes. Dans le secteur des réseaux sociaux en évolution rapide en particulier, une action compétente, rapide et professionnelle est essentielle pour protéger l’image de l’organisation.
(48) Voir l’article 10 et l’annexe V du règlement EMAS.
4.5. Documentation et contrôle des documents - Annexe II, partie A, point 7.5, du règlement EMAS
Une documentation appropriée permet d’assurer le bon fonctionnement quotidien du système de management environnemental et le flux interne d’informations. Il est également soumis à l’audit du vérificateur environnemental. D’une part, la documentation satisfait aux exigences du règlement EMAS. D’autre part, elle répond aux besoins et aux conditions de l’organisation en ce qui concerne le suivi fiable des processus opérationnels et la continuité des activités.
L’organisation doit tenir à jour des informations documentées dans une mesure suffisante pour avoir l’assurance que les processus ont été réalisés comme prévu (49).
✓ Des documents relatifs au système de management environnemental et plus précisément aux points ci-dessous doivent être disponibles:
✓ domaine d’application du système de management environnemental
✓ analyse environnementale
✓ résultats de la revue de direction
✓ obligations légales
✓ incidences et aspects environnementaux significatifs
✓ possibilités et risques
✓ politique environnementale
✓ objectifs environnementaux généraux, cibles (objectifs spécifiques) et mesures
✓ compétences et responsabilités
✓ communication
✓ formations
✓ surveillance des processus ou activités pertinents (sur le plan environnemental), en particulier les fonctions, responsabilités et autorités nécessaires pour le système de management environnemental, la procédure de contrôle séquentiel, les processus opérationnels et les instructions de travail
✓ préparation et réaction aux situations d’urgence
✓ surveillance, mesure, analyse et évaluation
✓ non-conformité et mesures correctives
✓ audits internes
✓ autre action que l’organisation a jugée nécessaire pour garantir l’efficacité du système de management environnemental.
|
Les documents sont utilisés pour réglementer les processus. Ils ont une visée didactique et doivent donc être traités, diffusés et gérés selon certaines procédures.
Les registres sont utilisés pour conserver des éléments de preuve. Il s’agit de collectes de données, de journaux (journaux d’exploitation), de rapports pertinents en matière d’environnement, etc. Ils servent de documentation traçable pour les activités concernées et fournissent des données permettant une amélioration continue de l’entreprise.
|
L’organisation doit créer, tenir à jour et surveiller les informations documentées de manière suffisante afin de garantir un système de management environnemental approprié, adéquat et efficace.
Il convient d’accorder une attention particulière à la tenue de registres.
Un large éventail d’informations peut être utilisé pour documenter le système de management environnemental. Il est donc important d’établir un étiquetage clair (par exemple intitulé, date, auteur ou numéro de référence) et un format approprié (par exemple en matière de langue, de version logicielle, de graphisme, électronique ou papier) et de veiller à ce que le contenu soit présenté d’une manière actualisée et conviviale et sous une forme vérifiable.
Afin de garantir que les documents sont disponibles en cas de besoin et protégés contre toute utilisation abusive ou perte, les réponses aux questions ci-dessous doivent être connues.
✓ Qui sont les destinataires? Quels droits d’accès doivent-ils avoir (lire, modifier)?
✓ Où se trouve un lieu de stockage approprié?
✓ Comment le document est-il utilisé?
✓ Comment le stockage est-il sécurisé à long terme (par exemple, sauvegardes régulières)?
✓ Comment les mises à jour et les modifications sont-elles recensées?
✓ Comment l’archivage est-il traité après l’expiration ou la fin de validité des documents?
✓ Les documents relatifs aux procédures qui décrivent COMMENT, QUAND et par QUI doivent être traités.
Le traitement des documents externes et leur diffusion doivent également être soigneusement gérés. Les documents comprennent la législation et les normes, les informations fournies par les autorités locales et les administrations publiques, les manuels d’utilisation des équipements, la collecte de fiches sur la protection de la sécurité et de la santé et les spécifications des clients.
|
|
|
Les registres sont par exemple des documents contenant ou décrivant les éléments suivants:
|
-
|
consommation d’électricité, d’eau et de matières premières,
|
|
-
|
déchets produits (déchets dangereux et non dangereux),
|
|
-
|
émissions de gaz à effet de serre,
|
|
-
|
incidents, accidents et plaintes,
|
|
-
|
rapports sur les audits environnementaux et les évaluations du management,
|
|
-
|
aspects environnementaux significatifs,
|
|
-
|
non-conformité, actions correctives et préventives,
|
|
-
|
communication et formation,
|
|
-
|
propositions du personnel,
|
|
-
|
sessions d’ateliers et séminaires.
|
|
|
|
La procédure de traitement des documents doit suivre le flux indiqué dans la figure 18 ci-dessous.
Figure 18: Procédure de traitement des documents dans un système de management environnemental

Le système doit veiller à ce que les différentes versions des documents restent disponibles et à ce que les documents restent lisibles et facilement identifiables.
|
Exemples de procédures:
|
|
-
|
recensement et évaluation des aspects significatifs;
|
|
-
|
gestion du respect de la législation;
|
|
-
|
gestion des aspects environnementaux significatifs qui ont été recensés;
|
|
-
|
gestion de la surveillance et du mesurage;
|
|
-
|
gestion de la préparation aux situations d’urgence;
|
|
-
|
gestion des cas de non-conformité, des actions préventives et des actions correctives;
|
|
-
|
recensement et gestion des compétences, ainsi que de la formation et de la sensibilisation;
|
|
-
|
gestion de la communication;
|
|
-
|
gestion des enregistrements;
|
|
-
|
gestion des audits internes.
|
|
Les instructions de travail prévoient des procédures opérationnelles spécifiques. Elles doivent expliquer l’importance d’une activité, les risques environnementaux qui y sont associés, la formation spécifique pour le personnel chargé de la mener à bien, ainsi que la supervision adéquate. Les instructions de travail doivent être claires et faciles à comprendre, par exemple en utilisant des images, des pictogrammes ou des indications similaires.
De nombreuses organisations synthétisent les informations écrites requises pour l’EMAS dans un manuel environnemental ou un manuel de management environnemental accessible à un niveau central. Il contient les informations à documenter pour l’ensemble des éléments mentionnés au début du présent chapitre. Cela garantit que tous les documents importants sont disponibles de manière rapide et claire, et que toutes les informations documentées requises par l’EMAS sont disponibles. Le manuel peut être intégré dans le plan de gestion annuel de l’organisation. Il ne doit pas nécessairement être long ou complexe. Il doit informer le personnel de la manière dont l’organisation a établi et structuré son système de management environnemental, de la relation entre ses différents éléments et du rôle de chaque partie intéressée dans le système. Un tel manuel n’est pas obligatoire, mais il s’agit d’une bonne pratique. Avec la numérisation, les systèmes de classement électronique sont devenus de plus en plus courants.
|
En vertu de l’article 26 du règlement EMAS, les petites organisations bénéficient d’exigences simplifiées en matière de documentation: la vérification ou la validation est donc adaptée de façon que les petites organisations ne doivent documenter leurs procédures que dans une mesure limitée.
La boussole EMAS bavaroise fournit du matériel de travail, en allemand, pour aider à l’élaboration d’un manuel environnemental.
|
Si un système de documentation est déjà en place, par exemple pour la gestion de la qualité ou de la sécurité au travail, il est logique d’y intégrer les documents EMAS ou de l’optimiser afin d’éviter les doubles emplois et de réduire les formalités administratives.
(49) Annexe II, point 8.1, du règlement (CE) n° 1221/2009 du Parlement européen et du Conseil du 25 novembre 2009 concernant la participation volontaire des organisations à un système communautaire de management environnemental et d’audit (EMAS), abrogeant le règlement (CE) n° 761/2001 et les décisions de la Commission 2001/681/CE et 2006/193/CE
4.6. Planification et contrôle opérationnels - Annexe II, partie A, point 8.1, du règlement EMAS
La planification et le contrôle opérationnels englobent toutes les activités d’enquête, de planification et de mise en œuvre nécessaires pour éviter ou réduire au minimum les incidences environnementales significatives ou prendre en compte les risques et possibilités. Ils peuvent également couvrir d’autres activités telles que la maintenance des équipements, les opérations de démarrage et d’arrêt, la gestion des sous-traitants présents sur le site, ainsi que les services proposés par les fournisseurs ou les vendeurs.
Des procédures doivent être établies pour tenir compte des risques recensés, fixer des objectifs spécifiques et mesurer les performances environnementales (de préférence, à l’aide d’indicateurs environnementaux clairement définis). Les procédures doivent définir les conditions «normales». Les conditions «anormales» et les situations d’urgence doivent également être exposées et décrites. Les procédures de maîtrise opérationnelle doivent être bien documentées et soumises à des audits internes.
Les contrôles opérationnels peuvent prendre différentes formes. Les plus efficaces sont celles qui traitent à la source les incidences environnementales, par exemple en éliminant les produits ou opérations nocifs ou en remplaçant les substances dangereuses par des substances moins dangereuses. Les contrôles techniques impliquent généralement l’utilisation d’équipements ou de technologies pour contrôler la manière dont une opération est effectuée. Par exemple, cela peut se faire en introduisant une automatisation des processus qui améliore l’efficacité énergétique d’une installation ou en installant des bassins de confinement qui préviennent la pollution de l’eau et des sols en cas d’incident. Les contrôles administratifs comprennent des plans, des règles, des procédures, des instructions, des formations et des inspections qui peuvent être utilisés pour orienter la manière dont les personnes travaillent ou mènent leurs activités. Il peut s’agir de procédures de travail pour les équipements et installations d’exploitation, ainsi que de règles pour des marchés publics respectueux de l’environnement ou l’écoconception.
|
Le système EMAS «planifier-faire-vérifier-agir» soutient également la mise en place d’une gestion durable de la chaîne de valeur de l’approvisionnement et de procédures adéquates de diligence raisonnable. Premièrement, les entreprises doivent avoir une image claire de leurs chaînes de valeur d’approvisionnement, dont certaines sont complexes et mondiales. Les incidences environnementales actuelles et potentielles doivent ensuite être recensées et hiérarchisées. Sur cette base, il convient de fixer des objectifs et de définir, de mettre en œuvre et de réviser les mesures, de manière qu’il en résulte une amélioration continue de la chaîne de valeur de l’approvisionnement. Un élément central requis par l’EMAS est la définition d’exigences environnementales pour les marchés publics et le développement de produits et de services. Les exigences environnementales applicables aux marchés publics peuvent, par exemple, être convenues dans des contrats au moyen d’un code de conduite et vérifiées au moyen d’audits.
|
Les contrôles opérationnels peuvent être appliqués individuellement ou en combinaison. Par exemple, les contrôles administratifs peuvent être utilisés pour s’assurer que les contrôles techniques sont appliqués de manière cohérente et fonctionnent correctement. Le nombre et les types de contrôles opérationnels nécessaires dépendent de la complexité des activités d’une organisation et des aspects environnementaux significatifs.
Si des changements dans les processus de travail sont planifiés, ils doivent faire l’objet d’un suivi et d’une évaluation des conséquences afin que des contre-mesures appropriées puissent être prises si nécessaire.
Il convient également de garder à l’esprit les conséquences environnementales de modifications involontaires.
Grâce à l’EMAS, les aspects environnementaux indirects d’une organisation sont gérés, outre les aspects environnementaux directs et l’incidence sur les sites. L’analyse environnementale réalisée au cours de l’évaluation des aspects environnementaux (voir étape 1, Planification et préparation) montre où les incidences environnementales se produisent dans les chaînes de valeur en amont et en aval. Il s’agit maintenant de reconnaître les processus existants et de mettre en place de nouveaux processus efficaces pour prévenir les incidences potentielles sur l’environnement et réduire au minimum ou éliminer les incidences environnementales existantes. À cette fin, les exigences environnementales doivent être définies à chaque étape du cycle de vie d’un produit ou d’un service (par exemple pour le développement de produits ou de services, l’achat ou les processus externalisés) et inscrites dans les instructions de procédure et de travail pertinentes. Les exigences environnementales essentielles doivent être communiquées aux partenaires contractuels de l’organisation. Si nécessaire, les clients et d’autres parties intéressées doivent recevoir des informations environnementales sur le transport et la livraison, l’utilisation, le traitement en fin de vie et l’élimination définitive des produits et services. Les processus externalisés et les aspects environnementaux, les risques et les possibilités doivent faire l’objet d’un suivi.
4.7. Préparation et réponse aux situations d’urgence - Annexe II, partie A, point 8.2, du règlement EMAS
Les situations d’urgence potentielles susceptibles d’avoir une incidence sur l’environnement doivent être recensées. Des processus qui, idéalement, évitent ces situations ou limitent leur incidence au moyen d’une réponse planifiée, doivent être mis en place (voir figure 19). Les incidences négatives sur l’environnement (planifiées/non planifiées) seront ainsi évitées ou atténuées.
Les mesures de préparation et de réponse aux situations d’urgence doivent être réexaminées régulièrement en vue de prévenir les situations d’urgence. Les processus et les plans d’urgence doivent être testés régulièrement, si possible. Il est recommandé de documenter les incidents ou les situations d’urgence, non seulement ceux qui se sont produits, mais aussi les incidents évités. Cela permet de recenser et de désamorcer les dangers potentiels en temps utile.
Figure 19: Gestion des plans d’urgence

Les employés et d’autres parties intéressées doivent être informés et formés sur les mesures de préparation aux situations d’urgence et de prévention des risques. Le domaine de la préparation aux situations d’urgence est l’interface entre l’EMAS et la santé et la sécurité au travail. Le savoir-faire des experts de l’organisation peut être utilisé à ce stade, car les accidents environnementaux comportent souvent des risques pour les employés aussi. Les évaluations des dangers ou les séances d’information sur la sécurité, qui sont des obligations légales pour l’organisation en tout état de cause, peuvent facilement être étendues aux aspects environnementaux. Des organisations externes, telles que les autorités environnementales, les associations patronales d’assurance responsabilité civile ou les pompiers locaux, peuvent également être associées à l’élaboration d’une approche d’urgence.
4.8. Suivi, mesure et analyse des performances environnementales - Annexe II, partie A, point 9.1, du règlement EMAS
Afin de suivre l’efficacité de l’EMAS, l’organisation doit contrôler et mesurer ses performances environnementales. Elle doit ensuite analyser et évaluer les résultats afin de pouvoir adapter régulièrement les éléments suivants:
✓ ses aspects environnementaux significatifs, tels que les émissions dans l’atmosphère, les eaux usées, le bruit, les matières premières et la consommation d’énergie;
✓ sa politique et son programme environnementaux;
✓ la sensibilisation des employés à l’environnement.
✓ L’organisation doit tirer des conclusions utiles des résultats afin d’améliorer ses performances environnementales.
Il doit être tenu compte des exigences légales en matière de surveillance, et les critères définis à cet égard, tels que la fréquence des inspections et la méthodologie utilisée, doivent être conformes à ces exigences.
Il est utile de disposer des informations ci-dessus pour garantir:
✓ le respect des exigences légales et réglementaires,
✓ une évaluation précise des performances environnementales,
✓ une déclaration environnementale complète et transparente.
Selon les besoins de l’organisation, d’autres éléments peuvent également être mesurés et surveillés:
✓ ses aspects environnementaux significatifs.
✓ la politique et les objectifs environnementaux,
✓ le niveau de sensibilisation du personnel, etc.
Seuls des équipements de mesure étalonnés ou testés peuvent être utilisés pour la mesure, le cas échéant. Ces équipements doivent être contrôlés régulièrement et, si nécessaire, remplacés ou entretenus, et des registres doivent être tenus.
4.9. Procédure de traitement de la non-conformité et de prise de mesures correctives - Annexe II, partie A, point 10.2, du règlement EMAS
On entend par «non-conformité» tout manquement aux exigences précisées dans le règlement EMAS. Cela inclut les exigences légales contraignantes, les autorisations et les exigences contraignantes volontaires. Lorsqu’un problème de non-conformité est constaté, l’organisme compétent peut également reporter l’enregistrement EMAS.
Malgré une bonne planification, les problèmes de non-conformité dus à une erreur humaine ou à des erreurs d’exécution ne peuvent pas toujours être évités, même dans les organisations enregistrées EMAS. Il est important d’y remédier et de développer une culture constructive en vue de reconnaître les écarts et de prendre des mesures correctives. En fonction de la gravité, l’enregistrement EMAS peut être suspendu, voire retiré, jusqu’à ce que des mesures correctives soient prises.
La non-conformité peut être détectée dans le cadre du contrôle des flux, de l’audit environnemental, de l’évaluation du management, des inspections ou du travail quotidien.
L’organisation peut souhaiter établir, mettre en œuvre et tenir à jour une procédure pour traiter les situations de non-conformité, réelles et potentielles, avec les exigences EMAS. La procédure pourrait préciser comment:
✓ constater et corriger la non-conformité;
✓ examiner en détail la cause et les conséquences de la non-conformité;
✓ évaluer la nécessité d’entreprendre des actions afin d’éviter que ces situations ne se reproduisent;
✓ enregistrer les résultats des actions correctives mises en œuvre;
✓ évaluer la nécessité d’entreprendre des actions pour prévenir la non-conformité;
✓ mettre en œuvre des actions de prévention appropriées afin d’éviter cette non-conformité;
✓ passer en revue l'efficacité des actions correctives et préventives.
✓ informer les parties concernées.
|
|
|
Exemple de non-conformité potentielle
Bien que l’organisation dispose d’une directive procédurale exigeant l’extinction de l’éclairage, ce n'est pas le cas, ce qui se traduit par une consommation d’énergie inutile. Il s’agirait d’une non-conformité. L’analyse des causes profondes (négligence d’un salarié) et une mesure préventive spécifique, telle que l’installation de détecteurs de mouvement, permettent de réduire au minimum la non-conformité et de conduire à une amélioration (en économisant l’énergie).
D’autres exemples pourraient être les suivants:
|
☐
|
enregistrements inappropriés;
|
|
☐
|
erreur dans la signalisation de la zone de dépôt des déchets;
|
|
☐
|
informations incomplètes sur les zones dangereuses ou les substances dangereuses;
|
|
☐
|
procédures internes auxquelles les employés n’ont pas accès;
|
|
☐
|
extincteurs utilisés temporairement pour maintenir des portes ouvertes, puis laissés en place plutôt que d’être remis à leur lieu de stockage approprié.
|
|
|
En cas de non-conformité, l’organisation doit:
✓ effectuer une analyse des causes fondamentales (50)
✓ y remédier et, si nécessaire, prendre les mesures appropriées pour maîtriser et corriger ces cas de non-conformité et faire face à leurs conséquences, en particulier pour atténuer les incidences négatives sur l’environnement;
✓ évaluer la nécessité d’entreprendre des actions pour éliminer la cause;
✓ prendre toutes les mesures nécessaires et en vérifier l’efficacité;
✓ si nécessaire, modifier le système de management environnemental.
La nature de la non-conformité et toute mesure ultérieure prise, ainsi que les résultats des mesures correctives prises, doivent être consignés et inclus dans les informations documentées (voir le chapitre 4.5 précédent).
Le représentant désigné de la direction en matière d’environnement est chargé de repérer les cas de non-conformité et d’engager des mesures correctives; il est normalement assisté par d’autres membres du personnel responsable désignés. En outre, n’importe quel salarié pourrait également le faire. En particulier, les employés doivent être conscients de la nécessité de garantir le délai de réponse le plus rapide possible.
(50) L’une des méthodes possibles pour l’analyse des causes fondamentales pourrait être la méthode des «Cinq pourquoi» (ou «5 pourquoi»), qui est une technique d’interrogation itérative utilisée pour étudier les relations de cause à effet qui sous-tendent un problème particulier.
Étape 5: Audit interne - Article 9, Annexe III du règlement EMAS
5.1. Mettre en place une procédure d’audit environnemental interne
Un audit environnemental interne est l’évaluation systématique, documentée, périodique et objective des performances environnementales d’une organisation, du système de management et des procédés de protection de l’environnement. Elle ne doit pas être confondue avec l’analyse environnementale initiale (voir également le chapitre 1.4.).
L’organisation doit intégrer une procédure d’audit interne dans son système de management. Cette procédure doit traiter des responsabilités et des exigences pour la planification, la réalisation des audits, la communication des résultats et la conservation des enregistrements, et de la détermination des critères d’audit, du domaine d’application, de la fréquence et des méthodes.
L’audit environnemental a pour objectif:
✓ de déterminer si le système de gestion environnemental est conforme aux exigences du règlement EMAS,
✓ de déterminer s’il a été correctement mis en œuvre et tenu à jour,
✓ de déterminer si la direction de l’organisation reçoit les informations nécessaires pour évaluer en détail ses performances environnementales,
✓ de déterminer la conformité avec la politique et le programme de l’organisation, y compris le respect des exigences légales et d’autres exigences en matière d’environnement;
✓ de déterminer l’efficacité du fonctionnement de l’EMAS.
L’audit environnemental interne diffère de l’audit externe en ce qu’il s’agit principalement d’un auto-audit du système de management environnemental à des fins internes et que ses résultats restent au sein de l’organisation. Les «lacunes» recensées n’ont donc aucune influence sur l’état d’avancement de l’enregistrement EMAS, mais doivent être utilisées comme une incitation à l’adaptation et à l’amélioration du système. L’audit externe par les vérificateurs environnementaux a normalement lieu après l’établissement de la déclaration environnementale. L’audit interne sert de base à l’audit externe.
L’organisation doit mener les activités ci-dessous.
✓ Établir un programme d’audit.
✓ Définir la portée de l’audit. Celle-ci sera fonction de la taille et du type de l’organisation. Il convient de préciser à cet égard les domaines couverts, les activités qui font l’objet de l’audit, les critères environnementaux à prendre en considération et la période à couvrir.
✓ Préciser les ressources nécessaires pour réaliser l’audit, par exemple, un personnel bien formé ayant une bonne connaissance de l’activité, des aspects techniques, des aspects environnementaux, et des exigences légales.
✓ Veiller à ce que toutes les activités de l’organisation soient exercées conformément à des procédures préalablement définies.
✓ Déceler de nouveaux problèmes potentiels et mettre en place des mesures pour empêcher qu’ils ne se produisent.
Le personnel participant à l’audit doit essayer de rester objectif et indépendant et avoir une compréhension claire des objectifs environnementaux fixés, ainsi que du rôle spécifique de chaque partie intéressée (directeurs, cadres intermédiaires, employés, auditeurs environnementaux, etc.). Il peut souvent être utile de faire appel à une équipe d’auditeurs qui comprend des personnes issues de différents domaines. L’audit peut être réalisé par du personnel interne ou par des parties externes, telles que des consultants, des gestionnaires environnementaux d’autres organisations et des auditeurs environnementaux.
Le résultat de l’audit environnemental est de s’assurer que toutes les activités de l’organisation sont menées conformément aux procédures précédemment établies. Des problèmes potentiels et des mesures correctives et préventives peuvent aussi être recensés.
5.1.1. Fréquence des audits
Afin d’avoir une vue d’ensemble adéquate de ses aspects environnementaux significatifs, l’organisation doit réaliser des audits internes à des intervalles planifiés. Le cycle d’audit, qui porte sur toutes les activités de l’organisation, doit être réalisé dans un délai de trois ans (51). Cela signifie que tous les domaines de l’organisation doivent avoir fait l’objet d’un audit au moins une fois au cours de cette période. Les petites organisations peuvent porter ce délai à quatre ans (52).
La fréquence à laquelle une activité donnée fait l’objet d’un audit varie en fonction:
✓ de la nature, de l’ampleur et de la complexité de l’activité concernée,
✓ de l’importance des incidences environnementales associées,
✓ de l’importance et de l’urgence des problèmes constatés lors des audits précédents, et
✓ de l’historique des problèmes environnementaux.
Les activités complexes qui ont une incidence environnementale plus importante sont contrôlées plus fréquemment.
(51) Conformément à l’article 6, paragraphe 2, du règlement EMAS, https://eur-lex.europa.eu/legal-content/EN/TXT/?uri=CELEX%3A02009R1221-…
(52) Conformément à l’article 7, paragraphe 1, du règlement EMAS, https://eur-lex.europa.eu/legal-content/EN/TXT/?uri=CELEX%3A02009R1221-…
5.1.2. Activités relevant du champ d’application de l’audit environnemental interne
Un gestionnaire d’audit peut être désigné pour organiser et gérer l’audit environnemental. Pour mettre en œuvre le programme d’audit, les tâches doivent être réparties au sein de l’équipe d’audit. Des listes de contrôle peuvent également soutenir l’audit environnemental. Le programme d’audit doit être communiqué à tous les participants afin d’assurer le bon déroulement du processus.
L’audit comprend généralement des inspections sur place, des entretiens avec des employés et un examen des documents. Il s’agit, par exemple, d’une comparaison des indicateurs de performance environnementale avec les objectifs et les mesures fixés, d’un examen des conditions d’exploitation et des équipements, des registres, des procédures écrites et d’autres documents pertinents. L’objectif est d’évaluer la compréhension du système de management environnemental par l’organisation. Une autre tâche consiste à évaluer la performance environnementale de l’activité particulière qui fait l’objet de l’audit. Cela permet de déterminer si les réglementations et obligations applicables sont respectées et si les objectifs environnementaux généraux et spécifiques formulés dans le programme environnemental sont atteints. Cela contribue à l’évaluation des atouts et des faiblesses du système de management. L’audit environnemental doit également déterminer si le système mis en place est adéquat pour gérer de manière efficace et appropriée les responsabilités et les performances environnementales. Le respect de l’ensemble de ces critères est vérifié sur la base d’un échantillon.
Les employés doivent considérer cette situation comme une occasion d’indiquer ouvertement où ils estiment qu’il est possible d’apporter des améliorations. L’objectif de l’audit environnemental est de déterminer les éventuels points faibles du système. En collaboration avec les employés, les vérificateurs peuvent recenser et développer des possibilités de changement et d’amélioration.
Si le personnel de l’entreprise réalise l’audit environnemental, il est recommandé d’associer des employés d’autres zones de travail ou sites afin d’éviter la «cécité opérationnelle» et de garantir l’objectivité nécessaire.
Enfin, les résultats de l’audit environnemental sont évalués, et des conclusions sont tirées et doivent être résumées dans un rapport. Les résultats constituent une base importante pour poursuivre le développement du système de management environnemental et de la performance environnementale.
5.1.3. Rapport sur les conclusions de l’audit environnemental
Le rapport d’audit a pour objectif de fournir à la direction:
✓ des informations écrites concernant la portée de l’audit,
✓ des informations sur le niveau de réalisation des objectifs,
✓ des informations sur la conformité des objectifs avec la politique environnementale de l’organisation,
✓ des informations sur le niveau de conformité avec les obligations légales et autres exigences applicables en matière d’environnement, ainsi que des informations sur les mesures prises pour assurer que la conformité peut être démontrée,
✓ des informations sur la fiabilité et l’efficacité du système de surveillance,
✓ des propositions d’actions correctives, si nécessaire.
Le rapport doit être transmis au représentant de la direction chargé de l’EMAS, qui met la dernière main aux actions correctives si des situations de non-conformité (ou des éventuels manquements) ont été relevées.
5.2. Réexamen par la direction - Annexe II, partie A, point 9.3, du règlement EMAS
La direction doit examiner régulièrement (au moins une fois par an) le système de management afin de s’assurer qu’il est adapté à sa finalité et de vérifier son efficacité, sa pertinence et son adéquation.
La revue de direction doit être effectuée régulièrement à intervalles planifiés. Le calendrier et la fréquence de la revue de direction peuvent être déterminés librement. Toutefois, la revue de direction doit être achevée avant le premier enregistrement et lors du renouvellement de l’enregistrement tous les trois ans (tous les quatre ans pour les petites organisations). La revue de direction doit être dûment documentée. La revue de direction est préparée et accompagnée par le représentant de la direction à son plus haut niveau chargé de l’environnement.
Le représentant environnemental peut compiler les données suivantes pour la direction de l’organisation:
✓ l’état d’avancement des mesures décidées à l’issue des revues de direction précédentes;
✓ les changements dans les aspects environnementaux, l’analyse du contexte, les engagements contraignants, les risques et les possibilités;
✓ le degré de réalisation des objectifs environnementaux généraux et spécifiques;
✓ des informations sur les performances environnementales de l’organisation, notamment la non-conformité et les mesures correctives, le suivi et la mesure des résultats, le respect de la législation applicable et d’autres obligations contraignantes, les résultats de l’audit interne;
✓ l’adéquation des ressources;
✓ les observations pertinentes des parties intéressées, y compris les plaintes, et les mesures de communication externe;
✓ les possibilités d’amélioration continue.
À la suite de la revue de direction, la direction doit, au minimum:
✓ tirer des conclusions sur la pertinence, l’adéquation et l’efficacité continues du système de management environnemental;
✓ déterminer les possibilités d’amélioration continue;
✓ déterminer la nécessité de changements à apporter au système de management environnemental, y compris les ressources nécessaires;
✓ définir les mesures requises si les objectifs environnementaux ne sont pas atteints;
✓ discuter des moyens d’améliorer l’intégration du système de management environnemental dans d’autres processus métiers;
✓ recenser les éventuelles implications pour l’orientation stratégique de l’organisation.
En particulier, le règlement EMAS souligne l’importance d’intégrer le système de management environnemental dans la stratégie organisationnelle. En conséquence, la direction à son plus haut niveau joue un rôle de premier plan dans le management environnemental et favorise l’amélioration continue des performances environnementales. Il est important de fournir des ressources et des infrastructures appropriées. En outre, les gestionnaires à tous les niveaux et dans tous les domaines de l’organisation doivent être associés à ce processus et participer à un stade aussi précoce que l’enregistrement et l’évaluation des aspects environnementaux. Cet engagement renforce la visibilité du management environnemental et doit également inciter l’ensemble de la main-d’œuvre à atteindre les objectifs environnementaux.
|
|
|
Exemples de questions pour la direction à son plus haut niveau
Le représentant environnemental pourrait être associé au processus de revue de direction et être disponible pour apporter des éclaircissements à la direction sur les questions ci-dessous.
|
-
|
Quels sont les moyens d’action découlant des résultats de l’audit environnemental interne?
|
|
-
|
Les objectifs environnementaux fixés ont-ils été atteints? Si non: pourquoi?
|
|
-
|
Respectons-nous tous les engagements contraignants? Est-il nécessaire d’agir sur de nouveaux engagements?
|
|
-
|
Y a-t-il de nouvelles évolutions en ce qui concerne les exigences légales et autres en ce qui concerne les aspects environnementaux?
|
|
-
|
Devons-nous mettre à jour notre politique environnementale?
|
|
-
|
Comment évaluons-nous nos performances environnementales?
|
|
-
|
Les tâches et responsabilités définies sont-elles toujours suffisantes et appropriées?
|
|
-
|
Avons-nous utilisé nos ressources de manière correcte et efficace?
|
|
-
|
Quelles sont les suggestions d’amélioration potentielle?
|
|
-
|
Les employés participent-ils?
|
|
-
|
Dans quelle mesure notre communication interne et externe est-elle efficace ?
|
|
-
|
Y a-t-il des plaintes ou des commentaires de parties externes et quelles réponses ont-elles reçues?
|
|
-
|
Des mesures correctives ont-elles été nécessaires et quel en est le statut?
|
|
-
|
Les actions des revues de direction précédentes ont-elles été mises en œuvre?
|
|
-
|
Y a-t-il eu des changements significatifs? Dans l’affirmative, l’évaluation environnementale a-t-elle été adaptée?
|
|
|
|
Étape 6: Créer la déclaration environnementale
|
On entend par «déclaration environnementale» l’ensemble des informations fournies au public et aux autres parties intéressées, concernant: la structure et les activités d’une organisation; sa politique environnementale et son système de management environnemental; ses aspects environnementaux et ses incidences environnementales; son programme environnemental et ses objectifs environnementaux généraux et spécifiques; et les performances environnementales et le respect, par l’organisation, des obligations légales applicables en matière d’environnement.
|
6.1 Élaborer la déclaration environnementale - Annexe IV du règlement EMAS
La particularité de l’EMAS est la transparence au moyen de la communication publique d’informations. C’est l’une des caractéristiques uniques de l’EMAS, qui le distingue d’autres systèmes de management environnemental. Elle permet au public de comprendre l’engagement de l’organisation à prendre des mesures environnementales qui contribuent à améliorer ses performances environnementales.
Le représentant de la direction à son plus haut niveau chargé de l’environnement supervise l’élaboration et la rédaction de la déclaration environnementale. Il est recommandé à la direction de rédiger un avant-propos dans lequel elle souligne l’importance de la protection de l’environnement et les raisons de la participation au système EMAS.
|
|
|
Par exemple, la déclaration environnementale peut être publiée sur le site web de l’organisation afin de montrer à ses parties intéressées ce qu’elle fait pour protéger l’environnement. Pour de plus amples informations, consultez l’étude de cas Writing and disseminating the environmental statement.
|
|
|
Le contenu de la déclaration environnementale doit être vérifié par un vérificateur environnemental agréé/accrédité et mis à la disposition du public (53).
Une version électronique doit également être fournie aux organismes compétents qui sont responsables de la charger dans le registre EMAS de la Commission Européenne (54).
Les recueils de déclarations environnementales sont également conservés à un endroit central dans les registres EMAS nationaux dans la plupart des États membres.
(53) Étude de cas, Writing and disseminating the environmental statement, https://green-business.ec.europa.eu/publications/emas-case-study-writin…
(54) Registre EMAS, https://green-business.ec.europa.eu/eco-management-and-audit-scheme-ema…
6.1.1 Exigences minimales pour la déclaration environnementale EMAS - Annexe IV, partie B, du règlement EMAS
L’organisation peut décider des détails, de la structure et de la conception de la déclaration, à condition que son contenu soit clair, fiable, crédible et correct.
Le contenu minimal spécifié peut être complété par autant d’informations, de messages et d’images que l’organisation le juge approprié.
La déclaration environnementale doit être rédigée dans la langue officielle du pays où le site ou l’organisation se trouve. Lorsqu’un site est situé en dehors de l’État membre où l’organisation est enregistrée, la déclaration environnementale doit être disponible dans l’une des langues officielles de ce pays. Lors de la publication d’une déclaration environnementale globale sur plusieurs sites et pays, elle doit être publiée soit dans une langue officielle de l’État membre dans lequel l’organisation est enregistrée, soit dans une langue convenue avec l’organisme compétent.
L’organisation est libre d’inclure sa déclaration environnementale dans son rapport annuel ou d’autres rapports, tels qu’un rapport de durabilité. Lorsque la déclaration environnementale est intégrée à des documents d’information de ce type, il convient de différencier distinctement les informations validées et celles non validées. La déclaration environnementale doit être clairement identifiée (par exemple par l’utilisation du logo de l’EMAS) et le document doit comporter une brève explication du processus de validation dans le cadre de l’EMAS.
La préparation de la déclaration environnementale comprend au moins le contenu suivant:
a) une présentation synthétique des activités, produits et services de l'organisation, l'indication de ses liens avec d'éventuelles organisations parentes, ainsi qu'une description claire et non équivoque de la portée de son enregistrement EMAS, avec une liste des sites inclus dans l'enregistrement en question;
des graphiques, cartes, diagrammes, photographies aériennes, etc., peuvent être utilisés pour illustrer la déclaration environnementale. En outre, il convient d’ajouter des codes NACE pour décrire l’activité;
b) la politique environnementale de l'organisation et une description succincte de la structure de gouvernance soutenant le système de management environnemental de celle-ci;
la politique environnementale de l’organisation doit être intégralement incluse dans la déclaration environnementale. Une description du système de management environnemental, de la structure de travail et de l’organisation peut être clairement cartographiée;
c) une description de tous les aspects environnementaux significatifs, directs et indirects, qui occasionnent les incidences environnementales significatives de l'organisation, une brève description de l'approche utilisée pour déterminer leur importance, ainsi qu'une explication de la nature des incidences par rapport à ces aspects.
Il convient de décrire brièvement la procédure à suivre pour déterminer le caractère significatif de ces aspects. Il convient d’énumérer séparément les aspects environnementaux directs et indirects. Les incidences environnementales à décrire peuvent être illustrées au moyen de tableaux ou de diagrammes;
d) une description des objectifs environnementaux généraux et spécifiques au regard des incidences et des aspects environnementaux significatifs.
Sur la base du programme environnemental, avec ses objectifs environnementaux généraux et spécifiques, les indicateurs peuvent être utilisés pour évaluer les progrès accomplis dans l’amélioration des performances environnementales en ce qui concerne les principaux aspects environnementaux de l’organisation et pour les placer et les expliquer dans le contexte des mesures spécifiques prises ou prévues à cet effet.
Si les performances environnementales de l’organisation doivent être liées à son secteur, le document de référence sectoriel, le cas échéant, peut être utile à cet égard. Il convient de se référer aux bonnes pratiques de management environnemental pertinentes décrites dans le document de référence sectoriel afin de recenser et, éventuellement, de hiérarchiser les mesures et les actions visant à améliorer (davantage) les performances environnementales. La pertinence et l’applicabilité des bonnes pratiques de management environnemental et des critères de performance doivent être évaluées par l’organisation au regard des aspects environnementaux significatifs recensés, ainsi que des aspects techniques et financiers;
e) une description des actions mises en œuvre et envisagées pour améliorer les performances environnementales, atteindre les objectifs généraux et spécifiques fixés et garantir le respect des exigences légales relatives à l'environnement.
Le cas échéant, il convient de faire référence aux meilleures pratiques de management environnemental présentées dans les documents de référence sectoriels visés à l'article 46;
f) une synthèse des données disponibles sur les performances environnementales de l'organisation au regard de ses aspects environnementaux significatifs.
Les données présentées peuvent comprendre des informations sur les éléments d’entrée et de sortie réels. Elles doivent aussi:
✓ présenter les performances environnementales de l’organisation de manière impartiale;
✓ être facilement compréhensibles et sans ambiguïté;
✓ permettre une comparaison d’une année à l’autre pour évaluer si les performances environnementales de l’organisation se sont améliorées (notamment les progrès accomplis dans la réalisation des objectifs spécifiques); à cette fin, le rapport doit couvrir au moins trois ans d’activité, si les données sont disponibles;
✓ permettre, selon les cas, une comparaison entre différentes valeurs de référence sectorielles, nationales ou régionales (résultats de référence); et
✓ le cas échéant, permettre une comparaison avec les spécifications des réglementations légales.
À cet effet, l’organisation définit brièvement le champ couvert par chaque indicateur, en tenant compte des limites organisationnelles et matérielles, de l’adéquation à l’objectif poursuivi et de la procédure de calcul.
Mesurées par rapport aux objectifs environnementaux généraux et spécifiques du programme environnemental, les données correspondantes doivent être compilées et cartographiées pour les principaux aspects environnementaux sur la base des indicateurs de base et d’autres indicateurs de performance environnementale pertinents déjà disponibles. Les formats graphiques permettant de cartographier les évolutions dans le temps sont particulièrement adaptés à cette fin.
Les performances environnementales ne peuvent pas toujours être chiffrées. Des facteurs immatériels tels que les changements de comportement, les améliorations des processus, etc., jouent un rôle tout aussi important. Si aucun chiffre n’est disponible, l’organisation rend compte des aspects pertinents de ses performances en utilisant des indicateurs qualitatifs.
Lorsqu’elles choisissent les indicateurs à utiliser pour rendre compte de leurs performances environnementales, les organisations doivent tenir compte des indicateurs de performance environnementale pertinents spécifiques du secteur industriel dans le document de référence sectoriel, lorsque de tels documents existent pour le secteur concerné. La déclaration environnementale doit donc également expliquer la mesure dans laquelle les critères de performance correspondant aux bonnes pratiques ont été utilisés. Elle doit également expliquer si les indicateurs de base ont été adaptés en fonction du document de référence, ou pourquoi ils n’ont pas été utilisés.
Les indicateurs de base sont axés sur six domaines essentiels: efficacité énergétique, émissions, eau, utilisation efficace des matières, déchets et biodiversité;
g) une référence aux principales dispositions juridiques devant être prises en compte par l'organisation pour garantir le respect des exigences légales en matière d'environnement, ainsi qu'une déclaration concernant le respect de la législation.
La participation à l’EMAS nécessite le respect de la législation. La déclaration environnementale permet à une organisation de démontrer comment elle satisfait à cette exigence. Elle peut le faire, par exemple, en utilisant des tableaux et/ou graphiques pour comparer les limites fixées dans la législation applicable avec les valeurs mesurées ou calculées par l’organisation.
La déclaration environnementale n’est pas tenue de présenter l’ensemble des dispositions législatives pertinentes. Un aperçu de la manière de traiter l’obligation de se conformer à la législation et de faire référence aux règlements et obligations les plus importants suffit dans ce contexte;
h) le nom et le numéro d’agrément du vérificateur environnemental et la date de validation de la déclaration.
En outre, conformément à l’article 25, paragraphe 8, une confirmation du respect des exigences est nécessaire pour la déclaration environnementale. À défaut, la déclaration signée par le vérificateur environnemental conformément à l’annexe VII peut également être utilisée.
Les éléments des documents de référence sectoriels (indicateurs, bonnes pratiques de management environnemental ou critères de performance) qui ne sont pas jugés pertinents pour les aspects environnementaux significatifs recensés par l’organisation dans son analyse environnementale ne doivent pas être décrits ni mentionnés dans la déclaration environnementale.
Les organisations peuvent intégrer à leur déclaration environnementale des informations factuelles supplémentaires concernant leurs activités, produits et services ou leur respect d’exigences spécifiques.
La déclaration environnementale peut être intégrée à d’autres documents d’information de l’organisation (par exemple, rapports de gestion, rapports sur la durabilité ou rapports sur la responsabilité sociale de l’organisation). Dans ce cas, il convient de différencier distinctement les informations validées et celles non validées. La déclaration environnementale doit être clairement identifiée (par exemple par l’utilisation du logo de l’EMAS) et le document doit comporter une brève explication du processus de validation dans le cadre de l’EMAS.
6.1.2. Indicateurs de performance environnementale de base - annexe IV C du règlement EMAS
L’établissement de rapports sur les indicateurs de performance environnementale de base (également appelés «indicateurs de performance environnementale») est obligatoire pour toutes les organisations. Ce document doit fournir des données sur les éléments d’entrée et d’incidence réels. Si leur diffusion peut compromettre la confidentialité des informations commerciales ou industrielles de l’organisation, dans le cas où le droit national ou de l’Union prévoit de la protéger au nom d’un intérêt économique légitime, l’organisation peut être autorisée à ramener l’information dans son document à un indice, par exemple en prenant une année de référence (avec la valeur 100 pour l’indice) à partir de laquelle l’évolution des éléments d’entrée et d’incidence réels pourra apparaître.
Toutefois, lorsqu’elle évalue la pertinence de ces indicateurs au regard de ses incidences et aspects environnementaux significatifs, une organisation peut considérer qu’un ou plusieurs indicateurs de base ne sont pas pertinents pour ces aspects et incidences. Dans ce cas, elle n’a pas besoin de présenter des informations sur ces indicateurs de base, mais doit fournir une explication claire et motivée à cet égard dans la déclaration environnementale.
Chaque indicateur de base se compose d’un nombre A (indiquant le total des éléments d’entrée et de sortie annuels dans le secteur concerné) et d’un nombre B (indiquant une valeur de référence pour l’activité de l’organisation). Le nombre R, la relation entre ces deux chiffres, produit les indicateurs de base (nombre A/nombre B = nombre R, indicateur de base). Des informations sur les trois éléments de chaque indicateur sont nécessaires pour tous les domaines clés.
Les indicateurs de base sont utilisés pour mesurer les performances environnementales dans les domaines clés ci-dessous et sont indiqués pour des éléments d’entrée et de sortie sous forme de totaux annuels pour le numéro A, comme suit.
✓ Énergie
a) la consommation d’énergie directe totale en tant que consommation totale d’énergie;
b) la consommation totale d’énergie renouvelable en tant que consommation totale d’énergie produite à partir de sources renouvelables;
L'indicateur b) rend compte de la part de la consommation annuelle d'énergie effectivement produite par l'organisation à partir de sources d'énergie renouvelables. L'énergie achetée auprès d'un fournisseur d'énergie n'est pas comprise dans cet indicateur et peut être considérée comme faisant partie des mesures prises au titre d'une politique d'achat écologique.
c) la production totale d’énergie renouvelable comme production totale d’énergie à partir de sources renouvelables.
L’énergie doit de préférence être déclarée en kWh, MWh, GJ ou dans d’autres unités de mesure couramment utilisées pour indiquer l’énergie consommée ou produite.
Lorsque différents types d’énergie sont consommés ou, dans le cas des énergies renouvelables, produits (par exemple, électricité, chaleur, combustibles ou autre), la consommation ou production annuelle respective doit, le cas échéant, être indiquée séparément.
La production totale d’énergie renouvelable ne doit être déclarée que si l’énergie renouvelable produite par l’organisation dépasse sensiblement le total de l’énergie renouvelable consommée par celle-ci, ou si l’énergie renouvelable produite par l’organisation n’a pas été consommée par elle.
✓ Émissions
a) émissions totales de gaz à effet de serre, au moins de CO2, CH4, N2O, HFCs, PFCs, NF3, et SF6, exprimées en tonnes métriques d’équivalent CO2;
b) émissions totales dans l’air, au moins les émissions de SO2, NOx et PM, exprimées en kilogrammes ou en tonnes.
L’organisation doit envisager de déclarer ses émissions de gaz à effet de serre selon une procédure établie, telle que le protocole sur les gaz à effet de serre;
Remarque: En raison des incidences environnementales différentes de ces émissions, les différents chiffres ne peuvent pas être simplement additionnés. L’approche utilisée pour quantifier les émissions, notamment des gaz à effet de serre et des polluants atmosphériques, nécessite une base solide et reconnue. Tout d’abord, les organisations doivent tenir compte des exigences légales existantes. Cela s’applique essentiellement aux organisations dont les installations relèvent du champ d’application du système d’échange de quotas d’émission de l’UE ou du registre européen des rejets et des transferts de polluants. Dans d’autres cas, des méthodes européennes ou nationales/régionales communes, par exemple le calculateur CO2 de l’Agence fédérale autrichienne pour l’environnement ou d’autres organismes nationaux, peuvent être appliquées lorsqu’elles sont disponibles.
✓ Eau
consommation totale d’eau exprimée en unités de volume telles que litres ou m3.
Il est utile de traiter les différents types de consommation d’eau et de ventiler les données sur la consommation par origine de l’eau consommée, par exemple eau de surface ou eau souterraine.
D’autres informations utiles peuvent inclure des données sur le volume des eaux usées, traitées et réutilisées, les eaux pluviales et le traitement des eaux domestiques.
✓ Efficacité matérielle
Flux massique des matières pertinentes utilisées, telles que les matières premières, les matières auxiliaires, les matériaux intrants, les produits semi-finis ou autres (à l’exclusion des sources d’énergie et de l’eau), de préférence exprimé en unités de poids (kilogrammes ou tonnes, par exemple), de volume (m3, par exemple) ou dans d’autres unités couramment utilisées dans le secteur.
Si différents types de matières sont utilisés, leur flux massique annuel doit être déclaré séparément de manière appropriée, par exemple en ventilant par usage auquel ils sont destinés. En fonction de l’activité de l’organisation, il s’agit, par exemple, de matières premières telles que le métal, le bois ou les substances chimiques, mais aussi de produits intermédiaires.
✓ Déchets
a) le total des déchets produits, ventilé par type de déchets;
b) le volume total de déchets dangereux.
Les quantités de déchets doivent de préférence être exprimées en unités de poids (kilogrammes ou tonnes, par exemple), en unités de volume (m3, par exemple) ou dans d’autres unités métriques couramment utilisées dans le secteur.
Le règlement EMAS fait obligation de fournir des informations sur les déchets et les déchets dangereux. Dans la pratique, il s’est avéré utile de ventiler la production de déchets des deux flux par type de déchets. Il convient d’utiliser comme base les résultats de l’analyse environnementale, y compris les obligations légales pertinentes en matière de rapports sur la production de déchets. Des informations plus détaillées pourraient être fournies conformément au système national de classification des déchets mettant en œuvre la directive-cadre européenne relative aux déchets (55) ou le catalogue européen des déchets (56).
L’énumération de longues listes des différents types de déchets pourrait être contre-productive et inadaptée à des fins de communication, car elle serait source de confusion. Le regroupement des informations selon le catalogue européen des déchets (57) constitue donc une solution appropriée. Dans le cas d’organisations comptant de nombreux types de déchets différents, il s’est avéré utile, conformément au principe Pareto, d’énumérer séparément les fractions de déchets présentant les parts de volume les plus importantes et de regrouper le reste en un seul chiffre. Les différents types de déchets, tels que le métal, le plastique, le papier, les boues, les cendres, etc., peuvent ensuite être répertoriés en poids ou en volume, en particulier si certaines simplifications administratives y sont associées.
Des informations complémentaires sur les quantités de déchets valorisés, recyclés, utilisés pour la production d’énergie ou mis en décharge pourraient également être utiles.
✓ Utilisation des terres eu égard à la biodiversité
La biodiversité (58) est un domaine complexe des domaines clés couverts par les indicateurs de base (59). Certains domaines (changement climatique, émissions/pollution) déjà couverts par d’autres indicateurs (par exemple la consommation d’énergie et d’eau, les émissions, les déchets) contribuent également à la perte de biodiversité.
En tant qu’indicateur de base, la biodiversité doit être représentée de manière égale pour toutes les organisations, au moins en fonction de l’utilisation des sols, et exprimée en unités de superficie (par exemple m2 ou ha) dans les catégories suivantes:
- utilisation totale des sols;
- surface totale imperméabilisée;
- surface totale respectueuse de la nature sur le site;
- surface totale respectueuse de la nature hors site.
Par «surface imperméabilisée», il convient d’entendre toute surface (telle que les routes, les bâtiments, les parkings) dont le sol d’origine a été recouvert afin de rendre la surface imperméable. Cette imperméabilité peut avoir une incidence sur l’environnement.
La surface verte ou «surface respectueuse de la nature» est une zone dont l’objectif premier est de préserver ou de rétablir la nature. Les surfaces quasi naturelles/vertes peuvent être situées sur le site de l’organisation et peuvent comprendre des toitures, des façades, des systèmes de drainage de l’eau ou d’autres éléments conçus, adaptés ou gérés pour promouvoir la biodiversité. Les surfaces quasi naturelles peuvent également être situées en dehors du site de l’organisation, à condition d’appartenir à l’organisation ou d’être gérées par celle-ci, et de servir principalement à la promotion de la biodiversité.
Figure 20: Exemple de répartition des surfaces pour les indicateurs de base «Utilisation des terres eu égard à la biodiversité».

Tous les indicateurs de biodiversité ne sont pas pertinents pour la totalité des organisations et tous ne peuvent pas être appliqués lors de l’examen initial de ces aspects dans le cadre du système de management environnemental. L’évaluation environnementale doit fournir de bonnes orientations quant aux facteurs pertinents. L’organisation devrait prendre en considération non seulement les incidences locales, mais aussi les incidences directes et indirectes sur la biodiversité, par exemple, l’extraction de matières premières, la passation des marchés, la chaîne d’approvisionnement, la production et les produits, le transport et la logistique, la stratégie commerciale et la communication. Dans ce domaine, aucun indicateur n’est également pertinent pour la totalité des organisations.
La valeur de référence annuelle pour l’activité de l’organisation est exprimée par le nombre B et déterminée à l’aide des critères suivants.
La valeur de référence doit:
✓ être compréhensible;
✓ refléter au mieux l’activité annuelle globale de l’organisation;
✓ refléter de manière adéquate les performances environnementales de l’organisation en tenant compte des spécificités et des activités de l’organisation;
✓ être une valeur de référence commune pour le secteur dans lequel l’organisation opère, par exemple:
- production annuelle totale ou valeur ajoutée brute totale dans les industries manufacturières;
- nombre total d’employés dans les industries non manufacturières (services, administration);
- nombre total de nuitées (dans le cas du secteur de l’hébergement);
- nombre total d’habitants d’une surface (en ce qui concerne les administrations publiques);
- tonnes de déchets traités (pour les organisations opérant dans le secteur de la gestion des déchets);
- total de la production énergétique (pour les organisations opérant dans le secteur de la production d’énergie);
✓ assurer la comparabilité des données présentées dans la déclaration environnementale au fil du temps. Une fois établie, cette valeur de référence devra également être utilisée dans les futures déclarations environnementales.
|
La valeur de référence B peut être déterminée par l’organisation elle-même, sous réserve du respect des critères ci-dessus. Cela exige que la performance environnementale soit décrite avec précision et que la comparabilité soit maintenue sur une période d’au moins trois ans.
La valeur de référence B ne doit pas nécessairement être la même pour chaque indicateur de base. Par exemple, l’énergie de chauffage est souvent la mieux représentée par rapport à la surface. Pour d’autres indicateurs, le rapport avec les produits ou le nombre d’employés est plus approprié.
Tous les indicateurs de base peuvent également être présentés à l’aide d’autres valeurs de référence standard pour le secteur. L’utilisation de valeurs de référence individuelles appropriées garantit une meilleure présentation des performances environnementales, compte tenu de la nature spécifique et des activités de l’organisation.
|
Toute modification de la valeur de référence doit être explicitée dans la déclaration environnementale. En cas de changement, l’organisation doit veiller à ce que les données soient comparables sur une période d’au moins trois ans en recalculant les données des années précédentes avec la valeur de référence nouvellement établie.
Tableau 7: Exemples d’utilisation d’indicateurs de base dans des organisations de type administration publique ou similaires
|
Indicateur de base
|
Consommation/Production annuelle (A)
|
Valeur de référence annuelle de l’organisation (B)
|
Rapport A/B
|
|
Énergie
|
Consommation d’énergie annuelle, en MWh ou GJ
|
Surface en m2
Nombre d’employés
|
MWh/m2 et/ou kWh/m2
|
|
Matériaux
|
Consommation annuelle de papier en tonnes
|
Nombre d’employés
|
Tonnes/personne et/ou nombre de feuilles/personne/jour
|
|
Eau
|
Consommation annuelle d’eau (m3)
|
Nombre d’employés
|
m3/personne et/ou l/personne
|
|
Déchets
|
Volume annuel de déchets (en tonnes)
Volume annuel de déchets dangereux en kilogrammes
|
Nombre d’employés
|
Tonnes de déchets/personne et/ou kg/personne
Kg de déchets dangereux/personne
|
|
Utilisation des terres eu égard à la biodiversité
|
Utilisation des terres, en m2 de surface bâtie (y compris la surface imperméabilisée)
|
Nombre d’employés
|
m2 de surface bâtie/personne et/ou m2 de surface imperméabilisée/personne
|
|
Émissions de gaz à effet de serre (GES)
|
Émissions annuelles de GES en tonnes eq CO2 (eq CO2 = équivalent CO2)
|
Nombre d’employés (en matière de voyages d’affaires, de lieux de travail, de parcours de travail)
Surface en m2
|
Tonnes eq CO2/personne et/ou kg eq CO2/personne
Ou m2
|
Tableau 8: Exemple d’utilisation d’indicateurs de performance de base dans le secteur productif
|
Indicateur de base
|
Consommation/Production annuelle (A)
|
Valeur de référence annuelle de l’organisation (B)
|
Rapport A/B
|
|
Énergie
|
Consommation d’énergie annuelle, en MWh ou GJ
|
Valeur ajoutée brute annuelle totale
(en millions d’EUR) (*) ou
Production physique annuelle totale (en tonnes)
|
MWh/million d’EUR
ou
MWh/tonne de produit
|
|
Matériaux
|
Flux massique annuel des différents
matériaux utilisés, en tonnes
|
Valeur ajoutée brute annuelle totale
(en millions d’EUR) (*) ou
Production physique annuelle totale
(en tonnes)
|
Pour chacune des différentes matières utilisées:
Matières en tonnes/million d’EUR ou
Matières en tonnes/tonne de produit
|
|
Eau
|
Consommation annuelle m3
|
Valeur ajoutée brute annuelle totale
(en millions d’EUR) (*) ou
Production physique annuelle totale
(en tonnes)
|
m3/million d’EUR
ou
m3/tonne de produit
|
|
Déchets
|
Volume annuel de déchets (en tonnes)
Volume annuel de déchets dangereux en kilogrammes
|
Valeur ajoutée brute annuelle totale
(en millions d’EUR) (*) ou
Production physique annuelle totale
(en tonnes)
|
Tonnes de déchets/million d’EUR
ou
Tonnes de déchets/tonne de produit
Tonnes de déchets dangereux/million d’euros
ou
Tonnes de déchets dangereux/tonne de
produit
|
|
Utilisation des terres eu égard à la biodiversité
|
Utilisation des terres, en m2 de surface bâtie (y compris la surface imperméabilisée)
|
Valeur ajoutée brute annuelle totale
(millions d’EUR) (*)
ou
Production physique annuelle totale
(en tonnes)
|
m2 de surface bâtie et/ou
m2 de surface imperméabilisée/million d’EUR
ou
m2 de surface bâtie et/ou
m2 de surface imperméabilisée/tonne de produit
|
|
Émissions de gaz à effet de serre (GES)
|
Émissions annuelles de GES en
tonnes équivalent CO2
|
Valeur ajoutée brute annuelle totale
(millions d’EUR) (*)
ou
Production physique annuelle totale
(en tonnes)
|
Tonnes d’équivalent CO2/million d’EUR
Tonnes d’équivalent CO2/tonne de produit
|
6.1.3. Autres indicateurs de performance environnementale pertinents
|
La directive sur la publication d’informations en matière de durabilité par les entreprises [directive (UE) 2022/2464] modernise et renforce les règles relatives à la publication d’informations sociales et environnementales par les grandes entreprises et les petites et moyennes entreprises cotées. Les entreprises soumises à la directive devront faire rapport conformément aux normes européennes d’information en matière de durabilité (ESRS), inclure ces informations dans leurs rapports de gestion et les soumettre à un audit externe. Les normes ESRS prévoient des obligations de déclaration environnementale en ce qui concerne le changement climatique (ESRS E1), la pollution (ESRS E2), les ressources hydriques et marines (ESRS E3), la biodiversité et les écosystèmes (ESRS E4), ainsi que l’utilisation des ressources et l’économie circulaire (ESRS E5). Chaque fois que l’un des thèmes couverts par ces normes est pertinent pour une entreprise, elle doit publier des structures de gouvernance, des stratégies, des politiques, des objectifs et des actions connexes, ainsi que des indicateurs de performance sélectionnés. Ces domaines d’information sont similaires aux éléments et à la logique de l’EMAS. Par conséquent, l’EMAS aide les entreprises à produire les informations environnementales nécessaires au respect des normes ESRS.
|
|
|
|
Les organisations peuvent souhaiter utiliser différents indicateurs pour représenter le total des éléments d’entrée et de sortie annuels dans différents domaines. Par exemple, une organisation de services peut utiliser le «nombre d’employés» comme valeur de référence (B) pour son sous-domaine administratif et une autre, par exemple «nombre de clients», pour le service fourni en tant que tel.
|
|
|
Il importe de comprendre le raisonnement qui sous-tend la fixation des indicateurs et les éléments de flexibilité visés dans le règlement EMAS (annexe IV du règlement EMAS).
Si une organisation souhaite utiliser un autre indicateur plutôt qu’un indicateur de base prévu à l’annexe IV afin de mieux refléter ses performances environnementales, cet indicateur doit également inclure une spécification d’entrée ou de sortie A et une spécification de valeur de référence B. L’utilisation de cette disposition flexible doit toujours être justifiée par rapport à l’évaluation environnementale de l’organisation afin de montrer comment l’option retenue contribue à mieux faire état des performances environnementales pertinentes (60).
(55) https://eur-lex.europa.eu/legal-content/FR/TXT/?uri=CELEX%3A02008L0098-…
(56) Décision de la Commission 2000/532/CE du 3 mai 2000 remplaçant la décision 94/3/CE établissant une liste de déchets, https://eur-lex.europa.eu/legal-content/FR/TXT/?uri=CELEX:02000D0532-20…
(57) Idem
(58) Pour de plus amples informations, voir «EMAS and Biodiversity, How to address biodiversity protection through environmental management systems», https://ec.europa.eu/environment/emas/pdf/other/EMAS_Biodiversity_Guide…
(59) Les indicateurs de biodiversité ont été étendus lors des révisions de 2017 et 2019 du règlement EMAS. Voir les amendements expliqués file:///C:/Users/lupaemi/Downloads/emas%20amendment%2020172019-KH0221977ENN.pdf
(60) Directive (UE) 2022/2464 du Parlement européen et du Conseil du 14 décembre 2022 modifiant le règlement (UE) n° 537/2014 et les directives 2004/109/CE, 2006/43/CE et 2013/34/UE en ce qui concerne la publication d’informations en matière de durabilité par les entreprises (Texte présentant de l’intérêt pour l’EEE) https://eur-lex.europa.eu/legal-content/FR/TXT/?toc=OJ%3AL%3A2022%3A322…
6.1.4. Responsabilité au niveau local - Annexe IV, partie D, du règlement EMAS
La responsabilité au niveau local joue un rôle important dans l’EMAS. Toutes les informations relatives aux incidences environnementales significatives doivent donc être fournies pour chaque site.
Dans tous les cas, des informations sur l’évolution des indicateurs de base doivent être fournies site par site. Si la procédure décrite à la section 7.2 du présent guide de l’utilisateur est utilisée pour évaluer les organisations présentes sur plusieurs sites, ces informations peuvent être fournies au niveau de l’organisation, à condition que ces chiffres reflètent fidèlement les évolutions au niveau du site.
Par ailleurs, il convient de tenir compte du fait que des améliorations continues ne peuvent être réalisées que sur des sites permanents, et rarement sur des sites temporaires. Si cet aspect joue un rôle, il convient de le mentionner dans l’évaluation environnementale. La possibilité d’introduire des mesures alternatives telles que des indicateurs «immatériels» (qualitatifs) devrait être prise en considération.
6.1.5. Mise à jour de la déclaration environnementale - Article 8 du règlement EMAS
Lorsqu’une organisation enregistrée prévoit de procéder à des modifications substantielles, elle doit effectuer une analyse environnementale portant sur ces modifications ainsi que sur leurs incidences et aspects environnementaux.
À la suite de l’analyse environnementale des modifications, l’organisation doit mettre à jour l’analyse environnementale préalable, modifier sa politique environnementale, le programme environnemental et le système de management environnemental, réviser et mettre à jour l’ensemble de sa déclaration environnementale en conséquence (61).
Une organisation doit établir une déclaration environnementale et la faire valider tous les trois ans conformément aux exigences de l’annexe IV. Les petites organisations peuvent demander à l’organisme compétent une dérogation, conformément à l’article 7 du règlement EMAS, pour préparer la mise à jour tous les deux ans, mais uniquement à condition de la faire valider tous les quatre ans par le vérificateur environnemental. La demande de dérogation sera acceptée par l’organisme compétent pour autant que les conditions énoncées à l’article 7, paragraphe 1, soient remplies.
(61) Article 8 du règlement EMAS https://eur-lex.europa.eu/legal-content/FR/TXT/PDF/?uri=CELEX:32009R1221
6.1.6. Accès du public - Annexe IV, partie E, du règlement EMAS
L’organisation doit veiller à ce que toute partie intéressée ait facilement et librement accès à la déclaration environnementale. À cette fin, la déclaration environnementale devrait de préférence être mise à la disposition du public sur le site web de l’organisation dans la ou les langues officielles de l’État membre ou du pays tiers dans lequel le site ou l’organisation se situe.
Dans le cas d’une déclaration environnementale unique pour l’ensemble d’une organisation ayant plusieurs sites enregistrés, l’organisation doit veiller à ce que la déclaration environnementale contienne également les informations pertinentes pour chaque site.
Lors de la publication d’une déclaration environnementale globale sur plusieurs sites et pays, elle doit être publiée soit dans une langue officielle de l’État membre dans lequel l’organisation est enregistrée, soit dans une langue convenue avec l’organisme compétent responsable de l’enregistrement.
Si la déclaration environnementale doit également être disponible dans d’autres langues, le contenu du document traduit doit être conforme à celui de la déclaration environnementale originale validée par le vérificateur environnemental et doit indiquer clairement qu’il s’agit d’une traduction du document validé.
Étape 7: Vérification externe - Articles 18 et 19 du règlement EMAS
|
On entend par «vérification» le processus d’évaluation de la conformité mené à bien par un vérificateur environnemental pour vérifier si l’analyse environnementale d’une organisation, sa politique environnementale, son système de management environnemental et son audit environnemental interne ainsi que sa mise en œuvre sont conformes aux exigences du règlement EMAS.
On entend par «validation» la confirmation, par le vérificateur environnemental qui a effectué la vérification, que les informations et données figurant dans la déclaration environnementale d’une organisation et dans sa déclaration environnementale mise à jour sont fiables, crédibles et correctes, et qu’elles répondent aux exigences du règlement EMAS.
|
7.1. Vérification par un tiers
|
On entend par «vérificateur environnemental» un organisme d’évaluation de la conformité tel que défini par le règlement (CE) no 765/2008, ou toute association ou tout regroupement de tels organismes, ayant obtenu une accréditation conformément au présent règlement; ou toute personne physique ou morale, ou toute association ou tout groupe de telles personnes ayant obtenu un agrément pour exercer des activités de vérification et de validation conformément au règlement EMAS.
|
7.1.1. Qui est autorisé à vérifier et à valider l’EMAS?
Seuls les vérificateurs environnementaux accrédités ou agréés peuvent effectuer une vérification.
L’organisation peut prendre contact avec l’organisme compétent EMAS dans son État membre ou avec l’organisme d’accréditation ou d’agrément EMAS chargé de l’accréditation des vérificateurs EMAS afin de s’informer sur les vérificateurs environnementaux accrédités.
La portée de l’accréditation ou de l’agrément d’un vérificateur environnemental est déterminée conformément aux codes NACE, à savoir la classification des activités économiques (62). Si l’organisation exerce plusieurs activités qui peuvent être attribuées à plusieurs codes NACE, la vérification doit être effectuée par activité NACE. L’accord doit également veiller à ce que le vérificateur environnemental ait accès à tous les documents et domaines opérationnels (63).
Une fois que le vérificateur est accrédité ou agréé dans un État membre, il peut intervenir dans tous les pays de l’Union européenne. Tous les États membres ne disposent pas de vérificateurs environnementaux agréés pour chaque secteur. Dans ce cas, le vérificateur accrédité doit provenir d’un autre État membre. L’organisation est libre de choisir le vérificateur environnemental accrédité/agréé avec lequel elle passe un contrat.
Les organisations ou sites situés en dehors de l’Union doivent, conformément à l’article 3, paragraphe 3, veiller à ce que le vérificateur environnemental qui procédera à la vérification et à la validation du système de management environnemental de l’organisation soit accrédité ou agréé dans l’État membre où l’organisation soumet sa demande d’enregistrement.
La vérification est préparée en collaboration avec le représentant environnemental au sein de la direction à son plus haut niveau, qui organise et coordonne les dates d’évaluation requises. Le programme d’audit est élaboré en coopération avec le vérificateur environnemental.
Le vérificateur environnemental détermine ce qu’il souhaite voir et avec qui il veut parler. À cette fin, le responsable environnemental établit un calendrier et invite le personnel concerné. Néanmoins, le vérificateur environnemental peut associer chaque salarié aux discussions au cours de la visite. Il est donc important que tous les employés soient informés de la visite de vérification.
|
Il est utile que l’organisation vérifie que le vérificateur environnemental, s’il est certifié ou accrédité dans un autre État membre, a fourni les informations visées à l’article 24 (rapport de supervision) à l’organisme d’accréditation ou d’agrément de l’État membre dans lequel l’organisation a son siège ou son centre de gestion. Ce délai doit être d’au moins quatre semaines avant la vérification afin de permettre la supervision par l’organisme d’accréditation ou d’agrément de l’État membre dans lequel le vérificateur a l’intention de commencer ses activités. Sans supervision, l’organisme compétent peut refuser d’enregistrer l’organisation.
|
À titre de bonne pratique, le personnel d’encadrement est généralement présent lors de la visite, au moins pour traiter des questions liées à la politique environnementale, à la mise à disposition de ressources et à l’évaluation du management.
Avant la visite, les documents suivants doivent être envoyés au vérificateur environnemental afin de fournir une vue d’ensemble des conditions actuelles. En cas de validation afin de maintenir l’enregistrement, seuls les documents mis à jour doivent être soumis:
✓ informations de base sur l’organisation (forme juridique, taille, localisation, champ d’activité, structure et organigramme);
✓ projet de déclaration environnementale et de programme environnemental;
✓ description du système de management environnemental appliqué au sein de l’organisation;
✓ rapport d’évaluation environnementale;
✓ rapports sur les audits environnementaux réalisés et sur toute mesure corrective prise ultérieurement;
✓ informations indiquant si la méthode d’échantillonnage doit être appliquée conformément au chapitre 7.2.
La revue de direction doit également être soumise à la direction pour évaluation avant la vérification (voir chapitre 5.2. Revue de direction).
(62) Conformément au règlement (CE) n° 1893/2006 du Parlement européen et du Conseil Les codes NACE sont attribués aux entreprises par les autorités compétentes.
(63) Dans certaines situations spécifiques et documentées, certaines limitations aux domaines opérationnels pourraient être prévues, à condition qu’elles n’aient pas d’incidence significative sur l’audit de vérification et qu’elles ne concernent pas une part significative de la superficie totale. Le vérificateur doit veiller à ce que l’organisme d’accréditation et d’agrément et l’organisme compétent soient informés de ces limitations et estime que l’audit peut être réalisé dans de telles conditions sur une base ponctuelle.
7.1.2. Vérification par le vérificateur environnemental - Article 18 du règlement EMAS
Il peut être très utile pour les organisations de connaître les tâches spécifiques du vérificateur environnemental, étant donné que ses tâches déterminent son approche de l’audit de l’organisation.
Les tâches des vérificateurs environnementaux sont les suivantes:
✓ Vérifier si l’organisation respecte toutes les exigences du règlement EMAS relatives à l’analyse environnementale préalable, au système de management environnemental, à l’audit environnemental et à ses résultats, ainsi qu’à la déclaration environnementale.
✓ Vérifier si l’organisation respecte les exigences légales applicables en matière d’environnement aux niveaux de l’Union, national, régional et local.
✓ Vérifier que l’organisation améliore constamment ses performances environnementales.
✓ Vérifier la fiabilité, la crédibilité et l’exactitude des données contenues et utilisées dans la déclaration environnementale et dans toute information environnementale à valider.
✓ Se rendre dans les locaux de l’organisation ou sur son site. Selon que les organisations possèdent un seul ou plusieurs sites, les procédures sont différentes et il importe de souligner les différences d’approche respectives. Le règlement EMAS (article 25, paragraphe 4) exige que chaque organisation soit visitée à chaque fois qu’une activité de validation/vérification doit avoir lieu.
✓ Si la procédure de vérification met en évidence des cas de non-conformité ou de non-respect dans une organisation présente sur plusieurs sites alors que la méthode d’échantillonnage a été appliquée, le vérificateur doit:
- examiner la mesure dans laquelle cette non-conformité ou ce non-respect est propre au site faisant l’objet de la vérification ou si d’autres sites peuvent être concernés,
- exiger de l’organisation qu’elle recense tous les sites qui pourraient avoir été concernés, qu’elle prenne les mesures correctives nécessaires sur ces sites et qu’elle adapte le système de management lorsqu’il existe des éléments indiquant que la non-conformité ou le non-respect pourrait être imputable à une déficience du système de management global et serait dès lors susceptible d’affecter d’autres sites. Dans les cas de non-conformité ou de non-respect qui ne peuvent pas être corrigés par l’adoption de mesures correctives en temps utile, le vérificateur doit informer l’organisme compétent que l’organisation doit être suspendue ou radiée du registre EMAS;
- exiger la preuve de l’adoption de ces mesures et vérifier leur efficacité en élargissant la taille de l’échantillon à des sites supplémentaires une fois que les mesures correctives ont été prises; et
- valider la déclaration environnementale et signer la déclaration sur les activités de vérification et de validation conformément à l’annexe VII du règlement, uniquement si les preuves fournies lui permettent de conclure que tous les sites satisfont aux exigences du règlement EMAS et à toutes les exigences légales liées à l’environnement.
En conclusion, lors de la première vérification, le vérificateur doit vérifier que l’organisation satisfait aux exigences suivantes:
✓ un système de management environnemental totalement opérationnel est en place;
✓ un programme d’audit entièrement planifié est en place;
✓ un réexamen par la direction a été achevé; et
✓ si l’organisation souhaite utiliser une méthode d’échantillonnage pour la vérification de ses sites, les dispositions du point 7.2 du présent guide des utilisateurs sont respectées; et
✓ la déclaration environnementale EMAS a été élaborée et les documents de référence sectoriels ont été pris en considération, le cas échéant.
7.1.3. Fréquence des vérifications - Articles 6, 7 et 19 du règlement EMAS
En principe, le vérificateur environnemental doit mettre au point, en concertation avec l’organisation, un programme permettant d’assurer la vérification de tous les éléments requis pour l’enregistrement et le renouvellement de l’enregistrement, visés aux articles 4, 5 et 6 du règlement EMAS.
Toutes les organisations enregistrées, y compris tous les sites et éléments des systèmes de management de ces organisations, sont examinées tous les trois ans. Au cours de la période comprise entre ces vérifications triennales, l’organisation doit continuer de réaliser des audits internes, de mettre à jour sa déclaration environnementale et sa forme conformément à l’annexe VI, de la transmettre à l’organisme compétent et de payer tout droit pour le maintien de l’enregistrement, le cas échéant (64).
Pour les petites organisations, l’article 7 du règlement EMAS prévoit des dérogations à la fréquence des vérifications en vue du renouvellement, ce qui permet de les effectuer tous les quatre ans, avec une vérification intermédiaire tous les deux ans.
Si une petite organisation souhaite porter les intervalles d’évaluation et de validation à quatre et deux ans respectivement, conformément à l’article 7, elle doit confirmer que les conditions suivantes sont remplies:
✓ il n’existe pas de risques environnementaux significatifs;
✓ aucune modification substantielle au sens de l’article 8 n’est prévue;
✓ il n’y a pas de problèmes environnementaux locaux significatifs auxquels l’organisation contribue.
L’organisme compétent peut rejeter la demande de dérogation s’il estime que les conditions ne sont pas remplies. Toutefois, ce rejet doit être dûment justifié.
La durée de la vérification externe dépend du type de vérification (voir tableau 8 ci-dessous), ainsi que de la taille et de la pertinence environnementale de l’organisation. Pour déterminer la fréquence des vérifications, le vérificateur environnemental doit tenir compte des règles d’accréditation.
Le règlement EMAS établit une distinction entre les vérifications effectuées pendant:
✓ le premier enregistrement conformément aux articles 4 et 5 du règlement EMAS;
✓ renouvellement de l’enregistrement (tous les trois ou quatre ans après le premier enregistrement) conformément à l’article 6, paragraphe 1, du règlement EMAS; et
✓ la période intermédiaire entre le premier enregistrement et le renouvellement conformément à l’article 6, paragraphe 2, du règlement EMAS.
Outre les trois types de vérifications décrits ci-dessus, dans le cas des modifications substantielles visées à l’article 8, paragraphe 3, il peut être nécessaire de vérifier et de valider tout document nouveau ou modifié concernant des modifications de l’analyse environnementale initiale, de la politique environnementale, du programme environnemental ou du système de management environnemental, ainsi que toute révision ou mise à jour connexe de la déclaration environnementale dans son ensemble.
|
Modifications substantielles
Une organisation qui apporte des modifications à son fonctionnement, à sa structure, à son administration, à son processus, à ses activités, à ses produits ou à ses services, doit tenir compte de l’incidence environnementale de ces modifications, car celle-ci est susceptible d’avoir des répercussions sur la validité de l’enregistrement EMAS. Des modifications mineures peuvent être acceptées, mais des modifications substantielles nécessiteront une mise à jour de l’analyse environnementale, de la politique, du programme, du système de management et de la déclaration. Tous les documents mis à jour doivent être vérifiés et validés dans un délai de six mois. Lorsqu’elle les a validées, l’organisation doit présenter les modifications à l’organisme compétent, en utilisant l’annexe VI du règlement.
Par exemple, une augmentation de la capacité de production d’une organisation peut être considérée comme un changement significatif. Toutefois, si elle est associée à de nouveaux aspects et incidences environnementaux et si la pertinence et le caractère significatif desdits aspects et incidences changent, elle peut normalement être considérée comme un changement significatif.
|
Ces modifications doivent être vérifiées et validées dans un délai de six mois à compter de leur survenance.
La portée de l’évaluation peut différer d’une vérification à l’autre, tant du point de vue des lieux que des éléments du système de management. Les exigences minimales relatives au champ d’application de la vérification sont présentées dans le tableau ci-dessous, conformément à l’article 18, paragraphes 5, 6 et 7.
Tableau 9: Fréquence de vérification requise en vertu du règlement EMAS
|
Vérification lors du premier enregistrement conformément aux articles 4 et 5 du règlement EMAS
|
Période intermédiaire entre le premier enregistrement et le renouvellement conformément à l’article 6, paragraphe 2, du règlement EMAS
|
Renouvellement de l’enregistrement (tous les trois ans après le premier enregistrement ou tous les quatre ans pour les PME lorsqu’elles en ont fait la demande) conformément à l’article 6, paragraphe 1, du règlement EMAS
|
|
un système de management environnemental totalement opérationnel, répondant aux exigences de l’annexe II du règlement EMAS
|
|
un système de management environnemental totalement opérationnel, répondant aux exigences de l’annexe II du règlement EMAS
|
|
-
|
un programme d’audit entièrement planifié est en place;
|
|
-
|
une partie des audits planifiés ont été effectués conformément aux exigences de l’annexe III de façon qu’au moins les incidences environnementales les plus significatives aient été couvertes
|
|
des audits internes effectués conformément à l’annexe III portant sur:
|
-
|
les performances environnementales de l’organisation; et
|
|
-
|
le respect des exigences légales applicables ayant trait à l’environnement
|
|
un programme d’audit planifié totalement opérationnel a été élaboré et au moins un cycle d’audit a été exécuté, conformément aux exigences de l’annexe III;
|
|
la revue de direction visée à l’annexe II, partie A, est terminée
|
|
la revue de direction visée à l’annexe II, partie A, est terminée
|
|
|
respect constant des exigences légales applicables en matière d’environnement et une amélioration constante de ses performances environnementales
|
|
|
déclaration environnementale préparée conformément à l’annexe IV, en prenant en considération des documents sectoriels de référence, le cas échéant
|
déclaration environnementale mise à jour conformément à l’annexe IV et, le cas échéant, les documents sectoriels de référence pris en compte
|
déclaration environnementale conforme à l’annexe IV et documents sectoriels de référence pris en compte, le cas échéant.
|
|
Il convient de noter qu’après chaque vérification, le vérificateur environnemental est tenu de délivrer la déclaration signée visée à l’article 25, paragraphe 9, et à l’annexe VII. En signant cette déclaration, le vérificateur environnemental atteste qu’aucun élément n'indique que les exigences légales applicables en matière d’environnement ne sont pas respectées.
|
Sous certaines conditions, une procédure d’échantillonnage peut être utilisée pour la vérification de certaines organisations présentes sur de nombreux sites. Dans ce cas, dans le cadre du cycle de trois ou quatre ans, les vérificateurs ne doivent effectuer une visite que dans une sélection de sites représentatifs des activités de l’organisation qui peuvent permettre une évaluation fiable de la performance environnementale globale de l’organisation et du respect des exigences du règlement EMAS.
(64) Article 6 du règlement EMAS, https://eur-lex.europa.eu/legal-content/FR/TXT/PDF/?uri=CELEX:32009R1221
7.2. Méthode d’échantillonnage
7.2.1. Exigences relatives à l’application d’une procédure d’échantillonnage pour l’évaluation des organisations présentes sur de nombreux sites
Le recours à une procédure d’échantillonnage n’empêche pas les organisations d’utiliser un enregistrement groupé tel que défini à l’article 2, paragraphe 29, du règlement EMAS pour les sites respectifs.
Pour les organisations présentes sur de nombreux sites, une approche d’échantillonnage peut être appropriée afin que les efforts de vérification puissent être ajustés sans compromettre la confiance dans le respect de la législation et la pleine mise en œuvre du système de management, permettant une amélioration continue de la performance environnementale sur chaque site couvert par l’enregistrement EMAS. En ce qui concerne l’enregistrement, cela impliquerait un enregistrement de plusieurs sites.
Pour l’évaluation des organisations présentes sur plusieurs sites, le vérificateur environnemental peut, à la demande de l’organisation, accepter l’utilisation d’une méthode d’échantillonnage conformément aux critères énoncés dans le présent chapitre.
7.2.2. Critères d’éligibilité pour l’application de la méthode d’échantillonnage
Pour une organisation possédant plusieurs sites, une méthode d’échantillonnage ne peut être utilisée que pour des groupes de sites similaires.
La similitude des sites est déterminée conformément aux critères suivants, qui doivent être remplis cumulativement: localisation dans le même État membre (65); même type d’activités; mêmes procédures; même statut juridique; exigences légales similaires; incidences et aspects environnementaux similaires; caractère significatif similaire des incidences environnementales; et procédures similaires de management et de contrôle environnemental.
Des groupes de sites similaires sont définis à la demande de l’organisation et de commun accord avec le vérificateur environnemental et l’autorité compétente conformément à la procédure décrite ci-dessous. Ces groupes doivent être pris en compte dans les audits environnementaux internes et la revue de direction, ainsi que dans tous les sites des groupes mentionnés dans la déclaration environnementale et dans le registre.
Tous les sites couverts par l’enregistrement EMAS sont placés sous le contrôle direct, sous l’autorité et sous la supervision de l’organisation.
Le système de management environnemental est contrôlé et géré de façon centralisée et fait l’objet de la revue de direction. Tous les sites devant être couverts par un enregistrement EMAS sont soumis à l’audit environnemental de l’organisation. Le champ d’application de son programme d’audit environnemental interne couvre l’ensemble des sites.
L’organisation doit également démontrer son autorité et sa capacité à amorcer un changement organisationnel sur tous les sites couverts par l’enregistrement EMAS afin d’atteindre les objectifs environnementaux. L’organisation doit également démontrer sa capacité à collecter et à analyser des données provenant de tous les sites, y compris du siège.
(65) La seule exception qui pourrait être prise en considération pour les critères de «localisation dans le même État membre» concerne les locaux des ministères des affaires étrangères ou d’organisations internationales qui sont situés en dehors de l’État membre d’origine, mais qui sont entièrement gérés et contrôlés par le siège, tels que les bureaux diplomatiques ou les représentations.
7.2.3. Exigences applicables à l’organisation candidate
L’organisation fournit au vérificateur environnemental une description claire et univoque de son contexte et un résumé de ses activités, produits et services, ainsi que de ses relations avec toute organisation parente ou affiliée ou filiale, le cas échéant. Cette description doit inclure:
✓ les groupes de sites, y compris la procédure de groupement;
✓ les sites potentiellement exclus de la procédure d’échantillonnage et les raisons de cette restriction;
✓ une description de tous les aspects environnementaux significatifs directs et indirects qui entraînent des incidences environnementales significatives de l’organisation. Celle-ci doit inclure une explication de la manière dont la nature des incidences est liée aux aspects significatifs directs et indirects, et recenser les aspects environnementaux significatifs associés aux sites auxquels la procédure d’échantillonnage s’appliquerait;
✓ les risques potentiels associés à ces aspects environnementaux;
✓ la politique environnementale de l’organisation et une description succincte du système de management environnemental de l’organisation, y compris ses objectifs généraux et spécifiques par rapport aux incidences et aspects environnementaux significatifs. Si l’organisation ne dispose pas encore de système de management environnemental, elle doit décrire le système prévu et ses principaux objectifs;
✓ une référence aux principales réglementations environnementales applicables;
✓ la liste des sites qui feront l’objet d’une procédure d’échantillonnage.
Il est recommandé que l’organisation informe à un stade précoce les organismes compétents et les organismes d’accréditation et d’agrément de l’enregistrement de plusieurs sites prévu afin de s’assurer qu’il n’y a pas d’obstacles susceptibles d’entraver le projet sur plusieurs sites.
7.2.4. Critères d’exclusion des sites de la procédure d’échantillonnage
La méthode d’échantillonnage ne peut pas être appliquée dans les cas suivants:
✓ les sites ou organisations ont accordé des incitations matérielles et des simplifications administratives soumises à l’obligation d’être évalués différemment;
✓ les sites pour lesquels la législation nationale exclut explicitement une méthode d’échantillonnage;
✓ les sites situés dans des pays tiers;
✓ les sites qui, en raison de leurs aspects environnementaux significatifs, présentent un risque d’accident environnemental susceptible de causer un problème environnemental local;
✓ les sites soumis à la législation relative aux substances extrêmement préoccupantes (66);
✓ les sites soumis à la législation relative à la gestion des déchets dangereux, à l’exception des producteurs de déchets dangereux en petites quantités qui font l’objet de dérogations nationales ou régionales;
✓ les sites soumis à la directive 2010/75/UE du Parlement européen et du Conseil (67) (directive relative aux émissions industrielles);
✓ les sites soumis à la directive 2012/18/UE du Parlement européen et du Conseil (68) (directive «Seveso»)
(66) Telles que définies dans la proposition de règlement établissant un cadre pour la fixation d’exigences en matière d’écoconception applicables aux produits durables https://environment.ec.europa.eu/system/files/2022-03/COM_2022_142_1_EN…
(67) Directive 2010/75/UE du Parlement européen et du Conseil du 24 novembre 2010 relative aux émissions industrielles (prévention et réduction intégrées de la pollution) (JO L 334 du 17.12.2010, p. 17).
(68) Directive 2012/18/UE du Parlement européen et du Conseil du 4 juillet 2012 concernant la maîtrise des dangers liés aux accidents majeurs impliquant des substances dangereuses, modifiant puis abrogeant la directive 96/82/CE du Conseil (JO L 197 du 24.7.2012, p. 1).
7.2.5. Lignes directrices pour l’utilisation d’une procédure d’échantillonnage pour l’évaluation des organisations possédant plusieurs sites
L’organisation doit indiquer clairement le champ d’application proposé pour la méthode d’échantillonnage (nombre de sites, liste de tous les sites concernés avec une brève description de leurs activités, indication des sites exclus de la procédure d’échantillonnage, etc.) conformément aux exigences énumérées ci-dessus.
Les sites proposés par l’organisation en vue de leur inclusion dans le processus d’échantillonnage doivent être classés dans un ou plusieurs groupes de sites similaires. Le degré de similarité d’un groupe de sites doit garantir que la vérification d’un échantillon de sites sera tout à fait représentative de l’ensemble du groupe. Tous les sites qui ne sont pas inclus dans un groupe faute de similitude sont exclus de la procédure d’échantillonnage et doivent faire l’objet d’une vérification individuelle.
7.2.6. Procédure d’application de la méthode d’échantillonnage pour les organisations possédant plusieurs sites
Bien que l’organisation puisse proposer un échantillonnage, il incombe au vérificateur de déterminer s’il est approprié ou non. Ainsi, dans le cadre de la préparation de l’accord avec l’organisation, le vérificateur doit déterminer si l’organisation est éligible à l’échantillonnage, si les conditions requises pour sa demande sont remplies et s’il y a lieu d’exclure l’échantillonnage.
Les registres du vérificateur doivent montrer comment ces conclusions ont été tirées et ces registres doivent être mis à la disposition des organismes d’accréditation et d’agrément pour examen lors de la supervision. Ils doivent contenir l’accord du vérificateur sur le champ d’application proposé, les définitions de la nature de chaque groupe de sites, et un (projet de) plan de vérification qui comprend une description de la méthode et des critères utilisés pour définir les groupes de sites, la méthode qui sera utilisée pour sélectionner les sites (tant pour la partie aléatoire que non aléatoire) et le moment retenu pour de la vérification. Ce plan de vérification doit également comprendre les principales activités et les principaux processus de chaque groupe de sites, les aspects environnementaux significatifs liés à chaque groupe de sites, ainsi qu’une estimation du niveau de risque d’accidents environnementaux liés à ces aspects.
Le vérificateur environnemental doit également évaluer la transparence du groupement de sites similaires, le cas échéant, ainsi que l’incidence d’un tel groupement sur le contenu de la déclaration environnementale et sur la performance environnementale globale de l’organisation. Les résultats de cette évaluation doivent être consignés dans le rapport du vérificateur.
Lorsque le vérificateur environnemental a accepté le champ d’application proposé (y compris une approche d’échantillonnage), il détermine les caractéristiques de chaque groupe de sites et élabore un plan de vérification décrivant le processus et les critères à appliquer pour les recenser, le processus de sélection des sites (pour les parties aléatoires et non aléatoires) et le calendrier de la vérification. Le plan de vérification comprend également les principales activités et procédures de chaque groupe de sites, les aspects environnementaux significatifs associés à chaque groupe de sites, ainsi qu’une évaluation du risque d’accidents environnementaux liés à ces aspects.
Le vérificateur environnemental doit évaluer le niveau de risque associé à la nature des activités et processus mis en œuvre sur chaque site inclus dans le champ d’application de l’échantillonnage. Il peut également décider de limiter la procédure d’échantillonnage si une sélection d’échantillons de sites n’est pas de nature à fournir une assurance suffisante quant à l’efficacité du système de management, en raison de faits spécifiques. Ces limites doivent être définies par le vérificateur environnemental en ce qui concerne:
✓ les conditions environnementales ou autres aspects pertinents associés au contexte organisationnel;
✓ les différences dans la mise en œuvre du système de management sur site, compte tenu des spécificités des différents sites;
✓ le respect des règles par l’organisation (par exemple, registres des autorités de contrôle, nombre de plaintes, évaluation des mesures correctives).
Le vérificateur doit ensuite documenter les raisons spécifiques qui limitent l’aptitude de l’organisation à recourir à une méthode d’échantillonnage.
Lorsqu’une méthode d’échantillonnage est utilisée, elle doit être incluse dans la notification, conformément aux articles 23 et 24. Au moins quatre semaines avant la vérification, le vérificateur environnemental notifie à l’organisme d’accréditation et d’agrément et à l’organisme compétent une liste de tous les sites d’une organisation pour lesquels la procédure d’échantillonnage est prévue, ainsi que de tous les sites faisant l’objet d’une vérification distincte.
Les organismes compétents doivent avoir mis en place des procédures afin de limiter ce type d’échantillonnage lorsque l’échantillonnage sur site est inapproprié pour gagner une confiance suffisante dans l’efficacité du système de management faisant l’objet de l’audit.
L’organisme d’accréditation et d’agrément et l’organisme compétent pour l’enregistrement de plusieurs sites peuvent également utiliser les preuves matérielles reçues, par exemple au moyen d’un rapport écrit de l’autorité ou des autorités compétentes chargées de faire appliquer la législation, conformément à l’article 13, paragraphe 2, point c), du règlement EMAS, afin de s’assurer qu’il n’y a pas de preuve d’une violation des exigences légales applicables en matière d’environnement.
Dans le registre EMAS, les organismes compétents peuvent indiquer, au niveau de l’organisation, les sites qui font l’objet d’une procédure d’échantillonnage de plusieurs sites.
Lors de leurs réunions annuelles, les organismes compétents peuvent rendre compte de l’utilisation de la méthode d’échantillonnage dans leurs pays respectifs et inclure cet aspect dans leurs exercices réguliers d’examen par les pairs.
7.2.7. Choix et calcul de l’échantillon
Les échantillons doivent être choisis de manière que le vérificateur ait une vue représentative et complète des résultats obtenus par l’organisation sur le plan de l’environnement, et qu’il soit capable de vérifier la fiabilité des données et la situation concernant la responsabilité au niveau local.
Les sites doivent être choisis selon des techniques d’échantillonnage éprouvées et le vérificateur tiendra compte des facteurs suivants dans le choix des sites à inclure dans le programme de vérification:
✓ politique et programme environnementaux,
✓ complexité du système de management environnemental, caractère significatif des incidences et aspects environnementaux directs
✓ et indirects et interaction potentielle avec des environnements sensibles;
✓ avis des parties intéressées (plaintes, intérêt public);
✓ répartition des effectifs de l'organisation sur les différents sites,
✓ historique des problèmes environnementaux, au moins au cours des trois dernières années;
✓ résultats des vérifications et des audits internes antérieurs.
Un site doit faire l’objet d’une vérification individuelle lorsque:
✓ la taille, l’ampleur et la nature de ses activités/opérations sur le site ont été reconnues comme étant différentes de celles d’autres sites de la même organisation;
✓ les audits internes et la revue de direction ont montré la nécessité de prendre des mesures correctives qui n’ont pas été mises en œuvre;
✓ le système de management environnemental ou les opérations effectuées sur le site ont connu des changements importants depuis la dernière vérification.
Par exemple, le siège ne doit pas faire partie de l’échantillon, mais doit être vérifié séparément au cours de chaque cycle.
La procédure d’échantillonnage utilisée pour sélectionner, au sein de chaque groupe de sites, les sites qui feront l’objet d’inspections sur place doit être conforme aux exigences décrites ci-après.
✓ Un échantillon représentatif est prélevé pour chaque groupe de sites comparables.
✓ L’échantillon est constitué en partie sur une base sélective, conformément aux facteurs expliqués ci-dessous, et en partie sur une base non sélective (de manière aléatoire), ce qui permet d’obtenir un échantillon représentatif de différents sites.
✓ Au sein de chaque groupe, l’échantillon de sites doit être d’au moins 50 % (arrondi au nombre entier le plus proche) de manière aléatoire (non sélective). Le vérificateur environnemental doit documenter la procédure utilisée pour cette sélection aléatoire.
✓ La procédure applicable à la part d’échantillonnage sélectif restante doit être conforme aux dispositions ci-après.
Il convient de veiller à ce que, pour chaque nouvelle vérification, les sites d’un groupe échantillonné soient différents de ceux échantillonnés dans le même groupe lors des vérifications précédentes. Le siège social doit être inclus dans le programme de vérification de tous les cycles, y compris du premier. La vérification peut tenir compte des résultats de l’audit interne d’identification des risques, qui, en règle générale, doit être réalisé sur tous les sites de l’organisation.
Le nombre minimal de sites qui devraient être inclus dans l’échantillon choisi dans chaque groupe de sites est calculé selon la formule suivante:
|
|
|
Exemple de calcul de l’échantillon pour une organisation possédant plusieurs sites
Pour une société opérant dans le secteur du commerce de détail de vêtements comptant 504 sites:
|
1.
|
Constitution de groupes de sites pour l’application de la méthode d’échantillonnage:
|
-
|
Groupe 1: 100 magasins > 150 m2
|
|
-
|
Groupe 2: 400 magasins < 150 m2
|
|
-
|
Sites individuels:
|
-
|
3 magasins aux dimensions et au contenu différents
|
|
|
|
2.
|
Évaluation avant l’enregistrement initial et avant le renouvellement de l’enregistrement:
|
-
|
Tous les sites individuels (3 magasins, 1 siège social)
|
|
-
|
Groupe 1: au moins √100 magasins = 10 magasins
|
|
-
|
Groupe 2: au moins √400 magasins = 20 magasins
|
|
|
|
|
Pour le premier enregistrement EMAS et pour le renouvellement de l’enregistrement, ce nombre est égal à la racine carrée du nombre de sites faisant partie de chaque groupe, arrondie au nombre entier supérieur le plus proche (par exemple, pour un groupe de 100 sites: √100 = 10).
Le vérificateur environnemental doit tenir des registres détaillés de chaque demande de procédure d’échantillonnage pour des organisations possédant plusieurs sites, justifiant la procédure et les paramètres/critères utilisés, et démontrant que la procédure d’échantillonnage a été appliquée conformément au présent document.
7.2.8. Procédure en cas d’écart
Les organisations doivent tenir compte du fait qu’elles risquent de perdre l’enregistrement commun pour tous les sites en cas d’infraction aux exigences réglementaires sur un seul des sites. Pour faire face à ce risque, les organisations peuvent également faire enregistrer ces sites spécifiques individuellement.
Si des cas de non-conformité ou de non-respect sont constatés au cours de l’évaluation d’une organisation possédant plusieurs sites pour laquelle une approche d’échantillonnage a été utilisée, le vérificateur doit procéder comme suit.
✓ La mesure dans laquelle la non-conformité ou le non-respect est spécifique au site ou la question de savoir si d’autres sites peuvent également être affectés fera l’objet d’une enquête.
✓ L’organisation est tenue de recenser tous les sites susceptibles d’être affectés, de prendre les mesures correctives nécessaires sur ces sites et d’adapter le système de management s’il est soupçonné que la non-conformité ou le non-respect peut indiquer une déficience du système de management global susceptible d’affecter également d’autres sites. En cas de non-conformité ou de non-respect que des mesures correctives ne peuvent pas corriger en temps utile, le vérificateur ne doit pas valider la déclaration environnementale de l’organisation. En cas de renouvellement, il doit notifier à l’organisme compétent que la déclaration environnementale n’a pas été validée. L’organisme compétent peut décider que l’enregistrement de l’organisation ou du site doit être suspendu ou retiré du registre EMAS. Il n’est pas possible de ne suspendre ou de ne retirer du registre EMAS que le site où la non-conformité initiale a été constatée.
✓ La preuve de ces mesures sera requise et leur efficacité vérifiée par le vérificateur environnemental, qui élargira l’échantillon pour y inclure des sites supplémentaires une fois que des mesures correctives auront été mises en place.
✓ La déclaration environnementale est validée et la déclaration relative aux activités de vérification et de validation conformément à l’annexe VII du règlement n’est signée que lorsqu’il est prouvé de manière satisfaisante que tous les sites satisfont aux exigences du règlement EMAS et à toutes les exigences légales en matière d’environnement.
7.2.9. Documentation à inclure dans la déclaration environnementale justifiant la taille de l’échantillon et la procédure d’échantillonnage
Les organisations enregistrées dans le cadre de l’EMAS pour lesquelles le vérificateur environnemental a utilisé un système d’échantillonnage ou de vérification, conformément à la présente section du guide de l’utilisateur, doivent documenter ce système d’échantillonnage dans leur déclaration environnementale. La déclaration environnementale doit justifier (brièvement) la procédure de regroupement des sites et la taille de l’échantillon. La déclaration environnementale énumère tous les sites et établit clairement une distinction entre les sites visités et non visités.
7.3. Rapport du vérificateur environnemental
Après la vérification sur place, le vérificateur environnemental doit établir un rapport écrit sur les résultats, conformément à l’article 25, paragraphes 6 et 7, du règlement EMAS, dont le contenu est le suivant.
✓ Tous les faits pertinents pour les travaux du vérificateur environnemental.
✓ Une description de la conformité avec l’ensemble des exigences du règlement EMAS, notamment des éléments de preuve, constatations et conclusions; le rapport doit notamment faire référence aux éléments de preuve utilisés pour évaluer le respect de la législation (rapports de mesure, analyses ou autres éléments similaires). Le rapport doit également indiquer la base d’évaluation des exigences de l’article 7 en matière de dérogation.
✓ Une comparaison des performances environnementales et des objectifs avec les déclarations environnementales précédentes, et une évaluation des performances environnementales et de l’amélioration continue des performances environnementales de l’organisation; le rapport doit recenser les possibilités d’amélioration spécifiques dans le cadre de l’évaluation des performances environnementales.
✓ Le cas échéant, les lacunes techniques rencontrées lors de l’analyse environnementale ou de l’audit du système de management environnemental et de tout autre processus pertinent.
✓ En cas de non-respect des dispositions, des informations supplémentaires sur les constatations et les conclusions connexes, ainsi que sur les faits sur lesquels ces constatations et conclusions sont fondées.
✓ Les objections portant sur le projet de déclaration environnementale ou sur la déclaration environnementale mise à jour, ainsi que le détail des modifications ou ajouts qu’il conviendrait d’apporter à la déclaration environnementale ou à la déclaration environnementale mise à jour.
Le rapport doit être préparé en concertation avec l’organisation afin de pouvoir répondre rapidement à toute question ouverte. De cette manière, les obstacles à la validation peuvent déjà être abordés lors de la réunion finale et consignés par écrit sous la forme d’écarts.
Si le vérificateur estime que les exigences individuelles ne sont pas suffisamment respectées, le représentant de la direction à son plus haut niveau chargé de l’environnement de l’organisation peut apporter les modifications nécessaires. Dans certains cas, l’écart peut être si grave que le vérificateur environnemental doit vérifier une nouvelle fois la correction sur place. En règle générale, toutefois, des preuves vérifiables sont suffisantes et doivent être soumises au vérificateur environnemental avant sa confirmation de la validation.
Le rapport doit être soumis au représentant pour le management environnemental et, si possible, à la direction.
7.4. Validation de la déclaration environnementale - Articles 6, 7 et 19 du règlement EMAS
Si le vérificateur environnemental constate que toutes les exigences du règlement EMAS ont été respectées, il valide la déclaration environnementale avec sa signature et confirme ses activités de vérification et de validation à l’organisation.
En validant la déclaration environnementale, le vérificateur environnemental confirme que:
✓ la déclaration environnementale satisfait à toutes les exigences EMAS;
✓ les informations et données sont fiables, correctes et conformes à la réglementation EMAS; et
✓ il n’existe aucune preuve de non-respect de la réglementation environnementale applicable.
Cette confirmation est enregistrée sous la forme d’une note de vérification dans la déclaration environnementale. À défaut, la déclaration conforme à l’annexe VII (Déclaration du vérificateur environnemental sur les activités de vérification et de validation), signée conformément à l’article 25,paragraphe 9, peut être intégrée dans la déclaration environnementale.
Tous les trois ans (tous les quatre ans pour les petites entreprises), la déclaration environnementale doit être entièrement renouvelée, ainsi que l’enregistrement EMAS validé par le vérificateur environnemental et soumis à l’organisme compétent. Durant les années intermédiaires, la déclaration environnementale doit être mise à jour par la compagnie, validée par le vérificateur et transmise à l’organisme compétent.
Si une petite organisation utilise le cycle de quatre ans pour la validation, elle prépare toujours une déclaration environnementale mise à jour au cours des années intermédiaires, conformément à l’article 6, paragraphe 2, et à l’article 7 du règlement EMAS. Toutefois, ce point n’est pas examiné par le vérificateur et est soumis à l’organisme compétent sans validation.
Conformément à l’article 19, paragraphe 2, toutes les informations mises à jour figurant dans la déclaration environnementale, ou dans la déclaration environnementale mise à jour, doivent être validées par le vérificateur environnemental à des intervalles ne dépassant pas douze mois.
Il est de bonne pratique que le vérificateur environnemental reçoive un projet de déclaration environnementale avant sa visite.
Étape 8: Enregistrement dans le registre EMAS - Articles 4, 5 et 6 du règlement EMAS
Le règlement EMAS prévoit certaines règles générales relatives à l’enregistrement. Les États membres peuvent les adapter à leur réglementation environnementale nationale. Une fois que le système de management environnemental a été mis en œuvre et vérifié, et que la déclaration environnementale EMAS a été validée, l’organisation introduit la demande d’enregistrement auprès de l’organisme compétent pour l’enregistrement EMAS.
8.1. La procédure d’enregistrement - Articles 4, 5 et 6 du règlement EMAS
Les organisations doivent prendre contact avec les vérificateurs environnementaux appropriés au cours de la phase de planification. Il s’agit de laisser suffisamment de temps pour planifier les désignations nécessaires ou pour convenir avec le vérificateur de la portée de la vérification, par exemple en lien avec la vérification de sites similaires dans le cadre de ce que l’on appelle la procédure d’échantillonnage. En vertu de l’article 4, paragraphe 4, du règlement EMAS, les organisations ont la possibilité de demander des informations au vérificateur environnemental.
L’EMAS utilise la classification des activités économiques de l’Union tant pour la classification d’une organisation dans un secteur économique que pour l’accréditation des vérificateurs environnementaux. Elle est organisée selon le code NACE (nomenclature des activités économiques). Le domaine d’accréditation des vérificateurs environnementaux doit donc correspondre au secteur économique de l’organisation. En cas de doute quant à la classification correcte de l’organisation sous le code NACE correct, l’organisme compétent ou les organismes d’accréditation sont disponibles pour aider les organisations à choisir le code NACE correct.
Organisme compétent responsable
L’organisation soumet la demande d’enregistrement dans le registre EMAS à l’organisme compétent responsable au niveau local (69).
Tableau 10: Organismes responsables des différents enregistrements
|
Situation
|
Où l’enregistrement a-t-il lieu?
|
|
Organisation ayant un site dans l’Union
|
Organisme compétent désigné officiellement par l’État membre dans lequel est située l’organisation.
|
|
Organisation ayant des sites multiples dans un État membre
|
Organisme compétent désigné par l’État membre.
|
|
Enregistrement d’organisations possédant plusieurs sites dans différents États membres de l’Union européenne (enregistrement groupé UE)
|
En cas d’enregistrement groupé dans l’Union européenne, la situation géographique du siège central ou du centre de gestion (dans cet ordre) de l’organisation est décisive pour déterminer quel est l’organisme compétent principal.
|
|
Enregistrement des organisations ayant un ou plusieurs sites dans des pays tiers (enregistrement dans les pays tiers)
|
Si un État membre décide de permettre l’enregistrement dans les pays tiers, conformément à l’article 3, paragraphe 3, du règlement EMAS, l’enregistrement dans cet État membre dépendra en pratique de la disponibilité de vérificateurs accrédités. Le vérificateur potentiel devra être accrédité dans l’État membre qui permet l’enregistrement dans les pays tiers, pour le pays tiers en question et pour le ou les secteurs économiques concernés (sur la base des codes NACE).
|
|
Enregistrement d’une organisation ayant des sites multiples dans des États membres et des pays tiers (enregistrement au niveau international)
|
La détermination de l’État membre où sera situé l’organisme compétent responsable de la procédure s’effectue sur la base des conditions ci-après, par ordre de préférence:
|
1)
|
lorsque l’organisation a son siège dans un État membre permettant l’enregistrement dans les pays tiers, il convient que la demande soit introduite auprès de l’organisme compétent de cet État membre;
|
|
2)
|
si le siège de l’organisation ne se trouve pas dans un État membre autorisant l’enregistrement dans les pays tiers, mais que le centre de gestion s’y trouve, la demande sera soumise à l’organisme compétent dans cet État membre;
|
|
3)
|
si l’organisation qui demande un enregistrement au niveau international ne possède ni siège ni centre de gestion dans un État membre permettant l’enregistrement dans les pays tiers, l’organisation doit alors créer un centre de gestion ad hoc dans un État membre permettant l’enregistrement dans les pays tiers et la demande est soumise à l’organisme compétent de cet État membre.
|
Remarque:
Si la demande couvre plus d’un État membre, il est indispensable d’appliquer la procédure de coordination entre les organismes compétents, comme prévu au point 3.2 [du guide sur l’enregistrement groupé dans l’Union européenne, l’enregistrement dans les pays tiers et l’enregistrement au niveau international conformément au règlement (CE) no 1221/2009]. L’organisme compétent concerné sera alors l’organisme compétent principal.
|
|
Remarque: En ce qui concerne l’enregistrement, les structures en cause peuvent varier d’un État membre à l’autre. Normalement, il existe un organisme compétent dans chaque État membre; toutefois, dans certains États membres, différents organismes compétents sont mis en place au niveau régional.
|
(69) https://ec.europa.eu/environment/emas/emas_contacts/competent_bodies_en…
8.1.1. Documents requis pour l’enregistrement EMAS
Les documents suivants doivent être soumis dans le registre:
✓ la déclaration environnementale EMAS validée (sous forme électronique ou imprimée);
✓ la déclaration signée par le vérificateur environnemental attestant que la vérification et la validation ont été réalisées conformément au règlement (annexe VII du règlement);
✓ le formulaire de demande rempli dans la langue officielle de l’État membre dans lequel l’organisation souhaite être enregistrée (annexe VI du règlement), ainsi que les informations requises à l’annexe VI, n° 2;
✓ un justificatif de paiement des droits exigibles, le cas échéant.
8.1.2. Enregistrement
L’organisme compétent vérifie l’exhaustivité et l’exactitude des documents présentés et détermine, sur la base des preuves disponibles, si l’organisation satisfait à toutes les exigences du règlement EMAS.
Conditions à remplir avant/pendant le processus d’enregistrement de l’EMAS:
1) la vérification et la validation ont été effectuées conformément au règlement;
2) le formulaire de demande a été entièrement rempli et comprend tous les documents justificatifs pertinents;
3) l’organisme compétent a obtenu l’assurance, au vu des éléments de preuve, qu’il n’y a pas eu violation des dispositions légales applicables en matière d’environnement. Les preuves matérielles appropriées seraient un rapport écrit de l’autorité chargée de l’application indiquant qu’aucune violation de ce type n’a été constatée;
4) Il n’existe pas de plaintes des parties intéressées; ou les plaintes ont été résolues de manière satisfaisante.
5) L’organisme compétent a obtenu l’assurance, au vu des éléments de preuve reçus, que l’organisation satisfait à toutes les exigences du règlement;
6) L’organisme compétent a perçu, s’il y a lieu, le droit exigé.
Le management environnemental de l’organisation est ainsi porté à la connaissance des autorités et permet à celle-ci de bénéficier, par exemple, d’éventuels privilèges EMAS dans son État membre respectif. Si les autorités chargées de l’application ne répondent pas négativement dans un délai déterminé et qu’il n’y a pas de plaintes de la part des parties intéressées, ou si les plaintes ont été résolues de manière satisfaisante, un numéro d’enregistrement est attribué à l’organisation et la procédure d’enregistrement commence.
Une fois que l’ organisation est inscrite dans le registre EMAS national et européen (70), elle peut utiliser le logo EMAS avec le numéro d’enregistrement correspondant à des fins commerciales (par exemple, sur son site web, dans un en-tête ou dans la déclaration environnementale), mais pas sur les produits ou leur emballage, ou afin d’éviter toute confusion avec les labels environnementaux des produits. Les organisations EMAS doivent publier la déclaration environnementale sur leur propre site web dans un délai d’un mois à compter de l’enregistrement ou du renouvellement de leur enregistrement (71) et partager ce lien avec l’organisme compétent en temps utile. Cela garantit l’accès à la déclaration environnementale actuelle par l’intermédiaire du registre EMAS.
Les organismes compétents des différents États membres fournissent, sur demande ou sur leur site web, des informations sur leurs enregistrements nationaux respectifs.
(70) Registre EMAS, https://green-business.ec.europa.eu/eco-management-and-audit-scheme-ema…
(71) Article 6, paragraphe 3, du règlement EMAS
8.1.3. Durée de la procédure d’enregistrement
Il est considéré comme une bonne pratique qu’un organisme compétent prenne la décision finale sur l’enregistrement EMAS d’une organisation dans un délai de trois mois à compter de l’acceptation de la demande. Un délai plus long pour prendre la décision finale sur l’enregistrement ne peut se justifier que dans des cas exceptionnels, par exemple des enregistrements groupés complexes impliquant plusieurs organes compétents dans l’Union.
8.1.4. Suspension ou suppression d’un enregistrement EMAS
C’est le cas lorsque:
✓ l’organisme compétent a des raisons de penser qu’une organisation ne respecte par le règlement,
✓ un organisme compétent reçoit de l’organisme d’accréditation ou d’agrément un rapport écrit de supervision démontrant que le vérificateur environnemental n’a pas exercé ses tâches conformément aux dispositions du règlement,
✓ une organisation omet de présenter à l’organisme compétent, dans un délai de deux mois après y avoir été invitée, l’une des pièces suivantes: la déclaration environnementale validée; une déclaration environnementale mise à jour ou une déclaration relative aux activités de vérification et de validation signée par le vérificateur (annexe VII); le formulaire de demande (annexe VI);
✓ un organisme compétent est informé, au moyen d’un rapport écrit par l’autorité chargée de faire appliquer la législation, qu’une infraction aux exigences légales applicables en matière d’environnement a été commise.
L’organisme compétent ne peut annuler la suspension que s’il reçoit suffisamment d’informations indiquant que l’organisme respecte le règlement.
La durée de la suspension n’est pas précisée dans le règlement EMAS et doit donc être précisée par l’organisme compétent concerné ou l’État membre. Toutefois, cette durée ne devrait pas dépasser douze mois.
Figure 21: Principaux acteurs et système de gouvernance EMAS

8.1.5 Amélioration continue de la performance environnementale grâce à l’EMAS
L’EMAS est un processus continu et ne se termine pas par l’enregistrement dans le registre EMAS ni par le renouvellement de l’enregistrement.
Le cycle de management se poursuit sans discontinuité. Les organisations continuent: à élaborer le programme environnemental; à recenser les domaines susceptibles d’être améliorés; à réaliser de nouveaux audits environnementaux en fonction des changements; à former les employés en permanence; à achever les audits opérationnels internes; et à mettre à jour la déclaration environnementale. En résumé, la situation reste actuelle, est documentée de manière continue et se traduit par une amélioration continue de la performance environnementale.
Il est donc important que les organisations fixent leurs objectifs environnementaux généraux et spécifiques tout en adoptant une vision à long terme qui peut être améliorée au cours des cycles de validation.
À un certain stade, un niveau peut être atteint en matière d’incidences environnementales lorsque les mesures nécessitant des efforts considérables ne donnent lieu qu’à de petites améliorations. Toutefois, le management environnemental ne s’arrête pas à ce stade. L’objectif du management environnemental est toujours d’agir dans une perspective de durabilité et d’utilisation efficace des ressources. Si le potentiel d’amélioration d’un aspect environnemental essentiel a été largement épuisé, cela peut être l’occasion d’explorer un nouveau territoire, par exemple en recensant et en gérant des aspects environnementaux indirects, tels que les émissions de catégorie 3 dans le cadre du protocole sur les gaz à effet de serre, ou l’alignement durable de la chaîne d’approvisionnement. L’observation contextuelle peut être source d’inspiration et d’impulsion à cet égard, tout comme un dialogue actif avec d’autres parties prenantes.
L’expérience et les innovations peuvent être transmises à d’autres afin qu’elles puissent elles aussi amorcer des améliorations environnementales. De même, de nombreuses connaissances peuvent être acquises auprès d’autres organisations, qui peuvent être transférées à l’organisation propre. Les organisations doivent tirer parti de ces possibilités. Dans certains États membres, il existe déjà des institutions ou des points de contact correspondants auxquels on peut s’adresser. Il convient de mentionner ici les ministères de l’environnement et les organismes compétents des États membres, ainsi que les clubs EMAS nationaux et régionaux.
8.2 Utilisation du logo EMAS - Article 10 du règlement EMAS
Le logo EMAS est particulièrement adapté à la sensibilisation environnementale d’une organisation au monde extérieur. Afin de sensibiliser davantage le public à l’EMAS, ses organisations sont encouragées à utiliser largement le logo. Seul le logo officiel est valide. Le logo doit toujours indiquer le numéro d’enregistrement de l’organisation, sauf s’il est utilisé pour des activités de promotion ou de marketing liées au système EMAS, Le logo doit, si possible, figurer sur la déclaration environnementale.
Figure 22: Logo EMAS

8.2.1. Qui peut utiliser le logo?
Le logo EMAS avec le numéro d’enregistrement ne peut être utilisé que par les organisations EMAS enregistrées et uniquement pendant la période de validité de l’enregistrement. Afin de véhiculer de manière crédible les caractéristiques pour lesquelles le logo est apposé, les organisations enregistrées EMAS doivent observer ce qui suit.
✓ Il doit exister une relation claire entre le logo et l’organisation. Le numéro d’enregistrement identifie clairement l’organisation EMAS. Le logo EMAS doit donc toujours être utilisé avec le numéro d’enregistrement.
✓ Les informations environnementales publiées peuvent afficher le logo EMAS si elles ont été vérifiées.
Si les informations se rapportent à la dernière déclaration environnementale (mise à jour) de l’organisation et qu’elles ont été validées par le vérificateur environnemental, l’organisation peut afficher le logo EMAS (voir article 10, paragraphe 5). Il s’agit, par exemple, d’extraits de la déclaration environnementale ou des déclarations environnementales des produits.
Une exception est l’utilisation par les «parties intéressées» à des fins de marketing et de promotion liées à l’EMAS (voir article 35, paragraphe 2). Ces «parties intéressées» sont les organismes compétents et les organismes d’accréditation et d’agrément. Toutefois, cela inclut également des images du logo dans des reportages médiatiques (journaux, internet, etc.), des supports pédagogiques (livres de référence et manuels scolaires) et d’autres usages servant aux relations publiques EMAS. Dans de tels cas, il doit être tout à fait évident qu’il s’agit de publicité et d’information EMAS. Il ne faut pas donner l’impression que l’«annonceur» est lui-même enregistré EMAS, lorsque tel n’est pas le cas.
L’enregistrement EMAS des organisations n’est valable que pour le ou les sites inclus dans la vérification par le vérificateur environnemental et mentionnés sur le certificat d’enregistrement. Les autres sites associés qui ne sont pas enregistrés ne doivent pas utiliser le logo.
8.2.2 Qui attribue le logo?
L’attribution du numéro d’enregistrement et du logo EMAS relève de la responsabilité des organismes compétents. Avec les certificats d’enregistrement EMAS, les organismes compétents peuvent également fournir le logo avec un numéro d’enregistrement sous forme de fichier graphique. Le logo EMAS doit être créé au moyen du générateur de logo de la Commission européenne (72). Les organisations EMAS ayant plusieurs sites ou unités organisationnelles enregistrés peuvent faire de la publicité à l’aide d’un logo commun.
Les organisations recourent de plus en plus à l’option de l’enregistrement groupé ou de l’enregistrement de plusieurs sites. Dans ce cas, l’enregistrement est effectué en un lieu central, généralement au siège de l’entreprise. Tous les sites évalués sont gérés sous un numéro d’enregistrement commun. Dans le cas de l’enregistrement groupé, cette option est également disponible au-delà des frontières nationales.
|
Exemples d’utilisation correcte du logo
|
|
1.
|
Dans une organisation enregistrée: logo sur le papier à lettres, les enveloppes, les cartes de visite, l’uniforme, les ordinateurs, des articles promotionnels tels que des sacs ou drapeaux, et d’autres utilisations semblables du logo EMAS à des fins promotionnelles à l’intérieur de l’organisation. |
|
2.
|
Logo dans l’en-tête d’un document soumis aux autorités et contenant des données validées relatives aux performances de l’organisation. |
|
3.
|
Logo dans l’en-tête d’un document soumis aux autorités et contenant des données validées relatives aux performances de l’organisation. |
|
4.
|
Logo dans le magazine disponible à bord des avions d’une compagnie aérienne enregistrée, accompagné de certaines informations validées. |
|
5.
|
Logo sur un avion, un train, un bus, un camion, une voiture de société ou un métro appartenant à une entreprise enregistrée dans le système EMAS. |
|
6.
|
Logo apposé sur le camion d’une entreprise de distribution enregistrée, accompagné du nom de l’entreprise et de la déclaration validée suivante: «Entre 2009 et 2012, la consommation de diesel moyenne de nos camions a été ramenée à x l/100 km, soit une réduction de 20 %». |
|
7.
|
Logo apposé sur le catalogue d’une agence de voyages enregistrée, accompagné d’informations validées sur des mesures mises en œuvre par l’organisation pour favoriser le tourisme durable. |
|
8.
|
Logo figurant sur un document interne destiné aux employés et contenant exclusivement des informations validées sur le fonctionnement du système de management environnemental. |
|
9.
|
Logo sur la lettre d’information ou la couverture d’une brochure destinée aux clients et aux fournisseurs, avec du contenu tiré de la déclaration environnementale validée. |
|
10.
|
Logo dans le rapport environnemental annuel d’un holding qui comprend des sites enregistrés et des sites non enregistrés, figurant en en-tête du chapitre sur la déclaration environnementale validée, où sont clairement identifiables les sites enregistrés de l’organisation. |
|
11.
|
Logo en arrière-plan d’une liste de données environnementales validées, figurant dans un rapport économique. |
|
12.
|
Une brochure d’ordre général publiée par un organe administratif, expliquant comment les organisations enregistrées dans le système EMAS peuvent recycler ou traiter leurs différents types de déchets. |
|
13.
|
Logo accompagnant des informations environnementales validées sur le site web d’une organisation. |
|
14.
|
Logo sur les stands d’exposition d’une organisation enregistrée, servant à la promotion de l’organisation enregistrée en tant que telle. |
|
15.
|
Logo sur les stands d’exposition d’une organisation enregistrée, servant à la promotion générale du système de management environnemental EMAS. |
|
16.
|
Logo sans numéro d’enregistrement, utilisé à des fins de promotion par une organisation non enregistrée. |
|
17.
|
Logo sur les billets d’une société municipale de transport enregistrée dans le système EMAS. |
|
18.
|
Logo dans un film (court) d’une organisation enregistrée EMAS. |
|
19.
|
Logo sans numéro d’enregistrement dans un film (court). |
|
20.
|
Logo sur un site web d’une organisation enregistrée EMAS. |
|
21.
|
Logo sans numéro d’enregistrement sur un site web. |
|
22.
|
Logo dans des publications sur des réseaux sociaux. |
|
23.
|
Logo sans numéro d’enregistrement dans des contributions sur des réseaux sociaux. |
|
(72) https://ec.europa.eu/environment/emas/join_emas/logo_generator_en.htm
8.2.3. Limites de l’utilisation du logo
Le logo ne peut pas être utilisé (article 10, paragraphe 4, du règlement EMAS):
✓ sur les produits ou leur emballage, pas même sur l’emballage extérieur et sur l’emballage de transport;
✓ dans le cadre de comparaisons avec d’autres activités et services;
✓ d’une manière qui peut prêter à confusion avec les labels environnementaux de produits.
Le logo EMAS récompense les performances environnementales organisationnelles et opérationnelles, et non les produits respectueux de l’environnement. Le risque de confusion avec les labels écologiques de produits doit donc être évité. De même, un label écologique de produit, tel que le label écologique de l’UE, ne permet aucune déclaration sur la protection opérationnelle de l’environnement de l’entreprise. L’engagement EMAS ne peut être indiqué que sous forme de texte sur les produits. L’organisation est responsable de l’utilisation correcte du logo. Les exigences du règlement EMAS sont directement contraignantes pour l’utilisateur individuel du logo. Les abus qui nuisent à l’EMAS et donc à sa crédibilité et à sa qualité doivent être découragés. L’utilisation illégale du logo peut être sanctionnée conformément à la législation établie par les États membres pour la mise en œuvre du règlement EMAS. Le vérificateur environnemental doit vérifier que la réglementation relative à l’utilisation du logo EMAS est conforme à l’article 10 et à l’annexe V du règlement EMAS.
|
Exemples d’utilisation non autorisée du logo
|
|
1.
|
Logo sur un produit, accompagné du message «produit écologique». Utilisation non autorisée, car un tel marquage pourrait prêter à confusion avec des labels écologiques attribués à des produits. |
|
2.
|
Logo apposé sur la photo d’un lieu d’hébergement touristique non enregistré, dans le catalogue d’une agence de voyages enregistrée. Utilisation non autorisée, car elle prête à confusion. Elle ne peut s’appliquer qu’à l’agence de voyages. |
|
3.
|
Logo dans un quotidien, servant d’arrière-plan à une publicité conjointe de deux entreprises mettant en évidence leur coopération environnementale pour leur chaîne de distribution (une seule de ces entreprises est enregistrée). Utilisation non autorisée, car elle prête à confusion, étant donné qu’une de ces entreprises n’est pas enregistrée. |
|
4.
|
Logo dans un film (court) d’une organisation enregistrée EMAS. Utilisation non autorisée si le film porte sur un produit, mais pas sur l’organisation. |
|
5.
|
Logo sur un site web d’une organisation enregistrée EMAS. Utilisation non autorisée si ni la référence à cette organisation ni les informations environnementales ne sont reconnaissables. |
|
6.
|
Logo dans des publications sur des réseaux sociaux. Utilisation non autorisée si, dans la contribution, ni la référence à l’organisation ni les informations environnementales ne sont reconnaissables. |
|
Lorsque l’utilisation non autorisée du logo est destinée à apporter des avantages financiers, des poursuites pénales peuvent être engagées.